2025年宁晋县四年级数学第二学期期末联考试题含解析

2025年宁晋县四年级数学第二学期期末联考试题含解析_第1页
1/10
2025年宁晋县四年级数学第二学期期末联考试题含解析_第2页
2/10
2025年宁晋县四年级数学第二学期期末联考试题含解析_第3页
3/10
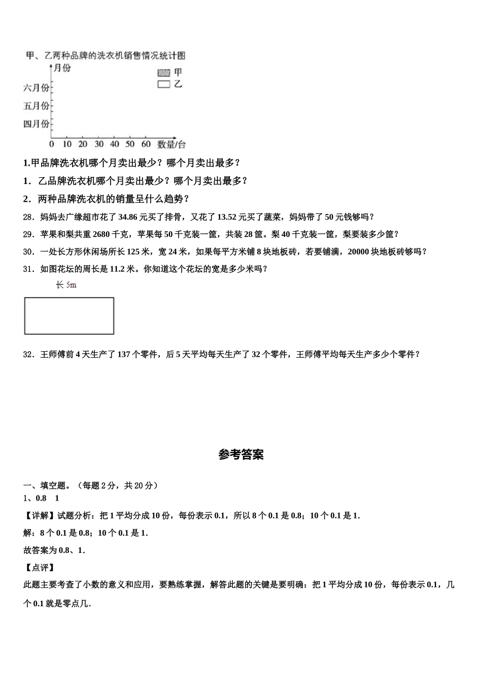
2025 年宁晋县四年级数学第二学期期末联考试题一、填空题。(每题 2 分,共 20 分)1.8 个 0.1 是_____;10 个 0.1 是_____.2.玲玲和芳芳共折了 124 只千纸鹤,玲玲比芳芳少折了 28 只,玲玲和芳芳各折了多少只?(1)在线段图上标出已知条件。(2)如果列式(124-28)÷2,表示求的是:________________;如果列式(124+28)÷2,表示求的是:________________。3.下面各数小数点移动后,扩大或缩小到原数的多少倍?2.4 的小数点向左移动三位.________到原数的________.4.在下面各题的○里填上“>”、“<”或“=”.170×15×0○170+0 20 亿○2001000000 32×300○240×40 最大的八位数○9999 万5.一个房顶的形状是等腰三角形,已知一个底角是 30°,它的顶角是(____).6.(________)千克=5670 克 1.08 米=(________)米(________)厘米7.把 13+27=40,320÷40=8,172+8=180 合并成一个综合算式是(________)。8.计算 380+24×(40-25)时,应先算(________)法,再算(________)法,最后算(________)法,这个算式结果是(________)。9.一块长方形花圃,如果长减少 5 米,面积就减少 80 平方米,这时花圃正好成为一个正方形,这个正方形花圃的面积是(_____)平方米.10.950290000 这个数读作(______),把这个数改写成用“万”做单位的数是(______),省略“亿”后面的尾数是(______)。二、选择题(每题 2 分,共 10 分)11.下面各数中,如果不改变大小,一个“0”也不能去掉的是( )。A.60.800B.600.08C.800.6012.天安门广场占地面积约 44( )。A.平方米B.平方千米C.公顷13.下面各线段能围成等腰三角形的是( ).A.3m,4m,5mB.3m,3m,6mC.4m,4m,6mD.4m,6m,8m14.一个三角形中只有两个角相等,这个三角形一定不是( )。A.等腰三角形 B.等边三角形 C.直角三角形 D.钝角三角形15.大于 0.6 而小于 0.7 的三位小数有( )。A.9 个B.10 个C.99 个D.无数个三、判断题(每题 2 分,共 16 分)16.凡是乘数末尾有 0 的,积的末尾一定有 0。(______)17.2.38 在自然数 2 和 3 之间,它更接近 2。(________)18.两个小数的和一定大于它们的积.(_____)19.平移后的图形位置发生改变,但图形的大小、形状、方向不变。 (________)20.分子、分母都是质数的数一定是最简分数。(______)21.两个数相...

1、当您付费下载文档后,您只拥有了使用权限,并不意味着购买了版权,文档只能用于自身使用,不得用于其他商业用途(如 [转卖]进行直接盈利或[编辑后售卖]进行间接盈利)。
2、本站所有内容均由合作方或网友上传,本站不对文档的完整性、权威性及其观点立场正确性做任何保证或承诺!文档内容仅供研究参考,付费前请自行鉴别。
3、如文档内容存在违规,或者侵犯商业秘密、侵犯著作权等,请点击“违规举报”。

碎片内容

2025年宁晋县四年级数学第二学期期末联考试题含解析

您可能关注的文档

确认删除?