2025年湖南邵阳市第二中学高一下生物期末学业水平测试模拟试题含解析

2025年湖南邵阳市第二中学高一下生物期末学业水平测试模拟试题含解析_第1页
1/10
2025年湖南邵阳市第二中学高一下生物期末学业水平测试模拟试题含解析_第2页
2/10
2025年湖南邵阳市第二中学高一下生物期末学业水平测试模拟试题含解析_第3页
3/10
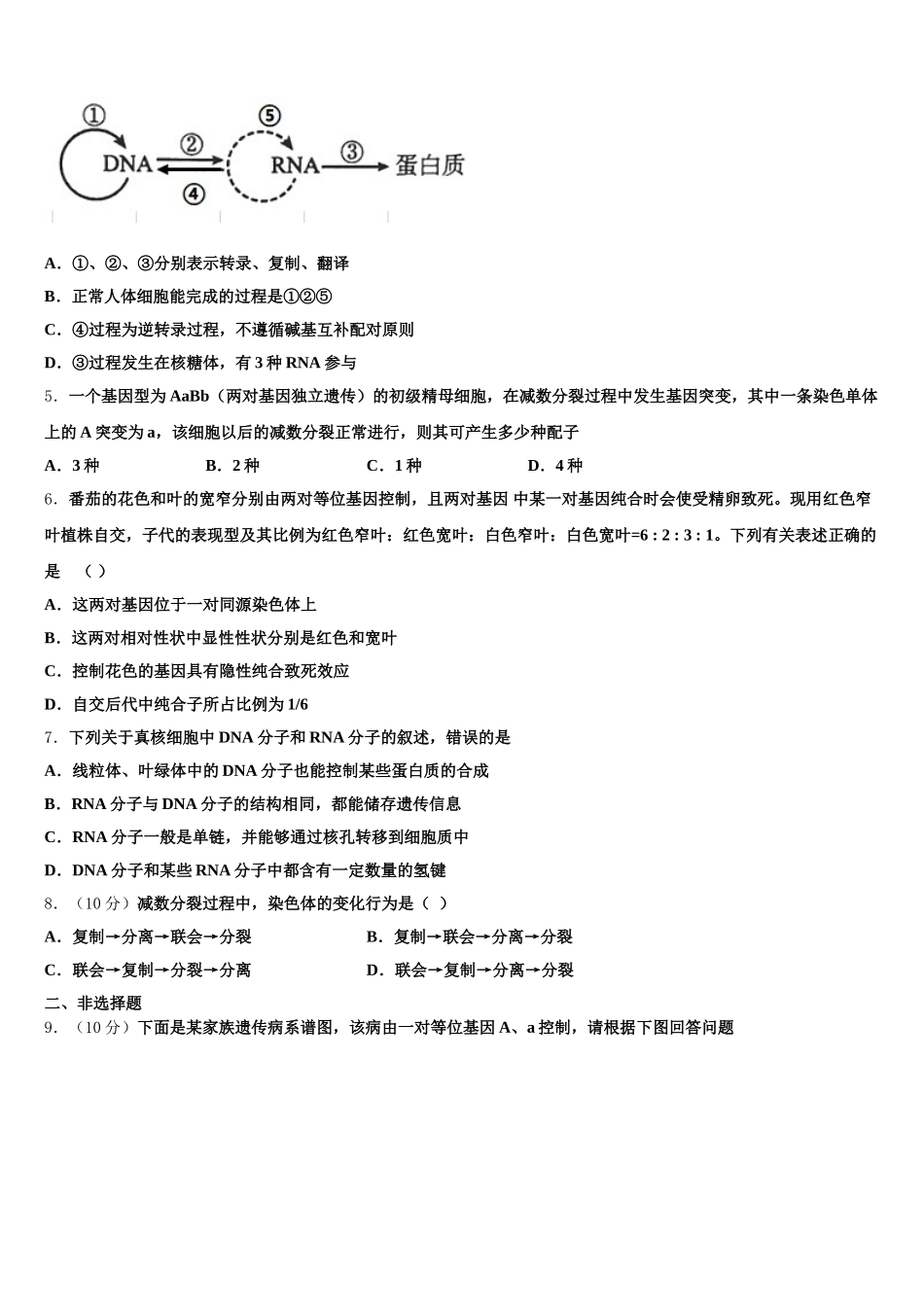
2025 年湖南邵阳市第二中学高一下生物期末学业水平测试模拟试题注意事项1.考生要认真填写考场号和座位序号。2.试题所有答案必须填涂或书写在答题卡上,在试卷上作答无效。第一部分必须用 2B 铅笔作答;第二部分必须用黑色字迹的签字笔作答。3.考试结束后,考生须将试卷和答题卡放在桌面上,待监考员收回。一、选择题(本大题共 7 小题,每小题 6 分,共 42 分。)1.取生长状态一致的燕麦胚芽鞘,分为 a、b、c、d 四组。将 a、b 两组胚芽鞘尖端下方的一段切除,再从 c、d 两组胚芽鞘中的相应位置分别切取等长的一段,并按图中所示分别接入 a、b 两组胚芽鞘被切除的位置,得到 a´、b´两组胚芽鞘。然后用单侧光照射,发现 a´组胚芽鞘向光弯曲生长,b´组胚芽鞘无弯曲生长,其原因是A.c 组尖端能合成生长素,d 组尖端不能B.a´组尖端能合成生长素,b´组尖端不能C.c 组尖端的生长素能向胚芽鞘基部运输,d 组尖端的生长素不能D.a´组尖端的生长素能向胚芽鞘基部运输,b´组尖端的生长素不能2.如图表示某动物细胞分裂的不同时期细胞内染色体与核 DNA 数目比的变化关系。下列相关叙述错误的是 ( )A.ab 段细胞中核糖体的活动很活跃B.bc 段可能发生的变异为基因突变C.处于 cd 段的细胞可以不存在同源染色体D.ef 时期的细胞中染色体数目与体细胞中的相同3.赫尔希和蔡斯在做“噬菌体侵染细菌”实验时,应用了放射性同位素标记技术。下列相关说法错误的是( )A.利用放射性同位素标记技术的目的是追踪 T2噬菌体 DNA 和蛋白质分子的去向B.用 35S 标记蛋白质是由于 T2噬菌体化学组成中 S 只存在于蛋白质中C.用含 32P 的肉汤培养基培养 T2噬菌体获得 DNA 被标记的 T2噬菌体D.检测离心后试管中上清液和沉淀物的放射性差异可推测侵入细菌中的物质4.如图为中心法则示意图。下列相关叙述中正确的是A.①、②、③分别表示转录、复制、翻译B.正常人体细胞能完成的过程是①②⑤C.④过程为逆转录过程,不遵循碱基互补配对原则D.③过程发生在核糖体,有 3 种 RNA 参与5.一个基因型为 AaBb(两对基因独立遗传)的初级精母细胞,在减数分裂过程中发生基因突变,其中一条染色单体上的 A 突变为 a,该细胞以后的减数分裂正常进行,则其可产生多少种配子A.3 种B.2 种C.1 种D.4 种6.番茄的花色和叶的宽窄分别由两对等位基因控制,且两对基因 中某一对基因纯合时会使受精卵致死。现用红...

1、当您付费下载文档后,您只拥有了使用权限,并不意味着购买了版权,文档只能用于自身使用,不得用于其他商业用途(如 [转卖]进行直接盈利或[编辑后售卖]进行间接盈利)。
2、本站所有内容均由合作方或网友上传,本站不对文档的完整性、权威性及其观点立场正确性做任何保证或承诺!文档内容仅供研究参考,付费前请自行鉴别。
3、如文档内容存在违规,或者侵犯商业秘密、侵犯著作权等,请点击“违规举报”。

碎片内容

2025年湖南邵阳市第二中学高一下生物期末学业水平测试模拟试题含解析

您可能关注的文档

确认删除?