2025年兰州市重点中学物理高一第二学期期末达标检测模拟试题含解析

2025年兰州市重点中学物理高一第二学期期末达标检测模拟试题含解析_第1页
1/14
2025年兰州市重点中学物理高一第二学期期末达标检测模拟试题含解析_第2页
2/14
2025年兰州市重点中学物理高一第二学期期末达标检测模拟试题含解析_第3页
3/14
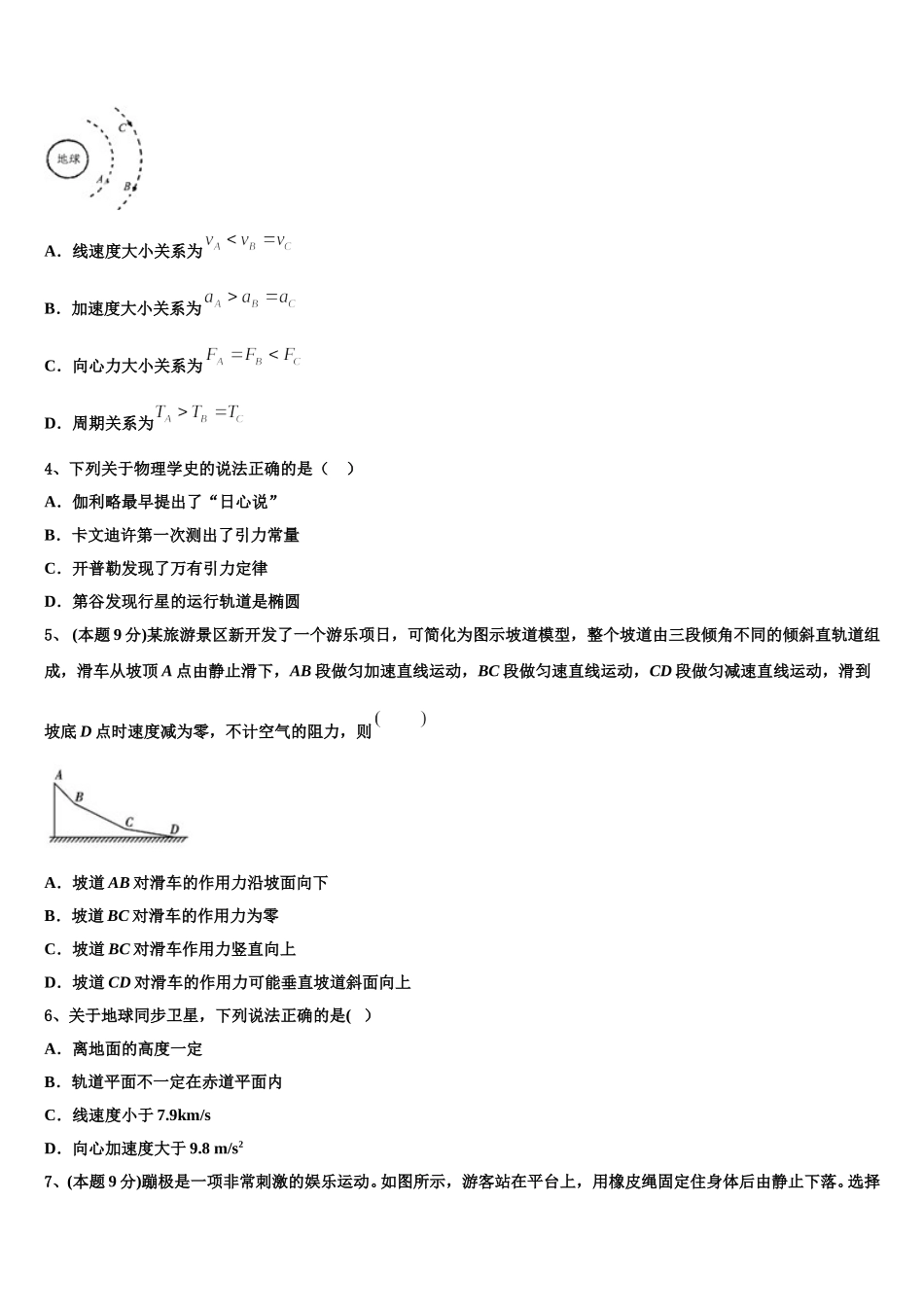
2025 年兰州市重点中学物理高一第二学期期末达标检测模拟试题请考生注意:1.请用 2B 铅笔将选择题答案涂填在答题纸相应位置上,请用 0.5 毫米及以上黑色字迹的钢笔或签字笔将主观题的答案写在答题纸相应的答题区内。写在试题卷、草稿纸上均无效。2.答题前,认真阅读答题纸上的《注意事项》,按规定答题。一、选择题:本大题共 10 小题,每小题 5 分,共 50 分。在每小题给出的四个选项中,有的只有一项符合题目要求,有的有多项符合题目要求。全部选对的得 5 分,选对但不全的得 3 分,有选错的得 0 分。1、 (本题 9 分)如图所示,三个图象表示 A、B、C、D、E、F 六个物体的运动情况,下列说法中正确的是( )A.速度相等的物体是 B、DB.合力为零的物体是 A、C、EC.合力是恒力的物体是 D、FD.合力是变力的物体是 F2、 (本题 9 分)如图所示,两个内壁光滑、半径为 R(图中未标出)的半圆形轨道正对着固定在竖直平面内,对应端点(图中虚线处)相距为 x,最高点 A 和最低点 B 的连线竖直.一个质量为 m 的小球交替着在两轨道内运动而不脱离轨道,己知小球通过最高点 A 时的速率,不计空气阻力,重力加速度为 g.则A.小球在 A 点的向心力小于 mgB.小球在 B 点的向心力等于 4mgC.小球在 B、A 两点对轨道的压力大小之差大于 6mgD.小球在 B、A 两点的动能之差等 2mg( R+x)3、如图所示,A、B、C 三颗人造地球卫星绕地球做匀速圆周运动,已知三颗卫星的质量关系为,轨道半径的关系为,则三颗卫星( ) A.线速度大小关系为B.加速度大小关系为C.向心力大小关系为D.周期关系为4、下列关于物理学史的说法正确的是( )A.伽利略最早提出了“日心说”B.卡文迪许第一次测出了引力常量C.开普勒发现了万有引力定律D.第谷发现行星的运行轨道是椭圆5、 (本题 9 分)某旅游景区新开发了一个游乐项日,可简化为图示坡道模型,整个坡道由三段倾角不同的倾斜直轨道组成,滑车从坡顶 A 点由静止滑下,AB 段做匀加速直线运动,BC 段做匀速直线运动,CD 段做匀减速直线运动,滑到坡底 D 点时速度减为零,不计空气的阻力,则 A.坡道 AB 对滑车的作用力沿坡面向下B.坡道 BC 对滑车的作用力为零C.坡道 BC 对滑车作用力竖直向上D.坡道 CD 对滑车的作用力可能垂直坡道斜面向上6、关于地球同步卫星,下列说法正确的是( )A.离地面的高度一定B.轨道平面不一定在赤道平面内C.线速...

1、当您付费下载文档后,您只拥有了使用权限,并不意味着购买了版权,文档只能用于自身使用,不得用于其他商业用途(如 [转卖]进行直接盈利或[编辑后售卖]进行间接盈利)。
2、本站所有内容均由合作方或网友上传,本站不对文档的完整性、权威性及其观点立场正确性做任何保证或承诺!文档内容仅供研究参考,付费前请自行鉴别。
3、如文档内容存在违规,或者侵犯商业秘密、侵犯著作权等,请点击“违规举报”。

碎片内容

2025年兰州市重点中学物理高一第二学期期末达标检测模拟试题含解析

您可能关注的文档

确认删除?