浙江省重点中学2025年生物高一第二学期期末综合测试试题含解析

浙江省重点中学2025年生物高一第二学期期末综合测试试题含解析_第1页
1/9
浙江省重点中学2025年生物高一第二学期期末综合测试试题含解析_第2页
2/9
浙江省重点中学2025年生物高一第二学期期末综合测试试题含解析_第3页
3/9
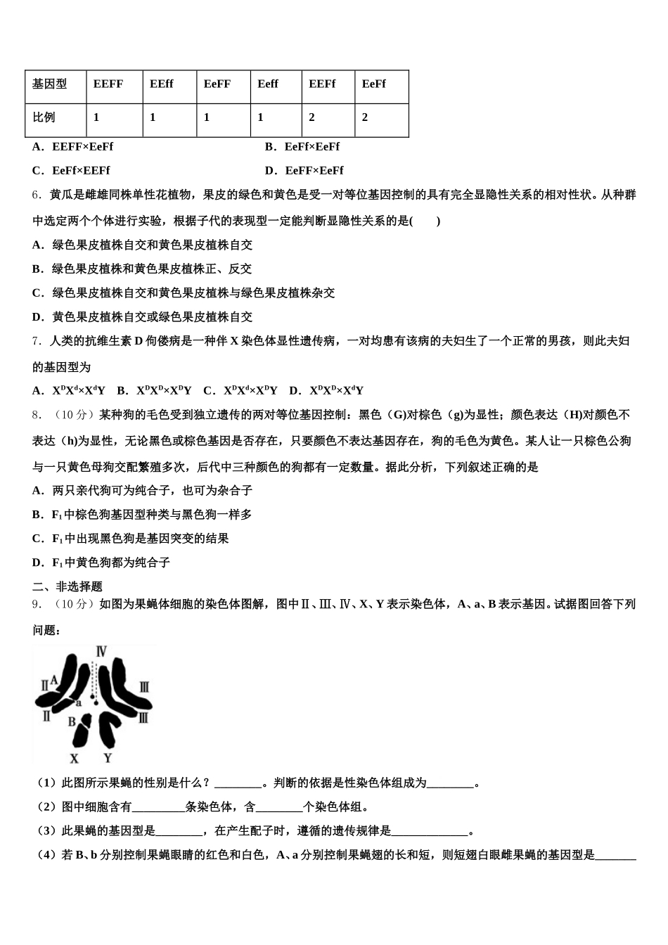
浙江省重点中学 2025 年生物高一第二学期期末综合测试试题注意事项1.考生要认真填写考场号和座位序号。2.试题所有答案必须填涂或书写在答题卡上,在试卷上作答无效。第一部分必须用 2B 铅笔作答;第二部分必须用黑色字迹的签字笔作答。3.考试结束后,考生须将试卷和答题卡放在桌面上,待监考员收回。一、选择题(本大题共 7 小题,每小题 6 分,共 42 分。)1.根据基因的自由组合定律,在正常情况下,基因型为 YyRr 的豌豆不能产生的配子是( )A.YYB.YRC.YrD.yR2.表显示某家庭各成员间的凝血现象(-表示无凝血,+表示凝血),其中妻子是 A 型血,则女儿的血型和基因型分别为红细胞丈夫妻子儿子女儿丈夫血清-+--妻子血清+--+儿子血清++-+女儿血清-+--A.A 型;IAiB.B 型;IBiC.AB 型;IAIBD.O 型;ii3.关于自由组合定律遗传实验下列叙述不正确的是()A.两对相对性状分别由两对等位基因控制B.两对等位基因位于同一对同源染色体上C.每一对等位基因的传递都遵循基因的分离定律D.F2中有 16 种组合,9 种基因型、4 种表现型4.基因型为 AaXBXb 的雌果蝇与 AaXBY 的雄果蝇交配,后代基因型种类数及与亲本基因型不同个体所占的比例分别是A.6、3/8B.9、3/4C.12、1/4D.12、3/45.棉花的两对基因(E、e 和 F、f)遗传过程中遵循自由组合定律,现有子代基因型及比值如下表,则双亲的基因型是( )基因型EEFFEEffEeFFEeffEEFfEeFf比例111122A.EEFF×EeFfB.EeFf×EeFfC.EeFf×EEFfD.EeFF×EeFf6.黄瓜是雌雄同株单性花植物,果皮的绿色和黄色是受一对等位基因控制的具有完全显隐性关系的相对性状。从种群中选定两个个体进行实验,根据子代的表现型一定能判断显隐性关系的是( )A.绿色果皮植株自交和黄色果皮植株自交B.绿色果皮植株和黄色果皮植株正、反交C.绿色果皮植株自交和黄色果皮植株与绿色果皮植株杂交D.黄色果皮植株自交或绿色果皮植株自交7.人类的抗维生素 D 佝偻病是一种伴 X 染色体显性遗传病,一对均患有该病的夫妇生了一个正常的男孩,则此夫妇的基因型为A.XDXd×XdY B.XDXD×XDY C.XDXd×XDY D.XDXD×XdY8.(10 分)某种狗的毛色受到独立遗传的两对等位基因控制:黑色(G)对棕色(g)为显性;颜色表达(H)对颜色不表达(h)为显性,无论黑色或棕色基因是否存在,只要颜色不表达基因存在,狗的毛色为黄色。某人让一只棕色公狗与一只黄色母狗交配繁殖多次,后代中三种颜色的狗...

1、当您付费下载文档后,您只拥有了使用权限,并不意味着购买了版权,文档只能用于自身使用,不得用于其他商业用途(如 [转卖]进行直接盈利或[编辑后售卖]进行间接盈利)。
2、本站所有内容均由合作方或网友上传,本站不对文档的完整性、权威性及其观点立场正确性做任何保证或承诺!文档内容仅供研究参考,付费前请自行鉴别。
3、如文档内容存在违规,或者侵犯商业秘密、侵犯著作权等,请点击“违规举报”。

碎片内容

浙江省重点中学2025年生物高一第二学期期末综合测试试题含解析

您可能关注的文档

确认删除?