三门峡市重点中学2025年物理高一第二学期期末联考模拟试题含解析

三门峡市重点中学2025年物理高一第二学期期末联考模拟试题含解析_第1页
1/12
三门峡市重点中学2025年物理高一第二学期期末联考模拟试题含解析_第2页
2/12
三门峡市重点中学2025年物理高一第二学期期末联考模拟试题含解析_第3页
3/12
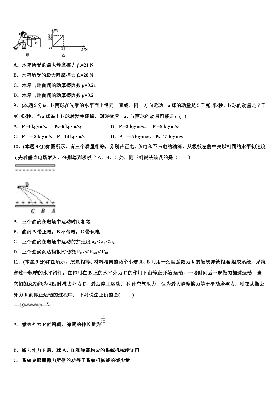
三门峡市重点中学 2025 年物理高一第二学期期末联考模拟试题注意事项:1.答卷前,考生务必将自己的姓名、准考证号、考场号和座位号填写在试题卷和答题卡上。用 2B 铅笔将试卷类型(B)填涂在答题卡相应位置上。将条形码粘贴在答题卡右上角"条形码粘贴处"。2.作答选择题时,选出每小题答案后,用 2B 铅笔把答题卡上对应题目选项的答案信息点涂黑;如需改动,用橡皮擦干净后,再选涂其他答案。答案不能答在试题卷上。3.非选择题必须用黑色字迹的钢笔或签字笔作答,答案必须写在答题卡各题目指定区域内相应位置上;如需改动,先划掉原来的答案,然后再写上新答案;不准使用铅笔和涂改液。不按以上要求作答无效。4.考生必须保证答题卡的整洁。考试结束后,请将本试卷和答题卡一并交回。一、选择题:(1-6 题为单选题 7-12 为多选,每题 4 分,漏选得 2 分,错选和不选得零分)1、 (本题 9 分)下列关于第一宇宙速度的说法中正确的是A.第一宇宙速度又称为逃逸速度B.第一宇宙速度的数值是 11.2km/sC.第一宇宙速度的数值是 7.9km/sD.第一宇宙速度是卫星绕地球运行的最小线速度2、忽略空气阻力,下列物体运动过程中满足机械能守恒的是( )A.电梯匀速下降B.物体由光滑斜面顶端滑到斜面底端C.物体沿着斜面匀速下滑D.拉着物体沿光滑斜面匀速上升3、 (本题 9 分)市场上出售的苍蝇拍,把手长 50 cm 的明显比 30 cm 的使用效果好,这是因为使用把手长的拍子打苍蝇时( )A.苍蝇看不见苍蝇拍子而易被打B.由于拍子转动线速度大而易打到苍蝇C.由于拍子转动角速度大而易打到苍蝇D.无法确定4、 (本题 9 分)如图所示,在绝缘的斜面上方存在着沿水平向右的匀强电场,斜面上的带电金属块沿斜面滑下.已知在下滑的过程中,金属块动能增加了 12J,金属块克服摩擦力做功 8J,重力做功 24J,下列判断中正确的是A.金属块带负电B.金属块克服电场力做功 8JC.金属块的机械能减少 12JD.金属块的电势能减少 4J5、 (本题 9 分)如图所示,半径为 R 的光滑圆环竖直放置,N 为圆环的最低点。在环上套有两个小球 A 和 B,A、B 之间用一根长为R 的轻杆相连,使两小球能在环上自由滑动。已知 A 球质量为 4m,B 球质量为 m,重力加速度为 g。现将杆从图示的水平位置由静止释放,在 A 球滑到 N 点的过程中,轻杆对 B 球做的功为A.mgRB.1.2mgRC.1.4mgRD.1.6mgR6、 (本题 9 分)据报道:2019 年 6 月...

1、当您付费下载文档后,您只拥有了使用权限,并不意味着购买了版权,文档只能用于自身使用,不得用于其他商业用途(如 [转卖]进行直接盈利或[编辑后售卖]进行间接盈利)。
2、本站所有内容均由合作方或网友上传,本站不对文档的完整性、权威性及其观点立场正确性做任何保证或承诺!文档内容仅供研究参考,付费前请自行鉴别。
3、如文档内容存在违规,或者侵犯商业秘密、侵犯著作权等,请点击“违规举报”。

碎片内容

三门峡市重点中学2025年物理高一第二学期期末联考模拟试题含解析

您可能关注的文档

确认删除?