2025届安徽省东至三中物理高二第二学期期中经典模拟试题含解析

2025届安徽省东至三中物理高二第二学期期中经典模拟试题含解析_第1页
1/14
2025届安徽省东至三中物理高二第二学期期中经典模拟试题含解析_第2页
2/14
2025届安徽省东至三中物理高二第二学期期中经典模拟试题含解析_第3页
3/14
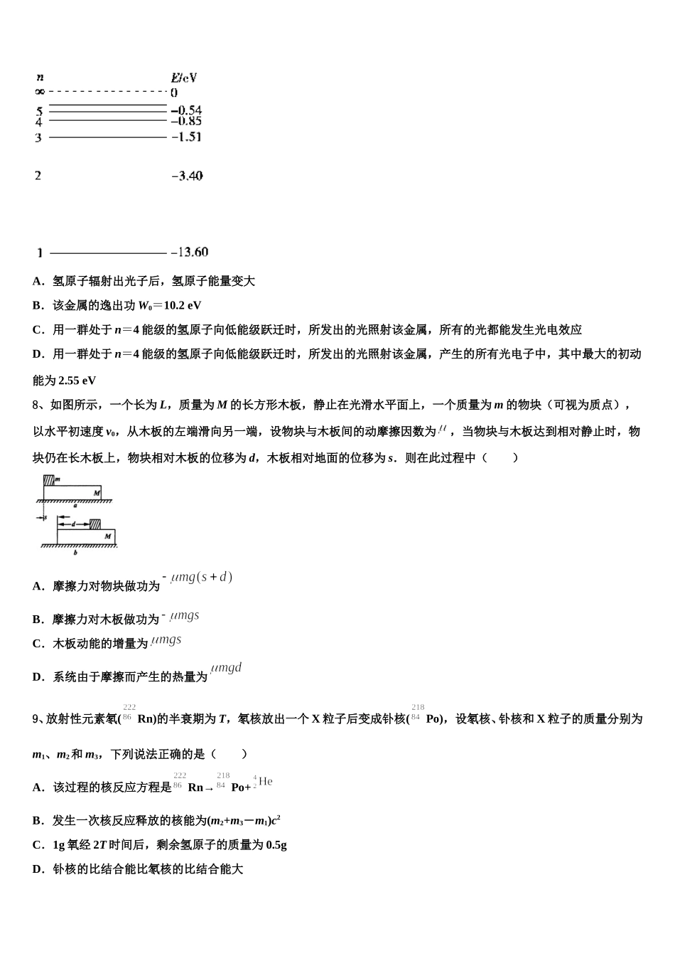
2025 届安徽省东至三中物理高二第二学期期中经典模拟试题注意事项1.考生要认真填写考场号和座位序号。2.试题所有答案必须填涂或书写在答题卡上,在试卷上作答无效。第一部分必须用 2B 铅笔作答;第二部分必须用黑色字迹的签字笔作答。3.考试结束后,考生须将试卷和答题卡放在桌面上,待监考员收回。一、单项选择题:本题共 6 小题,每小题 4 分,共 24 分。在每小题给出的四个选项中,只有一项是符合题目要求的。1、关于电源的电动势,下列说法中正确的是( )A.电动势公式中 W 与电压中的 W 是一样的,都是电场力做的功B.不管外电路的电阻如何变化,电源的电动势不变C.电动势就是电压,它们之间无区别D.外电路全部断开时,电动势将变为零2、用 220V 的正弦交流电通过理想变压器对一负载供电,变压器输出电压是 110V,通过负载的电流图像如图所示,则A.变压器输入功率约为 3. 9WB.输出电压的最大值是 110VC.变压器原、副线圈匝数比是 1:2D.负载电流的函数表达式 i=0.05sin(100πt+)A3、如图所示,a、b 是一对平行金属板,分别接到直流电源两极上,右边有一挡板,正中间开有一小孔 d,在较大空间范围内存在着匀强磁场,磁感应强度大小为 B,方向垂直纸面向里,在 a、b 两板间还存在着匀强电场 E。从两板左侧中点 c 处射入一束负离子(不计重力),这些负离子都沿直线运动到右侧,从 d 孔射出后分成 3 束.则下列判断正确的是( )A.这三束负离子的速度一定不相同B.这三束负离子的电荷量一定不相同C.这三束负离子的比荷一定不相同D.这三束负离子的质量一定不相同4、如图所示,一弹簧振子做受迫振动时的振幅与驱动力频率的关系,由图可知( )A.驱动力频率为时,振子处于共振状态B.驱动力频率为时,振子的振动频率为C.假如让振子做自由振动,它的频率为D.振子做自由振动时,频率可以为、、5、关于机械振动和机械波的关系,下列说法正确的是A.有机械波必有机械振动B.有机械振动必有机械波C.介质中质点的振动速度与波的速度相同D.波源停止振动时,介质中的波立即消失6、若以 M 表示水的摩尔质量,Vm表示标准状态下水蒸气的摩尔体积,ρ 表示标准状态下水蒸气的密度,NA表示阿伏伽德罗常数,m 和 V 分别表示每个水分子的质量和体积,下列关系正确的是( )A.B.C.D.二、多项选择题:本题共 4 小题,每小题 5 分,共 20 分。在每小题给出的四个选项中,有多个选项是符合题目要求的...

1、当您付费下载文档后,您只拥有了使用权限,并不意味着购买了版权,文档只能用于自身使用,不得用于其他商业用途(如 [转卖]进行直接盈利或[编辑后售卖]进行间接盈利)。
2、本站所有内容均由合作方或网友上传,本站不对文档的完整性、权威性及其观点立场正确性做任何保证或承诺!文档内容仅供研究参考,付费前请自行鉴别。
3、如文档内容存在违规,或者侵犯商业秘密、侵犯著作权等,请点击“违规举报”。

碎片内容

2025届安徽省东至三中物理高二第二学期期中经典模拟试题含解析

您可能关注的文档

确认删除?