2026年江苏省淮安淮安区五校联考初三下学期(一模)语文试题试卷含解析

2026年江苏省淮安淮安区五校联考初三下学期(一模)语文试题试卷含解析_第1页
1/14
2026年江苏省淮安淮安区五校联考初三下学期(一模)语文试题试卷含解析_第2页
2/14
2026年江苏省淮安淮安区五校联考初三下学期(一模)语文试题试卷含解析_第3页
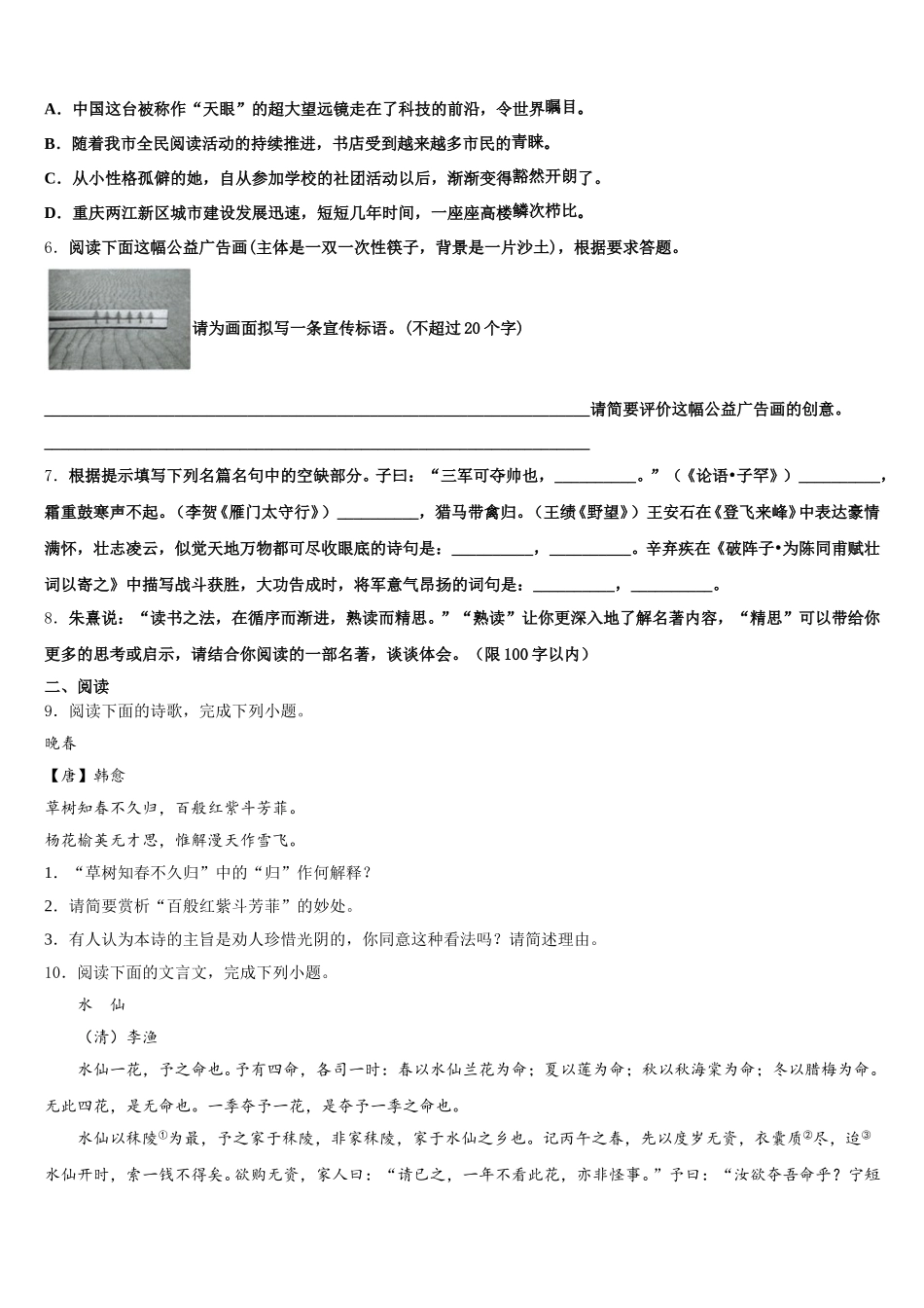
3/14
2026 年江苏省淮安淮安区五校联考初三下学期(一模)语文试题试卷注意事项1.考生要认真填写考场号和座位序号。2.试题所有答案必须填涂或书写在答题卡上,在试卷上作答无效。第一部分必须用 2B 铅笔作答;第二部分必须用黑色字迹的签字笔作答。3.考试结束后,考生须将试卷和答题卡放在桌面上,待监考员收回。一、积累与运用1.名著阅读:下面对《格列佛游记》相关内容的叙述不正确的一项是( )A.格列佛是以随船医生的身份出游的。他第一次出游乘的是“羚羊号”,游历的是小人国。高跟党与低跟党、以及在绳子上跳舞等都是他此次所经历的。B.格列佛第二次出游乘坐“冒险号”游历了大人国。大人国的国王是以理智和仁慈来治理国家的。C.格列佛第三次出游乘坐“冒险家号”游历了飞岛国。飞岛上的人很聪明,这里进行了许多奇怪的“科学”研究,如取消词汇、食物还原等。在这里他游历拉格奈格王国。D.格列佛第四次游历的是慧骃国,他被慧马称作为“耶胡”。这里每四年春天举行一次全国代表大会。仁慈和友谊是这个国家的美德.2.下列句子中没有语病、表意明确的一项是( )A.继上海、浙江和北京等地实施新高考后,2019 年湖南省也公布并研究出台了“3+1+2”的新高考政策。B.对于培养思维的广阔性,是指学生在遇到问题时能从多种角度考察,能用多种方法去解决问题。C.刘慈欣凭借《三体》获得“克拉克想象力服务社会奖”,他在领奖台上的 15 分钟的演讲中,表达了对大奖创立者克拉克的崇拜之情。D.如果想刻画一种语言具有什么特征,拿另一种语言来跟它进行比较是最好的方法,通过比较可以很好地发现并感受语言的差异。3.下列词语中的加点字,每对读音都不相同的一项是( )A.着陆/着落 蒙昧/蒙古 撇嘴/惊鸿一瞥 徇私舞弊/瘦骨嶙峋B.场院/场面 症结/症候 彷徨/大雨滂沱 焚烧秸秆/茕茕孑立C.轧钢/倾轧 作坊/坊间 洁癖/否极泰来 噤若寒蝉/弱不禁风D.趿拉/汲取 缫丝/剿灭 孵化/饿殍遍地 羊触藩篱/幡然醒悟4.依次填入下面一段文字横线处的词语,最恰当的一项是( )所谓书卷气,是一种饱读诗书后形成的 气质。书卷气来自读书,在幽幽书香的熏陶之下,浊俗可以变为清雅,奢华可以变为 ,促狭可以变为开阔,偏激可以变为 。捧起书来吧,你会发现里面的风景美不胜收!A.高雅 淡然 平静 B.高贵 淡泊 平静C.高贵 淡然 平和 D.高雅 淡泊 平和5.下列句中加点词语使用有误的一项是 ( )A.中国这台被称作“天...

1、当您付费下载文档后,您只拥有了使用权限,并不意味着购买了版权,文档只能用于自身使用,不得用于其他商业用途(如 [转卖]进行直接盈利或[编辑后售卖]进行间接盈利)。
2、本站所有内容均由合作方或网友上传,本站不对文档的完整性、权威性及其观点立场正确性做任何保证或承诺!文档内容仅供研究参考,付费前请自行鉴别。
3、如文档内容存在违规,或者侵犯商业秘密、侵犯著作权等,请点击“违规举报”。

碎片内容

2026年江苏省淮安淮安区五校联考初三下学期(一模)语文试题试卷含解析

您可能关注的文档

确认删除?