湖北省大冶市第一中学2024-2025学年高一物理第二学期期末质量跟踪监视试题含解析

湖北省大冶市第一中学2024-2025学年高一物理第二学期期末质量跟踪监视试题含解析_第1页
1/18
湖北省大冶市第一中学2024-2025学年高一物理第二学期期末质量跟踪监视试题含解析_第2页
2/18
湖北省大冶市第一中学2024-2025学年高一物理第二学期期末质量跟踪监视试题含解析_第3页
3/18
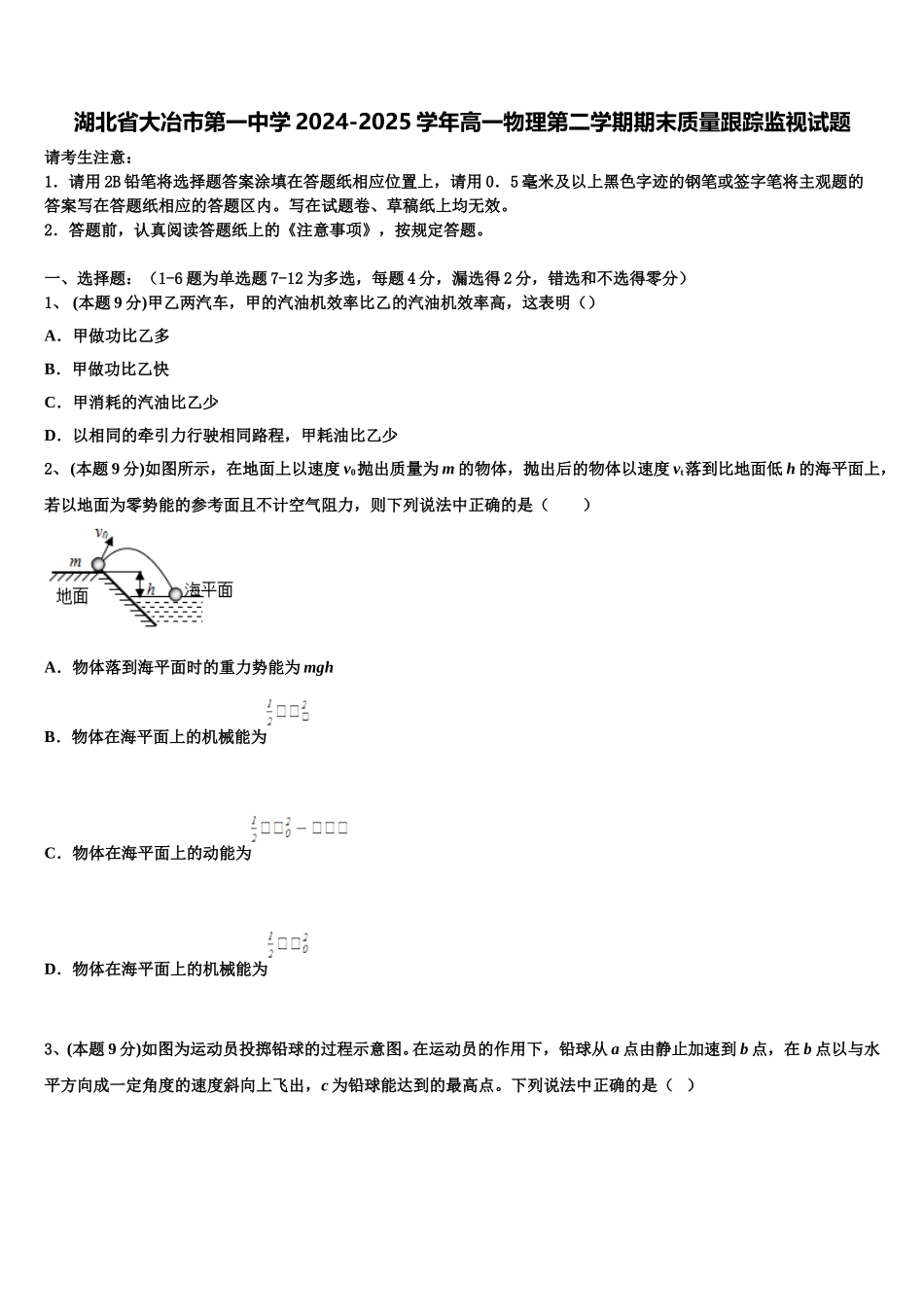
湖北省大冶市第一中学 2024-2025 学年高一物理第二学期期末质量跟踪监视试题请考生注意:1.请用 2B 铅笔将选择题答案涂填在答题纸相应位置上,请用 0.5 毫米及以上黑色字迹的钢笔或签字笔将主观题的答案写在答题纸相应的答题区内。写在试题卷、草稿纸上均无效。2.答题前,认真阅读答题纸上的《注意事项》,按规定答题。一、选择题:(1-6 题为单选题 7-12 为多选,每题 4 分,漏选得 2 分,错选和不选得零分)1、 (本题 9 分)甲乙两汽车,甲的汽油机效率比乙的汽油机效率高,这表明()A.甲做功比乙多B.甲做功比乙快C.甲消耗的汽油比乙少D.以相同的牵引力行驶相同路程,甲耗油比乙少2、 (本题 9 分)如图所示,在地面上以速度 v0抛出质量为 m 的物体,抛出后的物体以速度 vt落到比地面低 h 的海平面上,若以地面为零势能的参考面且不计空气阻力,则下列说法中正确的是( )A.物体落到海平面时的重力势能为 mghB.物体在海平面上的机械能为C.物体在海平面上的动能为D.物体在海平面上的机械能为3、 (本题 9 分)如图为运动员投掷铅球的过程示意图。在运动员的作用下,铅球从 a 点由静止加速到 b 点,在 b 点以与水平方向成一定角度的速度斜向上飞出,c 为铅球能达到的最高点。下列说法中正确的是( )A.从 a 到 b,运动员对铅球做的功等于铅球动能的增加量B.从 b 到 c,铅球速度方向与加速度方向间夹角一直减小C.从 a 到 d,重力对铅球一直做正功D.从 b 到 d,铅球的动能先减小到零后逐渐增大4、 (本题 9 分)如图所示,三颗人造地球卫星都是顺时针方向运动,b 与 c 轨道半径相同,则A.周期B.线速度C.b 与 c 的向心加速度大小相等,且大于 a 的向心加速度D.b 加速则可追上前面的 c 与之对接5、 (本题 9 分)如图所示,一直径为 d 的纸质圆筒以角速度 ω 绕轴 O 高速转动,现有一颗子弹沿直径穿过圆筒,若子弹在圆筒转动不到半周时,在筒上留下 a、b 两个弹孔,已知 aO、bO 间夹角为,则子弹的速率为 ( )A.B.C.D.6、 (本题 9 分)如图 1、图 2 所示,两个等高的光滑斜面固定在地面上,斜面倾角,质量相等的小球甲、乙各自在沿斜面向上的拉力作用下从底端由静止开始向上运动.两个拉力的功率恒定且相等,两小球在到达斜面顶端时均已匀速,则在两小球由斜面底端运动到顶端的过程中,下列说法正确的是( )A.最后甲球的速度比乙球的速度大B.最...

1、当您付费下载文档后,您只拥有了使用权限,并不意味着购买了版权,文档只能用于自身使用,不得用于其他商业用途(如 [转卖]进行直接盈利或[编辑后售卖]进行间接盈利)。
2、本站所有内容均由合作方或网友上传,本站不对文档的完整性、权威性及其观点立场正确性做任何保证或承诺!文档内容仅供研究参考,付费前请自行鉴别。
3、如文档内容存在违规,或者侵犯商业秘密、侵犯著作权等,请点击“违规举报”。

碎片内容

湖北省大冶市第一中学2024-2025学年高一物理第二学期期末质量跟踪监视试题含解析

您可能关注的文档

确认删除?