2025届四川省宜宾市叙州区第二中学生物高一下期末监测模拟试题含解析

2025届四川省宜宾市叙州区第二中学生物高一下期末监测模拟试题含解析_第1页
1/9
2025届四川省宜宾市叙州区第二中学生物高一下期末监测模拟试题含解析_第2页
2/9
2025届四川省宜宾市叙州区第二中学生物高一下期末监测模拟试题含解析_第3页
3/9
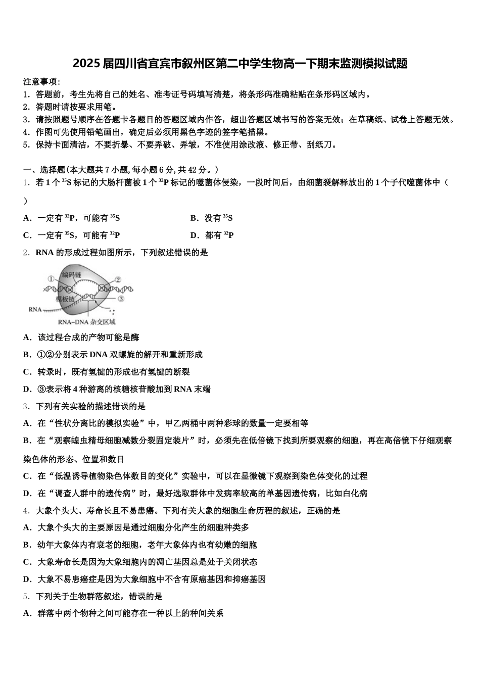
2025 届四川省宜宾市叙州区第二中学生物高一下期末监测模拟试题注意事项:1.答题前,考生先将自己的姓名、准考证号码填写清楚,将条形码准确粘贴在条形码区域内。2.答题时请按要求用笔。3.请按照题号顺序在答题卡各题目的答题区域内作答,超出答题区域书写的答案无效;在草稿纸、试卷上答题无效。4.作图可先使用铅笔画出,确定后必须用黑色字迹的签字笔描黑。5.保持卡面清洁,不要折暴、不要弄破、弄皱,不准使用涂改液、修正带、刮纸刀。一、选择题(本大题共 7 小题,每小题 6 分,共 42 分。)1.若 1 个 35S 标记的大肠杆菌被 1 个 32P 标记的噬菌体侵染,一段时间后,由细菌裂解释放出的 1 个子代噬菌体中( )A.一定有 32P,可能有 35SB.没有 35SC.一定有 35S,可能有 32PD.都有 32P2.RNA 的形成过程如图所示,下列叙述错误的是 A.该过程合成的产物可能是酶B.①②分别表示 DNA 双螺旋的解开和重新形成C.转录时,既有氢键的形成也有氢键的断裂D.③表示将 4 种游离的核糖核苷酸加到 RNA 末端3.下列有关实验的描述错误的是A.在“性状分离比的模拟实验”中,甲乙两桶中两种彩球的数量一定要相等B.在“观察蝗虫精母细胞减数分裂固定装片”时,必须先在低倍镜下找到所要观察的细胞,再在高倍镜下仔细观察染色体的形态、位置和数目C.在“低温诱导植物染色体数目的变化”实验中,可以在显微镜下观察到染色体变化的过程D.在“调查人群中的遗传病”时,最好选取群体中发病率较高的单基因遗传病,比如白化病4.大象个头大、寿命长且不易患癌。下列有关大象的细胞生命历程的叙述,正确的是A.大象个头大的主要原因是通过细胞分化产生的细胞种类多B.幼年大象体内有衰老的细胞,老年大象体内也有幼嫩的细胞C.大象寿命长是因为大象细胞内的凋亡基因总是处于关闭状态D.大象不易患癌症是因为大象细胞中不含有原癌基因和抑癌基因5.下列关于生物群落叙述,错误的是A.群落中两个物种之间可能存在一种以上的种间关系B.湖泊湖近岸区和湖心区的生物分布存在着差异,属于群落的水平结构C.群落演替达到相对稳定后,物种组成不再发生变化D.森林火灾后和森林被火山岩全部覆盖后的演替类型不同6.在其他条件具备情况下,在试管中加入物质 X 和物质 Z,可得到相应产物 Y。下列叙述正确的是A.若 X 是 DNA,Y 是 RNA,则 Z 是逆转录酶B.若 X 是 DNA,Y 是 mRNA,则 Z 是脱氧核苷酸C.若 X 是 ...

1、当您付费下载文档后,您只拥有了使用权限,并不意味着购买了版权,文档只能用于自身使用,不得用于其他商业用途(如 [转卖]进行直接盈利或[编辑后售卖]进行间接盈利)。
2、本站所有内容均由合作方或网友上传,本站不对文档的完整性、权威性及其观点立场正确性做任何保证或承诺!文档内容仅供研究参考,付费前请自行鉴别。
3、如文档内容存在违规,或者侵犯商业秘密、侵犯著作权等,请点击“违规举报”。

碎片内容

2025届四川省宜宾市叙州区第二中学生物高一下期末监测模拟试题含解析

您可能关注的文档

确认删除?