2025年四川省乐山市峨眉山市第二中学高二下物理期中综合测试试题含解析

2025年四川省乐山市峨眉山市第二中学高二下物理期中综合测试试题含解析_第1页
1/13
2025年四川省乐山市峨眉山市第二中学高二下物理期中综合测试试题含解析_第2页
2/13
2025年四川省乐山市峨眉山市第二中学高二下物理期中综合测试试题含解析_第3页
3/13
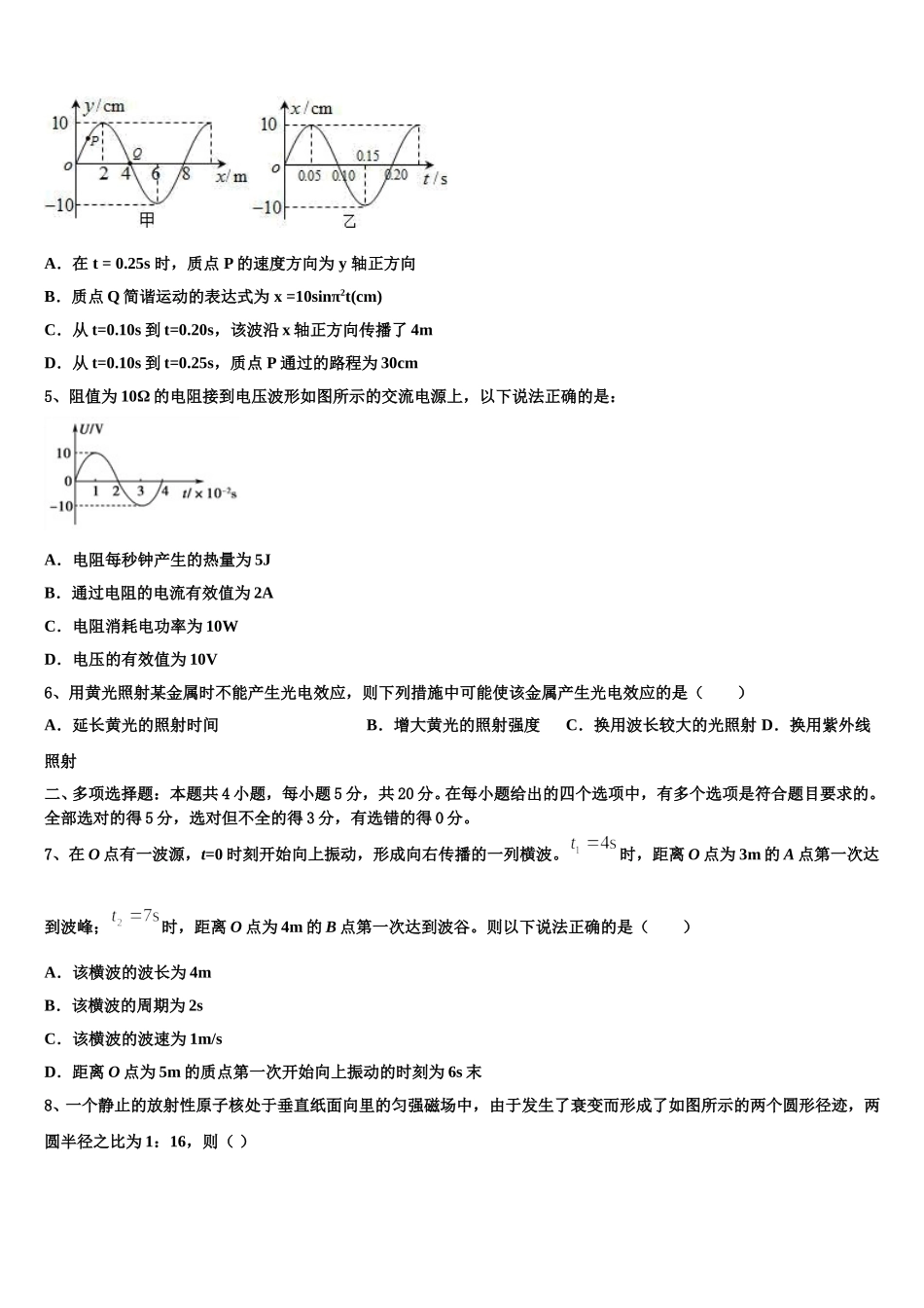
2025 年四川省乐山市峨眉山市第二中学高二下物理期中综合测试试题请考生注意:1.请用 2B 铅笔将选择题答案涂填在答题纸相应位置上,请用 0.5 毫米及以上黑色字迹的钢笔或签字笔将主观题的答案写在答题纸相应的答题区内。写在试题卷、草稿纸上均无效。2.答题前,认真阅读答题纸上的《注意事项》,按规定答题。一、单项选择题:本题共 6 小题,每小题 4 分,共 24 分。在每小题给出的四个选项中,只有一项是符合题目要求的。1、短道速滑接力赛中,质量为 60kg 的甲以大小为 10m/s 的速度在前面滑行,质量为 50kg 的乙以大小为 12m/s 的速度从后面追上,并迅速将甲向前推出,之后乙的速度大小变为 4m/s,乙的方向与原速度方向相反(整个过程均在同一条直线上),则推后瞬间甲的速度大小为( )A.B.C.30m/sD.33m/s2、如图所示,a、b、c 是一条电场线上的三点,电场线的方向如图,用 ϕa、ϕb、ϕc和 Ea、Eb、Ec分别表示 a、b、c 三点的电势和电场强度,以下判定正确的是( )A.B.C.D.3、关于下列四图,以下说法正确的是( ).A.甲图可能是单色光线形成的双缝干涉图样B.在乙漫画中,由于光的折射,鱼的实际位置比人看到的要深一些C.丙图为一束含有红光、紫光的复色光 c,沿半径方向射入半圆形玻璃砖,由圆心 O 点射出,分为 a、b 两束光,则用同一装置做双缝干涉实验时,用 a 光要比用 b 光条纹间距更大D.丁图是光从玻璃射入空气时的光路图,其入射角是 60°4、图甲为一列简谐波在 t=0.10s 时刻的波形图,P 是平衡位置为 x=1.0m 处的质点,Q 是平衡位置为 x=4.0m 处的质点,图乙为质点 Q 的振动图象,则( )A.在 t = 0.25s 时,质点 P 的速度方向为 y 轴正方向B.质点 Q 简谐运动的表达式为 x =10sinπ2t(cm)C.从 t=0.10s 到 t=0.20s,该波沿 x 轴正方向传播了 4mD.从 t=0.10s 到 t=0.25s,质点 P 通过的路程为 30cm5、阻值为 10Ω 的电阻接到电压波形如图所示的交流电源上,以下说法正确的是:A.电阻每秒钟产生的热量为 5JB.通过电阻的电流有效值为 2AC.电阻消耗电功率为 10WD.电压的有效值为 10V6、用黄光照射某金属时不能产生光电效应,则下列措施中可能使该金属产生光电效应的是( )A.延长黄光的照射时间B.增大黄光的照射强度C.换用波长较大的光照射 D.换用紫外线照射二、多项选择题:本题共 4 小题,每小题 5 分,共 20 分。在...

1、当您付费下载文档后,您只拥有了使用权限,并不意味着购买了版权,文档只能用于自身使用,不得用于其他商业用途(如 [转卖]进行直接盈利或[编辑后售卖]进行间接盈利)。
2、本站所有内容均由合作方或网友上传,本站不对文档的完整性、权威性及其观点立场正确性做任何保证或承诺!文档内容仅供研究参考,付费前请自行鉴别。
3、如文档内容存在违规,或者侵犯商业秘密、侵犯著作权等,请点击“违规举报”。

碎片内容

2025年四川省乐山市峨眉山市第二中学高二下物理期中综合测试试题含解析

您可能关注的文档

确认删除?