上海市曹扬第二中学2025年物理高二第二学期期中调研模拟试题含解析

上海市曹扬第二中学2025年物理高二第二学期期中调研模拟试题含解析_第1页
1/13
上海市曹扬第二中学2025年物理高二第二学期期中调研模拟试题含解析_第2页
2/13
上海市曹扬第二中学2025年物理高二第二学期期中调研模拟试题含解析_第3页
3/13
上海市曹扬第二中学 2025 年物理高二第二学期期中调研模拟试题注意事项:1.答卷前,考生务必将自己的姓名、准考证号填写在答题卡上。2.回答选择题时,选出每小题答案后,用铅笔把答题卡上对应题目的答案标号涂黑,如需改动,用橡皮擦干净后,再选涂其它答案标号。回答非选择题时,将答案写在答题卡上,写在本试卷上无效。3.考试结束后,将本试卷和答题卡一并交回。一、单项选择题:本题共 6 小题,每小题 4 分,共 24 分。在每小题给出的四个选项中,只有一项是符合题目要求的。1、如图所示是两完全相同的波源形成的干涉图样(部分),其中实线和虚线分别表示波峰和波谷,a、b、c、d 为波峰、波谷的交点,ad 连线与 bc 连线交于 e 点(图中未画出),波源振幅为 A。下列说法正确的是( )A.质点 a 振动加强,此时位移为零B.质点 b 振动加强,此时位移为 AC.质点 e 振动加强,振幅为 2AD.从此刻起,经过半个周期时间,质点 c 回到平衡位置2、有一辆卡车在一个沙尘暴天气中以 15m/s 的速度匀速行驶,司机突然看到正前方十字路口有一个小孩跌倒在地,该司机刹车的反应时间为 0.6s,刹车后卡车匀减速前进,最后停在小孩前 1.5m 处,避免了一场事故的发生,已知刹车过程中卡车加速度的大小为,则A.司机发现情况时,卡车与该小孩的距离为 31.5mB.司机发现情况后,卡车经过 3s 停下C.从司机发现情况到停下来的过程中卡车的平均速度为 11m/sD.若卡车的初速度为 20m/s,其他条件都不变,则卡车将撞到小孩3、关于磁通量,下列叙述正确的是( )A.在匀强磁场中,穿过一个面的磁通量等于磁感应强度与该面面积的乘积B.在匀强磁场中,a 线圈的面积比 b 线圈的大,则穿过 a 线圈的磁通量一定比穿过 b 线圈的磁通量大C.同一线圈放在磁感应强度大处,穿过线圈的磁通量不一定大D.把一个线圈放在 M、N 两处,若放在 M 处时穿过线圈的磁通量比放在 N 处时大,则 M 处的磁感应强度一定比 N处大4、如图所示,一个长直导线穿过圆环导线的中心,并与圆环导线平面垂直。当长直导线中的电流逐渐减小时,圆环导线内将A.没有感应电流B.有逆时针方向的电流(俯视)C.有顺时针方向的电流(俯视)D.有电流,但方向不能确定5、右图所示,为两个有界匀强磁场,磁感应强度大小均为 B,方向分别垂直纸面向里和向外,磁场宽度均为 L,距磁场区域的左侧 L 处,有一边长为 L 的正方形导体线框,总电阻为 R...

1、当您付费下载文档后,您只拥有了使用权限,并不意味着购买了版权,文档只能用于自身使用,不得用于其他商业用途(如 [转卖]进行直接盈利或[编辑后售卖]进行间接盈利)。
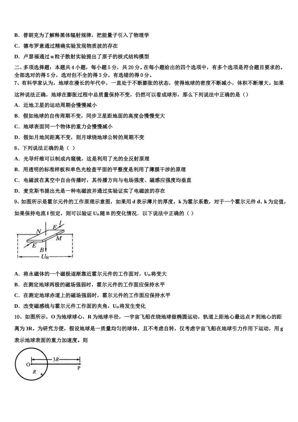
2、本站所有内容均由合作方或网友上传,本站不对文档的完整性、权威性及其观点立场正确性做任何保证或承诺!文档内容仅供研究参考,付费前请自行鉴别。
3、如文档内容存在违规,或者侵犯商业秘密、侵犯著作权等,请点击“违规举报”。

碎片内容

上海市曹扬第二中学2025年物理高二第二学期期中调研模拟试题含解析

您可能关注的文档

确认删除?