2025届天津市河北区高一生物第二学期期末经典模拟试题含解析

2025届天津市河北区高一生物第二学期期末经典模拟试题含解析_第1页
1/9
2025届天津市河北区高一生物第二学期期末经典模拟试题含解析_第2页
2/9
2025届天津市河北区高一生物第二学期期末经典模拟试题含解析_第3页
3/9
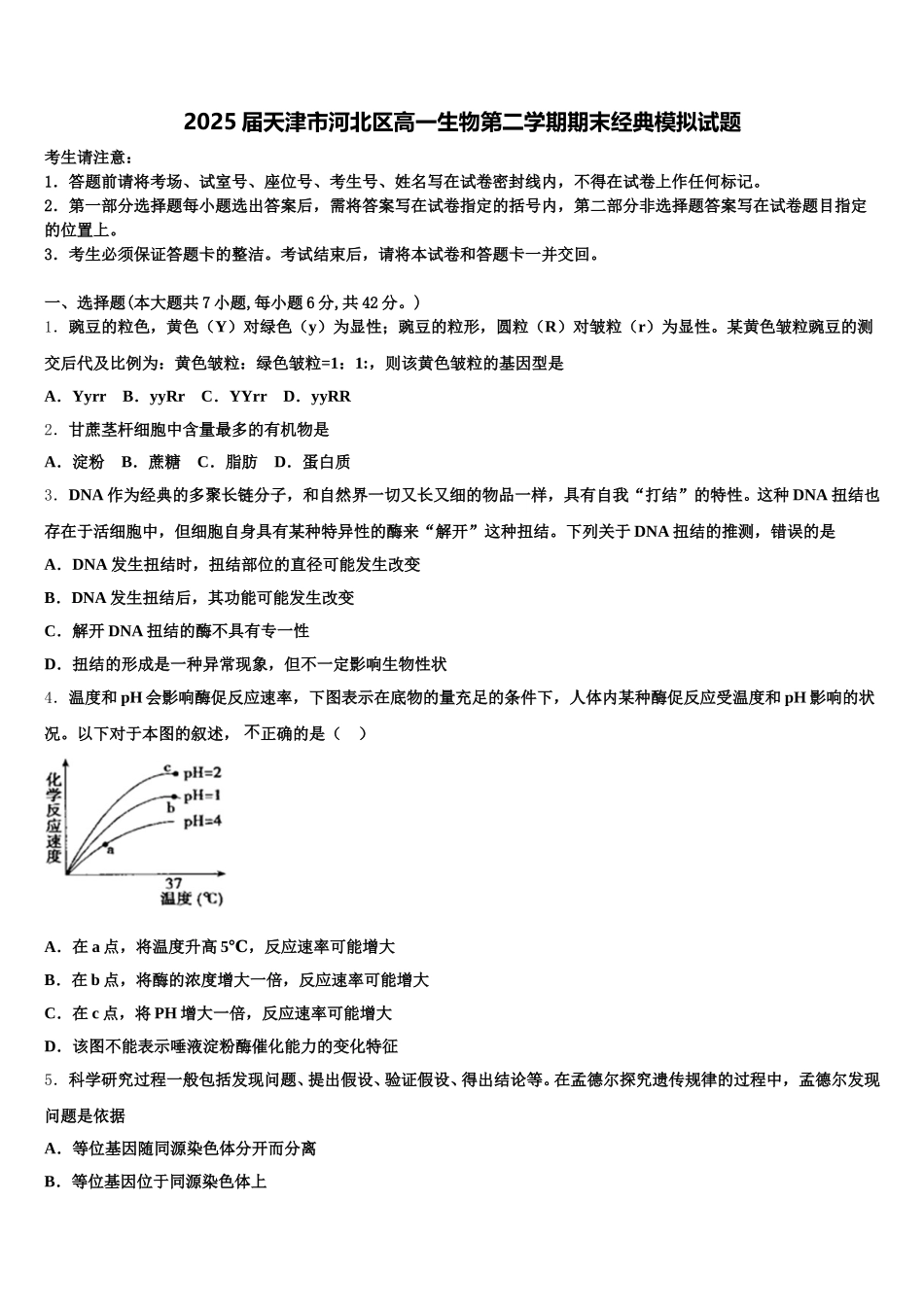
2025 届天津市河北区高一生物第二学期期末经典模拟试题考生请注意:1.答题前请将考场、试室号、座位号、考生号、姓名写在试卷密封线内,不得在试卷上作任何标记。2.第一部分选择题每小题选出答案后,需将答案写在试卷指定的括号内,第二部分非选择题答案写在试卷题目指定的位置上。3.考生必须保证答题卡的整洁。考试结束后,请将本试卷和答题卡一并交回。一、选择题(本大题共 7 小题,每小题 6 分,共 42 分。)1.豌豆的粒色,黄色(Y)对绿色(y)为显性;豌豆的粒形,圆粒(R)对皱粒(r)为显性。某黄色皱粒豌豆的测交后代及比例为:黄色皱粒:绿色皱粒=1:1:,则该黄色皱粒的基因型是A.Yyrr B.yyRr C.YYrr D.yyRR2.甘蔗茎杆细胞中含量最多的有机物是A.淀粉 B.蔗糖 C.脂肪 D.蛋白质3.DNA 作为经典的多聚长链分子,和自然界一切又长又细的物品一样,具有自我“打结”的特性。这种 DNA 扭结也存在于活细胞中,但细胞自身具有某种特异性的酶来“解开”这种扭结。下列关于 DNA 扭结的推测,错误的是A.DNA 发生扭结时,扭结部位的直径可能发生改变B.DNA 发生扭结后,其功能可能发生改变C.解开 DNA 扭结的酶不具有专一性D.扭结的形成是一种异常现象,但不一定影响生物性状4.温度和 pH 会影响酶促反应速率,下图表示在底物的量充足的条件下,人体内某种酶促反应受温度和 pH 影响的状况。以下对于本图的叙述, 不正确的是( ) A.在 a 点,将温度升高 5℃,反应速率可能增大B.在 b 点,将酶的浓度增大一倍,反应速率可能增大C.在 c 点,将 PH 增大一倍,反应速率可能增大D.该图不能表示唾液淀粉酶催化能力的变化特征5.科学研究过程一般包括发现问题、提出假设、验证假设、得出结论等。在孟德尔探究遗传规律的过程中,孟德尔发现问题是依据A.等位基因随同源染色体分开而分离B.等位基因位于同源染色体上C.具一对相对性状的纯合亲本杂交得 F1,F1测交,后代表现型之比接近 11∶D.具一对相对性状的纯合亲本杂交得 F1,F1自交,后代表现型之比接近 31∶6.下列各项中,能够比较确切地说明达尔文进化学说的是A.环境变化—定向变异—去劣留优B.生存斗争—用进废退—适者生存C.过度繁殖—遗传变异—生存斗争—适者生存D.环境变化—用进废退—获得性遗传—适者生存7.进行连续分裂的细胞,一个细胞周期是指( )A.从第一次分裂的开始到下一次分裂的间期为止B.从第一次分裂的前期开始...

1、当您付费下载文档后,您只拥有了使用权限,并不意味着购买了版权,文档只能用于自身使用,不得用于其他商业用途(如 [转卖]进行直接盈利或[编辑后售卖]进行间接盈利)。
2、本站所有内容均由合作方或网友上传,本站不对文档的完整性、权威性及其观点立场正确性做任何保证或承诺!文档内容仅供研究参考,付费前请自行鉴别。
3、如文档内容存在违规,或者侵犯商业秘密、侵犯著作权等,请点击“违规举报”。

碎片内容

2025届天津市河北区高一生物第二学期期末经典模拟试题含解析

您可能关注的文档

确认删除?