河北省秦皇岛海港区五校联考2025-2026学年初三中考第一次模拟考试语文试题含解析

河北省秦皇岛海港区五校联考2025-2026学年初三中考第一次模拟考试语文试题含解析_第1页
1/17
河北省秦皇岛海港区五校联考2025-2026学年初三中考第一次模拟考试语文试题含解析_第2页
2/17
河北省秦皇岛海港区五校联考2025-2026学年初三中考第一次模拟考试语文试题含解析_第3页
3/17
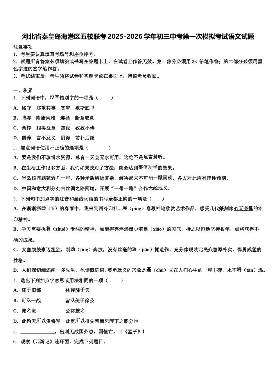
河北省秦皇岛海港区五校联考 2025-2026 学年初三中考第一次模拟考试语文试题注意事项1.考生要认真填写考场号和座位序号。2.试题所有答案必须填涂或书写在答题卡上,在试卷上作答无效。第一部分必须用 2B 铅笔作答;第二部分必须用黑色字迹的签字笔作答。3.考试结束后,考生须将试卷和答题卡放在桌面上,待监考员收回。一、积累1.下列词语中,没有错别字的一项是( )A.恪守 郑重其事 宽宥 歇斯底里B.聘婷 附庸风雅 遵循 断章取意C.桑梓 相得益章 怨伥 孜孜不倦D.儒养 言不及义 阴诲 前仆后继2.加点词语使用不正确的选项是( )A.要是我们不珍惜水资源,总有一天会无水可用,这绝不是危言耸听。B.在生活工作很多方面,我们如果找对了方法,就会达到事倍功半的效果。C.半岛核问题延宕几十年,各种矛盾错综复杂,解决起来不可能一蹴而就,各方对此应有理性预期。D.中国和意大利分处古丝绸之路两端,开展“一带一路”合作天经地义。3.下列句中加点字的注音和画线词语的书写全都正确的一项是( )A.在淅淅沥沥(1ì)的春雨中,我来到西冷印社、屏(píng)息凝神地欣赏艺术作品,感受几代篆刻家心无旁鹜的治印精神。B.学习需要执着(zhuó)专注的精神,如能摒弃浮燥爆少喧嚣(xiāo)的习气,持之以恒地坚持数年,必将获得丰硕的成果。C.女塞腹鼓豪迈粗犷,刚劲(jìng)奔放,没有丝毫的矫(jiāo)揉造作,充分体现陕北民众憨厚朴实、悍勇威猛的性格。D.人们深切缅还闻一多先生,他慷慨陈词、英勇就义的形象是矗(chù)立在人们心中的一座丰碑,永不坍(tān)塌。4.选出下列加点字意思或用法相同的一项( )A.还于旧都 休祲降于天B.可以一战 皆以美于徐公C.弗之怠 公将鼓之D.此殆天所以资将军 此臣所以报先帝而忠陛下之职分也5.______________,出则无敌国外患,国恒亡。(《孟子》)6.观察《西游记》连环面,完成下列题目。(1)图 A 选自《西游记》第二十四回《万寿山大仙留故友,_________________》 。请从以下提示语中选择合适的词语。将上述回目补充完整。行者 大圣 窃人参果 五庄观 天竺国 闹天宫(2)李卓吾评点八戒的“吃”:“凡形容八戒饮食处,都俗,且重复,可厌!”你赞同这种看法吗?结合上述图文及《西游记》相关内容,简要分析。____________________________________________二、阅读7.阅读下面的文言文,完成下列小题。高帝求贤诏刘邦盖闻王者莫高于周文①,伯者莫...

1、当您付费下载文档后,您只拥有了使用权限,并不意味着购买了版权,文档只能用于自身使用,不得用于其他商业用途(如 [转卖]进行直接盈利或[编辑后售卖]进行间接盈利)。
2、本站所有内容均由合作方或网友上传,本站不对文档的完整性、权威性及其观点立场正确性做任何保证或承诺!文档内容仅供研究参考,付费前请自行鉴别。
3、如文档内容存在违规,或者侵犯商业秘密、侵犯著作权等,请点击“违规举报”。

碎片内容

河北省秦皇岛海港区五校联考2025-2026学年初三中考第一次模拟考试语文试题含解析

您可能关注的文档

确认删除?