广东省化州市2025年生物高一第二学期期末质量跟踪监视试题含解析

广东省化州市2025年生物高一第二学期期末质量跟踪监视试题含解析_第1页
1/10
广东省化州市2025年生物高一第二学期期末质量跟踪监视试题含解析_第2页
2/10
广东省化州市2025年生物高一第二学期期末质量跟踪监视试题含解析_第3页
3/10
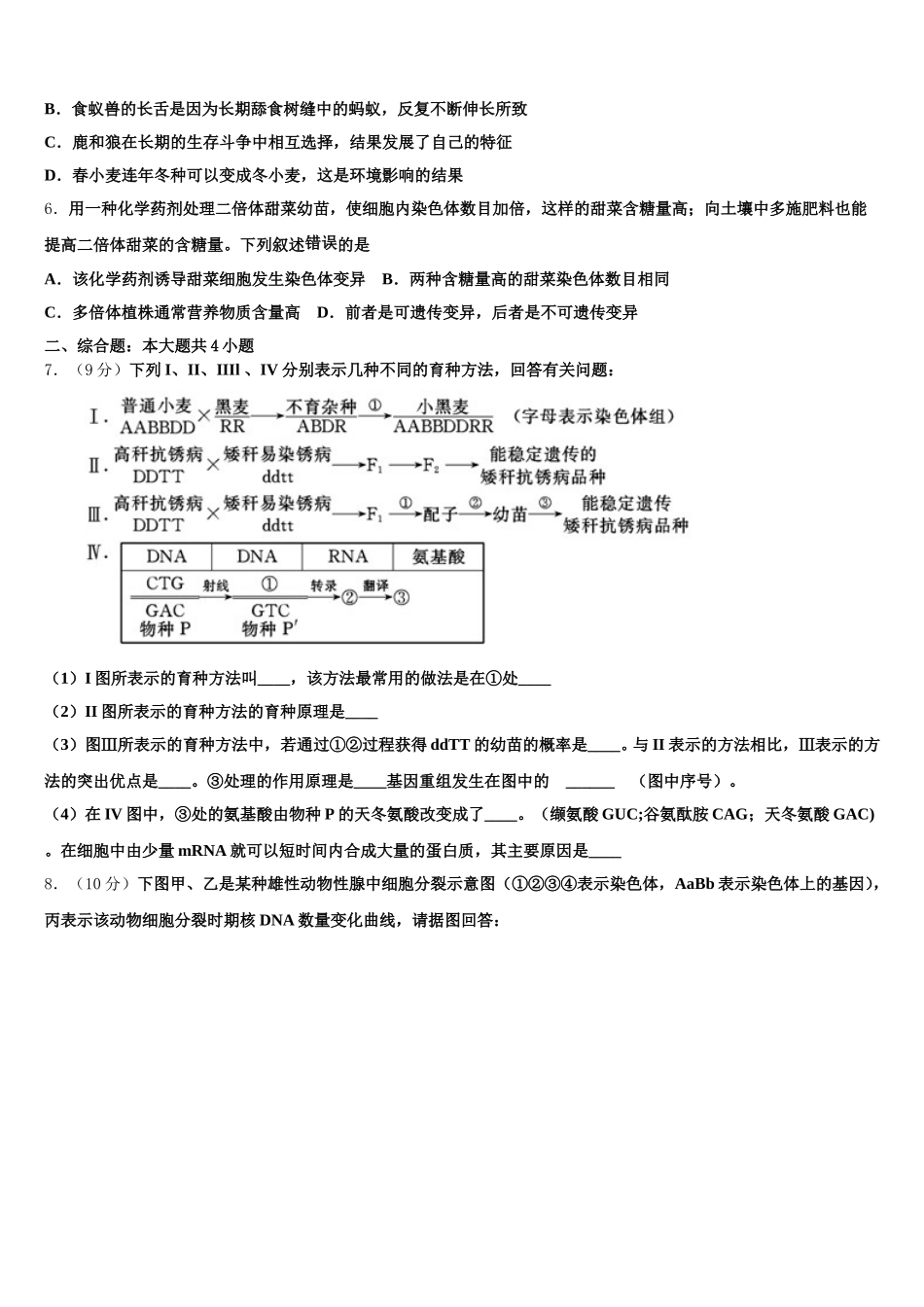
广东省化州市 2025 年生物高一第二学期期末质量跟踪监视试题注意事项1.考生要认真填写考场号和座位序号。2.试题所有答案必须填涂或书写在答题卡上,在试卷上作答无效。第一部分必须用 2B 铅笔作答;第二部分必须用黑色字迹的签字笔作答。3.考试结束后,考生须将试卷和答题卡放在桌面上,待监考员收回。一、选择题:(共 6 小题,每小题 6 分,共 36 分。每小题只有一个选项符合题目要求)1.下列关于生物变异的叙述,错误的是A.基因突变、基因重组和染色体变异为生物进化提供原材料B.三倍体无子西瓜属于可遗传变异C.猫叫综合征是基因中碱基发生了变化所致D.同源染色体的非姐妹染色单体之间的交叉互换属于基因重组2.真核细胞有氧呼吸中含碳物质的变化是葡萄糖 丙酮酸 CO2,其中①②表示两个阶段。下列叙述错误的是A.①和②中产生[H]较多的是②B.①和②产生的[H]都用于生成 H2OC.①和②是需氧呼吸中释放大量能量的阶段D.①和②发生的场所分别是细胞溶胶和线粒体3.细胞是生物体结构和功能的基本单位,下列关于细胞的叙述,正确的是()A.细胞内 DNA 的转录和翻译过程均有特定运输工具搬运原料到指定位置B.与海棠花的绿叶和红花相关的色素分别位于植物细胞的叶绿体和线粒体中C.细胞分化导致细胞的结构和功能改变,但细胞中的核酸没有发生改变D.含有叶绿体的生物,一定是自养生物,但自养生物不一定含有叶绿体4.下图是同一种动物体内有关细胞分裂的一组图像,下列说法中正确的是( )A.具有同源染色体的细胞只有②和③B.③示细胞不可能有非同源染色体的自由组合C.动物睾丸中不可能同时出现以上细胞D.上述细胞中有 8 条染色单体的是①②③5.按照达尔文进化学说,下列叙述中正确的是A.生活在地下水井中的盲螈,因长期不用眼睛而失去视觉B.食蚁兽的长舌是因为长期舔食树缝中的蚂蚁,反复不断伸长所致C.鹿和狼在长期的生存斗争中相互选择,结果发展了自己的特征D.春小麦连年冬种可以变成冬小麦,这是环境影响的结果6.用一种化学药剂处理二倍体甜菜幼苗,使细胞内染色体数目加倍,这样的甜菜含糖量高;向土壤中多施肥料也能提高二倍体甜菜的含糖量。下列叙述错误的是A.该化学药剂诱导甜菜细胞发生染色体变异 B.两种含糖量高的甜菜染色体数目相同C.多倍体植株通常营养物质含量高 D.前者是可遗传变异,后者是不可遗传变异二、综合题:本大题共 4 小题7.(9 分)下列 I、II、IIIl 、IV 分别表示几种...

1、当您付费下载文档后,您只拥有了使用权限,并不意味着购买了版权,文档只能用于自身使用,不得用于其他商业用途(如 [转卖]进行直接盈利或[编辑后售卖]进行间接盈利)。
2、本站所有内容均由合作方或网友上传,本站不对文档的完整性、权威性及其观点立场正确性做任何保证或承诺!文档内容仅供研究参考,付费前请自行鉴别。
3、如文档内容存在违规,或者侵犯商业秘密、侵犯著作权等,请点击“违规举报”。

碎片内容

广东省化州市2025年生物高一第二学期期末质量跟踪监视试题含解析

您可能关注的文档

确认删除?