延安中学2025年高一生物第二学期期末调研试题含解析

延安中学2025年高一生物第二学期期末调研试题含解析_第1页
1/8
延安中学2025年高一生物第二学期期末调研试题含解析_第2页
2/8
延安中学2025年高一生物第二学期期末调研试题含解析_第3页
3/8
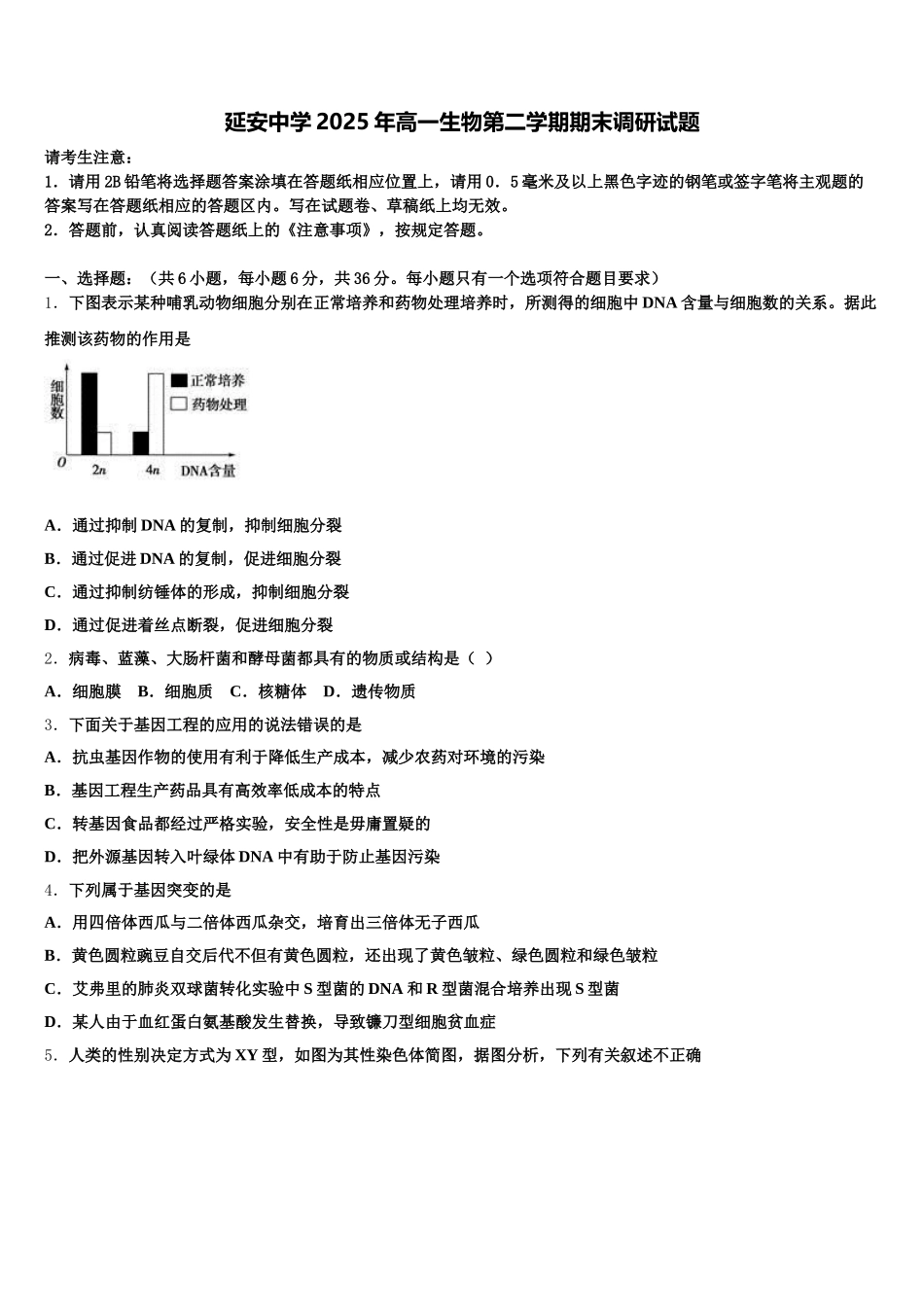
延安中学 2025 年高一生物第二学期期末调研试题请考生注意:1.请用 2B 铅笔将选择题答案涂填在答题纸相应位置上,请用 0.5 毫米及以上黑色字迹的钢笔或签字笔将主观题的答案写在答题纸相应的答题区内。写在试题卷、草稿纸上均无效。2.答题前,认真阅读答题纸上的《注意事项》,按规定答题。一、选择题:(共 6 小题,每小题 6 分,共 36 分。每小题只有一个选项符合题目要求)1.下图表示某种哺乳动物细胞分别在正常培养和药物处理培养时,所测得的细胞中 DNA 含量与细胞数的关系。据此推测该药物的作用是A.通过抑制 DNA 的复制,抑制细胞分裂B.通过促进 DNA 的复制,促进细胞分裂C.通过抑制纺锤体的形成,抑制细胞分裂D.通过促进着丝点断裂,促进细胞分裂2.病毒、蓝藻、大肠杆菌和酵母菌都具有的物质或结构是( )A.细胞膜 B.细胞质 C.核糖体 D.遗传物质3.下面关于基因工程的应用的说法错误的是A.抗虫基因作物的使用有利于降低生产成本,减少农药对环境的污染B.基因工程生产药品具有高效率低成本的特点C.转基因食品都经过严格实验,安全性是毋庸置疑的D.把外源基因转入叶绿体 DNA 中有助于防止基因污染4.下列属于基因突变的是A.用四倍体西瓜与二倍体西瓜杂交,培育出三倍体无子西瓜B.黄色圆粒豌豆自交后代不但有黄色圆粒,还出现了黄色皱粒、绿色圆粒和绿色皱粒C.艾弗里的肺炎双球菌转化实验中 S 型菌的 DNA 和 R 型菌混合培养出现 S 型菌D.某人由于血红蛋白氨基酸发生替换,导致镰刀型细胞贫血症5.人类的性别决定方式为 XY 型,如图为其性染色体简图,据图分析,下列有关叙述不正确A.位于 X 或 Y 染色体上的基因,其性状表现一定与性别相关联B.位于 II-2 片段上的一对等位基因控制的性状的个体基因型有 5 种C.位于 II-1 片段上的单基因遗传病,患者均为男性,且致病基因来自其父亲D.一个含有 3 条性染色体的 XYY 男性患者,是由于父方或母方在减数第二次分裂异常引起的6.下列关于正常的干细胞内遗传信息传递的叙述,错误的是( )A.遗传信息的复制阶段,遵循碱基互补配对原则,进行半保留复制B.遗传信息的转录阶段,转录产物的碱基序列与非模板链对应区段不完全相同C.遗传信息的翻译阶段,mRNA 上的密码子都会与 tRNA 上的反密码子发生碱基配对现象D.遗传信息的复制和转录阶段,都需要聚合酶的催化,且主要场所都是细胞核二、综合题:本大题共 4 小题7.(...

1、当您付费下载文档后,您只拥有了使用权限,并不意味着购买了版权,文档只能用于自身使用,不得用于其他商业用途(如 [转卖]进行直接盈利或[编辑后售卖]进行间接盈利)。
2、本站所有内容均由合作方或网友上传,本站不对文档的完整性、权威性及其观点立场正确性做任何保证或承诺!文档内容仅供研究参考,付费前请自行鉴别。
3、如文档内容存在违规,或者侵犯商业秘密、侵犯著作权等,请点击“违规举报”。

碎片内容

延安中学2025年高一生物第二学期期末调研试题含解析

您可能关注的文档

确认删除?