山西临汾霍州第一期第二次月考2026届初三语文试题总复习质量调查试题(一)含解析

山西临汾霍州第一期第二次月考2026届初三语文试题总复习质量调查试题(一)含解析_第1页
1/16
山西临汾霍州第一期第二次月考2026届初三语文试题总复习质量调查试题(一)含解析_第2页
2/16
山西临汾霍州第一期第二次月考2026届初三语文试题总复习质量调查试题(一)含解析_第3页
3/16
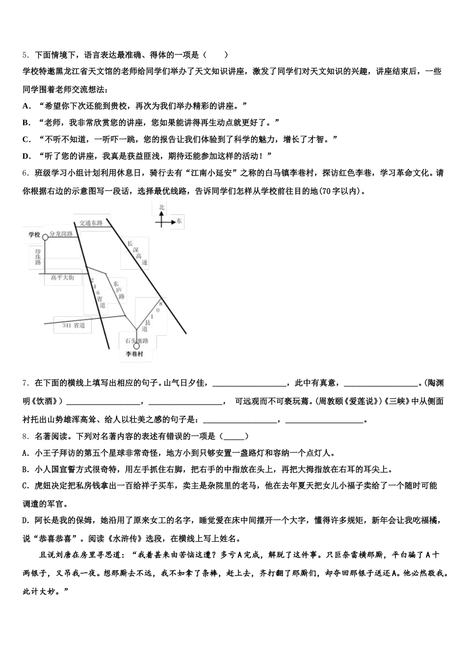
山西临汾霍州第一期第二次月考 2026 届初三语文试题总复习质量调查试题(一)注意事项:1.答卷前,考生务必将自己的姓名、准考证号、考场号和座位号填写在试题卷和答题卡上。用 2B 铅笔将试卷类型(B)填涂在答题卡相应位置上。将条形码粘贴在答题卡右上角"条形码粘贴处"。2.作答选择题时,选出每小题答案后,用 2B 铅笔把答题卡上对应题目选项的答案信息点涂黑;如需改动,用橡皮擦干净后,再选涂其他答案。答案不能答在试题卷上。3.非选择题必须用黑色字迹的钢笔或签字笔作答,答案必须写在答题卡各题目指定区域内相应位置上;如需改动,先划掉原来的答案,然后再写上新答案;不准使用铅笔和涂改液。不按以上要求作答无效。4.考生必须保证答题卡的整洁。考试结束后,请将本试卷和答题卡一并交回。一、积累与运用1.下列关于名著的表述,不正确的一项是( )A.《草房子》中的纸月文静秀气,是一个懂事的女孩,并写得一手好字。B.《三国演义》夷陵之战中,鲁肃与刘备相持七八个月后,最终于夷陵一带大败蜀汉军。C.《简·爱》中女主人公的成长经历,表现出她对自由、幸福、爱的渴念和追求。D.《老人与海》中狮子代表着一种梦想和激情,代表着战胜命运的勇气和得到胜利的尊严。2.加点词语使用不正确的选项是( )A.要是我们不珍惜水资源,总有一天会无水可用,这绝不是危言耸听。B.在生活工作很多方面,我们如果找对了方法,就会达到事倍功半的效果。C.半岛核问题延宕几十年,各种矛盾错综复杂,解决起来不可能一蹴而就,各方对此应有理性预期。D.中国和意大利分处古丝绸之路两端,开展“一带一路”合作天经地义。3.下面情境下,语言表达最准确、得体的一项是( )(情境)2019 年 2 月 7 日晚,川航飞迪拜的航班因尚未证实的原因返航。由于飞机并没有选装放油设备,只好在空中盘旋消耗燃油以减轻飞机的重量。最终,飞机在空中盘旋了六个小时 30 圈之后降落在成都的双流机场。得知这一消息后,王小红便在网络上针对此事发表评论:A.原谅我不厚道地笑出了声。傻人傻事我见得多了,还真没见过这么傻的!B.乘客买了一张机票,可以足足观赏到三十遍迪拜的美景,这钱花得真值!C.好在有惊无险,人机平安,但川航也该吸取教训,起飞前考虑周全一些。D.看来运动果然是减肥的最好方法,不仅对人来说是这样,对飞机也适用。4.下列加点词使用正确的一项是( )A.如果不注意你会以为园中有好几个这样的老头,等你看过了他...

1、当您付费下载文档后,您只拥有了使用权限,并不意味着购买了版权,文档只能用于自身使用,不得用于其他商业用途(如 [转卖]进行直接盈利或[编辑后售卖]进行间接盈利)。
2、本站所有内容均由合作方或网友上传,本站不对文档的完整性、权威性及其观点立场正确性做任何保证或承诺!文档内容仅供研究参考,付费前请自行鉴别。
3、如文档内容存在违规,或者侵犯商业秘密、侵犯著作权等,请点击“违规举报”。

碎片内容

山西临汾霍州第一期第二次月考2026届初三语文试题总复习质量调查试题(一)含解析

您可能关注的文档

确认删除?