2025届江苏省连云港市东海县第二中学生物高一下期末达标测试试题含解析

2025届江苏省连云港市东海县第二中学生物高一下期末达标测试试题含解析_第1页
1/9
2025届江苏省连云港市东海县第二中学生物高一下期末达标测试试题含解析_第2页
2/9
2025届江苏省连云港市东海县第二中学生物高一下期末达标测试试题含解析_第3页
3/9
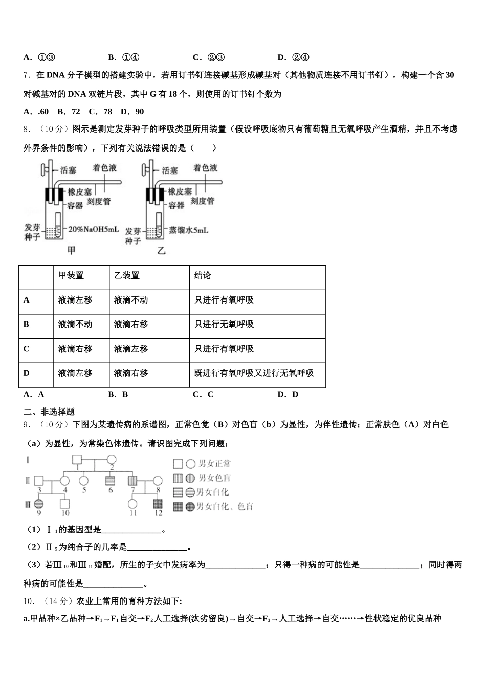
2025 届江苏省连云港市东海县第二中学生物高一下期末达标测试试题注意事项:1. 答题前,考生先将自己的姓名、准考证号填写清楚,将条形码准确粘贴在考生信息条形码粘贴区。2.选择题必须使用 2B 铅笔填涂;非选择题必须使用 0.5 毫米黑色字迹的签字笔书写,字体工整、笔迹清楚。3.请按照题号顺序在各题目的答题区域内作答,超出答题区域书写的答案无效;在草稿纸、试题卷上答题无效。4.保持卡面清洁,不要折叠,不要弄破、弄皱,不准使用涂改液、修正带、刮纸刀。一、选择题(本大题共 7 小题,每小题 6 分,共 42 分。)1.对于噬菌体侵染大肠杆菌的实验,下列相关分析中正确的是A.该实验能够说明 DNA 是主要的遗传物质B.可分别用含有 35S、32P 的培养基来培养噬菌体C.35S 标记组中沉淀物也有一定的放射性,与保温时间过长有关D.该实验中搅拌、离心目的是方便检测上清液和沉淀物中的放射性物质2.下列关于育种方法或原理的叙述不正确的是A.抗虫棉的成功培育利用了基因重组的原理B.袁隆平培育出的超级水稻是利用了染色体变异原理C.太空椒的培育利用的是诱变育种方法D.采用细胞核移植技术培育出的 Dolly 是利用了动物细胞核的全能性3.关于有丝分裂过程染色体、DNA 和染色单体变化,下列说法中正确的是A.间期复制后染色体数和 DNA 数加倍B.后期染色单体数量随着染色体数量的增加而增加C.细胞分裂后期和末期核 DNA 分子数与染色体数相同D.有丝分裂的全过程中核 DNA 和染色单体的数量始终保持一致4. “21 三体综合征”患者比正常人多了一条 21 号染色体,从变异类型上看,这种遗传病属于A.基因突变B.基因重组C.不遗传的变异D.染色体变异5.已知某 DNA 分子中碱基 G 与 C 之和占其全部碱基总数的 40%,那么其中一条链的碱基 A 占该条链碱基总数的最大比例是A.60%B.30%C.40%D.50%6.基因型为小鼠仅因为减数分裂过程中染色体未正常分离,而产生一个不含性染色体的AA型配子。等位基因A、a位于2号染色体。下列关于染色体未分离时期的分析,正确的是2① 号染色体一定在减数第二次分裂时未分离2② 号染色体可能在减数第一次分裂时未分离③ 性染色体可能在减数第二次分裂时未分离④ 性染色体一定在减数第一次分裂时未分离A.①③B.①④C.②③D.②④7.在 DNA 分子模型的搭建实验中,若用订书钉连接碱基形成碱基对(其他物质连接不用订书钉),构建一个含 30对碱基对的 DNA 双链...

1、当您付费下载文档后,您只拥有了使用权限,并不意味着购买了版权,文档只能用于自身使用,不得用于其他商业用途(如 [转卖]进行直接盈利或[编辑后售卖]进行间接盈利)。
2、本站所有内容均由合作方或网友上传,本站不对文档的完整性、权威性及其观点立场正确性做任何保证或承诺!文档内容仅供研究参考,付费前请自行鉴别。
3、如文档内容存在违规,或者侵犯商业秘密、侵犯著作权等,请点击“违规举报”。

碎片内容

2025届江苏省连云港市东海县第二中学生物高一下期末达标测试试题含解析

您可能关注的文档

确认删除?