山东省济南市历城区历城第二中学2025-2026学年化学高一上期中考试试题含解析

山东省济南市历城区历城第二中学2025-2026学年化学高一上期中考试试题含解析_第1页
1/19
山东省济南市历城区历城第二中学2025-2026学年化学高一上期中考试试题含解析_第2页
2/19
山东省济南市历城区历城第二中学2025-2026学年化学高一上期中考试试题含解析_第3页
3/19
山东省济南市历城区历城第二中学 2025-2026 学年化学高一上期中考试试题注意事项1.考生要认真填写考场号和座位序号。2.试题所有答案必须填涂或书写在答题卡上,在试卷上作答无效。第一部分必须用 2B 铅笔作答;第二部分必须用黑色字迹的签字笔作答。3.考试结束后,考生须将试卷和答题卡放在桌面上,待监考员收回。一、选择题(共包括 22 个小题。每小题均只有一个符合题意的选项)1、下列实验仪器的选用正确的是 ( )A.称量 10.56g Na2CO3固体——用托盘天平B.准确量取 10.00mL 的溶液——用 50mL 量筒C.灼烧干海带至完全变成灰烬——用蒸发皿D.过滤煮沸后的含泥沙的水——用普通漏斗2、下列组合属于同位素的是 ( )A.金刚石和石墨B.16O 和 18OC.H216O 和 H218OD.16O2和 18O23、表示阿伏加德罗常数,下列叙述正确的是A.在 mol/L 的 AlCl3 溶液中,含有 Cl- 个数为B.56g 铁粉与标况下氯气充分反应,转移电子数C.通常状况下,个 CO2分子占有的体积为 LD.所含的电子数为个4、镁、铝合金粉末 10.2g 溶于 500mL 4mol·L-1盐酸中恰好完全反应。若加入 2mol·L-1的氢氧化钠溶液,使得沉淀达到最大量,则需加入氢氧化钠溶液的体积为A.100mLB.500mLC.1000mLD.1500mL5、能用离子方程式 OH+H+=H2O 表示的反应是( )A.稀盐酸和稀氨水反应B.稀硝酸和氢氧化铜反应C.稀硫酸和烧碱溶液反应D.稀硫酸和氢氧化钡溶液反应6、下列有关物质的量的说法,正确的是A.物质的量就是指物质的多少B.原子、电子、中子、桌子等都可用物质的量来描述C.物质的量是用来描述微观粒子的物理量D.相同物质的量的 SO2和 SO3的质量相等7、用固体样品配制一定物质的量浓度的溶液,需经过称量、溶解、转移溶液、定容等操作。下列图示对应的操作规范的是( )A.称量B.溶解C.转移D.定容8、下列说法不正确的是A.同温、同压下,相同质量的气体都占有相同的体积B.同温、同压下,相同体积的气体都含有相同数目的分子C.1 mol O2中含有 1.204×1024个氧原子,在标准状况下占有体积 22.4 LD.由 0.2 g H2和 8.8 g CO2、5.6 g CO 组成混合气体,其密度是相同状况下 O2密度的 0.913 倍9、下列关于胶体和溶液的说法中,正确的是( )A.可用过滤的方法将氢氧化铁胶体与 Na+分离开B.溶液与胶体的本质区别是当用光束通过时是否会产生一条光亮的通路C. 向沸水中逐滴滴加 饱和的 FeCl3溶液可得到 Fe...

1、当您付费下载文档后,您只拥有了使用权限,并不意味着购买了版权,文档只能用于自身使用,不得用于其他商业用途(如 [转卖]进行直接盈利或[编辑后售卖]进行间接盈利)。
2、本站所有内容均由合作方或网友上传,本站不对文档的完整性、权威性及其观点立场正确性做任何保证或承诺!文档内容仅供研究参考,付费前请自行鉴别。
3、如文档内容存在违规,或者侵犯商业秘密、侵犯著作权等,请点击“违规举报”。

碎片内容

山东省济南市历城区历城第二中学2025-2026学年化学高一上期中考试试题含解析

您可能关注的文档

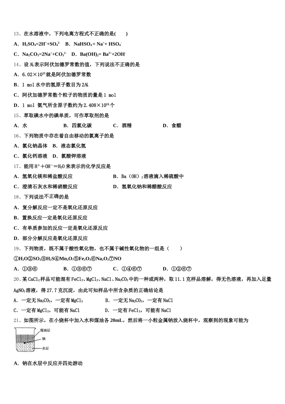
确认删除?