吉林省长春六中、八中、十一中等省重点中学2025届高一生物第二学期期末检测模拟试题含解析

吉林省长春六中、八中、十一中等省重点中学2025届高一生物第二学期期末检测模拟试题含解析_第1页
1/10
吉林省长春六中、八中、十一中等省重点中学2025届高一生物第二学期期末检测模拟试题含解析_第2页
2/10
吉林省长春六中、八中、十一中等省重点中学2025届高一生物第二学期期末检测模拟试题含解析_第3页
3/10
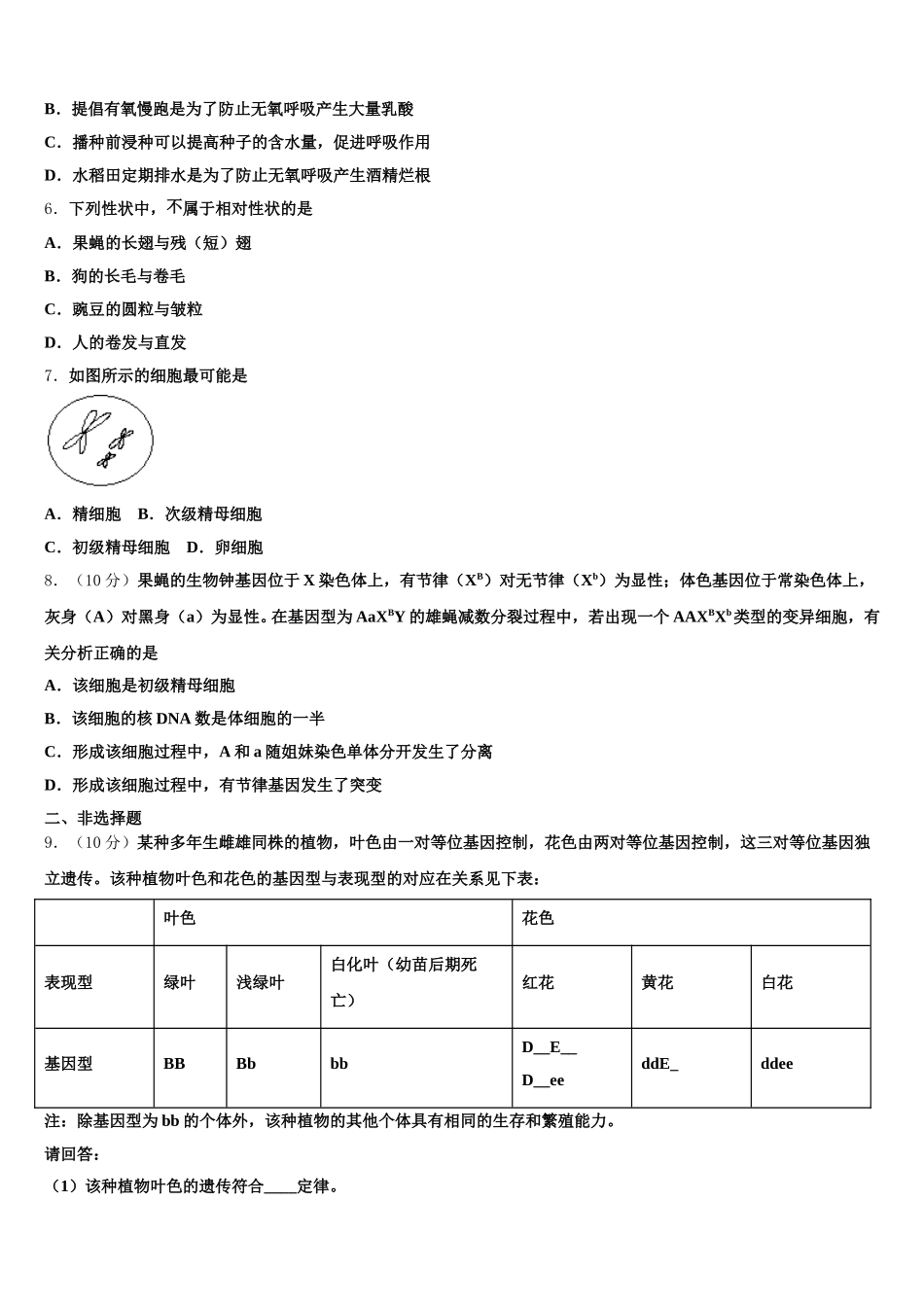
吉林省长春六中、八中、十一中等省重点中学 2025 届高一生物第二学期期末检测模拟试题注意事项:1. 答题前,考生先将自己的姓名、准考证号填写清楚,将条形码准确粘贴在考生信息条形码粘贴区。2.选择题必须使用 2B 铅笔填涂;非选择题必须使用 0.5 毫米黑色字迹的签字笔书写,字体工整、笔迹清楚。3.请按照题号顺序在各题目的答题区域内作答,超出答题区域书写的答案无效;在草稿纸、试题卷上答题无效。4.保持卡面清洁,不要折叠,不要弄破、弄皱,不准使用涂改液、修正带、刮纸刀。一、选择题(本大题共 7 小题,每小题 6 分,共 42 分。)1.下图表示基因型为 AaBb 的某哺乳动物产生配子过程中某一时期细胞分裂图,该细胞 A.名称是次级卵母细胞B.在分裂间期发生了基因突变C.含有 2 个四分体,8 条染色单体D.产生的生殖细胞基因组成是 Ab 或 ab2.某种鼠中,黄鼠基因 A 对灰鼠基因 a 为显性,短尾基因 B 对长尾基因 b 为显性。且基因 A 或 b 在纯合时使胚胎致死,这两对基因是独立遗传的。现有两只基因型均为 AaBb 的雌雄鼠交配,理论上所生的子代表现型比例为A.2:1 B.6 : 3 : 1 C.6 : 2 : 1: 1 D.4 : 2 : 13.以 DNA 的一条链“…—A—T—C—…”为模板,经复制后的子链是A.…—T—A—G—…B.…—U—A—G—…C.…—T—A—C—…D.…—T—U—G—…4.下列各项中,有可能存在等位基因的是A.四分体B.一个双链 DNA 分子C.染色体组D.非同源染色体5.下列有关细胞呼吸原理在生产和生活中应用的叙述,错误的是A.低温、无氧、干燥等条件有利于水果和蔬菜的保鲜B.提倡有氧慢跑是为了防止无氧呼吸产生大量乳酸C.播种前浸种可以提高种子的含水量,促进呼吸作用D.水稻田定期排水是为了防止无氧呼吸产生酒精烂根6.下列性状中,不属于相对性状的是A.果蝇的长翅与残(短)翅B.狗的长毛与卷毛C.豌豆的圆粒与皱粒D.人的卷发与直发7.如图所示的细胞最可能是 A.精细胞 B.次级精母细胞C.初级精母细胞 D.卵细胞8.(10 分)果蝇的生物钟基因位于 X 染色体上,有节律(XB)对无节律(Xb)为显性;体色基因位于常染色体上,灰身(A)对黑身(a)为显性。在基因型为 AaXBY 的雄蝇减数分裂过程中,若出现一个 AAXBXb类型的变异细胞,有关分析正确的是A.该细胞是初级精母细胞B.该细胞的核 DNA 数是体细胞的一半C.形成该细胞过程中,A 和 a 随姐妹染色单体分开发...

1、当您付费下载文档后,您只拥有了使用权限,并不意味着购买了版权,文档只能用于自身使用,不得用于其他商业用途(如 [转卖]进行直接盈利或[编辑后售卖]进行间接盈利)。
2、本站所有内容均由合作方或网友上传,本站不对文档的完整性、权威性及其观点立场正确性做任何保证或承诺!文档内容仅供研究参考,付费前请自行鉴别。
3、如文档内容存在违规,或者侵犯商业秘密、侵犯著作权等,请点击“违规举报”。

碎片内容

吉林省长春六中、八中、十一中等省重点中学2025届高一生物第二学期期末检测模拟试题含解析

您可能关注的文档

确认删除?