湖南省湘钢一中2025届物理高一第二学期期末联考试题含解析

湖南省湘钢一中2025届物理高一第二学期期末联考试题含解析_第1页
1/12
湖南省湘钢一中2025届物理高一第二学期期末联考试题含解析_第2页
2/12
湖南省湘钢一中2025届物理高一第二学期期末联考试题含解析_第3页
3/12
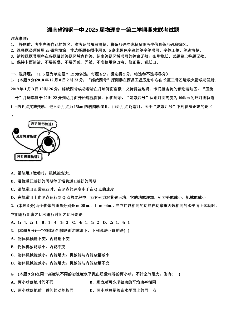
湖南省湘钢一中 2025 届物理高一第二学期期末联考试题注意事项:1. 答题前,考生先将自己的姓名、准考证号填写清楚,将条形码准确粘贴在考生信息条形码粘贴区。2.选择题必须使用 2B 铅笔填涂;非选择题必须使用 0.5 毫米黑色字迹的签字笔书写,字体工整、笔迹清楚。3.请按照题号顺序在各题目的答题区域内作答,超出答题区域书写的答案无效;在草稿纸、试题卷上答题无效。4.保持卡面清洁,不要折叠,不要弄破、弄皱,不准使用涂改液、修正带、刮纸刀。一、选择题:(1-6 题为单选题 7-12 为多选,每题 4 分,漏选得 2 分,错选和不选得零分)1、 (本题 9 分)2018 年 12 月 8 日 2 时 23 分,“嫦娥四号”探测器在西昌卫星发射中心由长征三号乙运载火箭成功发射.2019 年 1 月 3 日 10 时 26 分,嫦娥四号成功着陆在月球背面南极﹣艾特肯盆地冯.卡门撞击坑的预选着陆区,“玉兔二号”月球车则于 22 时 22 分到达月面开始巡视探测.如图所示,“嫦娥四号”从距月面高度为 100km 的环月圆轨道I 上的 P 点实施变轨,进入近月点为 15km 的椭圆轨道Ⅱ,由近月点 Q 落月.关于“嫦娥四号”下列说法正确的是()A.沿轨道 I 运动时,机械能变大.B.沿轨道Ⅱ运行的周期等于沿轨道 I 运行的周期C.沿轨道Ⅱ正常运行时,在 P 点的速度小于在 Q 点的速度D.在轨道Ⅱ上由 P 点运行到 Q 点的过程中,万有引力对其做正功,它的动能增加,引力势能减小,机械能减小2、 (本题 9 分)两个物体的质量分别是 m1和 m2,且 m1=4m2。当它们以相同的动能在动摩擦因数相同的水平面上运动时,它们滑行距离之比和滑行时间之比分别是A.1:4,2:1 B.1:4,1:2 C.4:1,1:2 D.2:1,4:13、 (本题 9 分)一个物体沿粗糙斜面匀速滑下,下列说法正确的是( )A.物体机械能不变,内能也不变B.物体机械能减小,内能不变C.物体机械能减小,内能增大,机械能与内能总量减小D.物体机械能减小,内能增大,机械能与内能总量不变4、 (本题 9 分)在同一高度以不同的初速度水平抛出质量相等的两小球,不计空气阻力,则有( )A.两小球落地时间不同B.重力对两小球做功的平均功率相同C.两小球落地前一瞬间的动能相同D.两小球总是落在水平面上的同一点5、 (本题 9 分)一物体从某高度以初速度 v0水平抛出,落地时速度大小为 v1,则它运动时间为( )A.B.C.D.6、 (本题 9 分)如图所示,...

1、当您付费下载文档后,您只拥有了使用权限,并不意味着购买了版权,文档只能用于自身使用,不得用于其他商业用途(如 [转卖]进行直接盈利或[编辑后售卖]进行间接盈利)。
2、本站所有内容均由合作方或网友上传,本站不对文档的完整性、权威性及其观点立场正确性做任何保证或承诺!文档内容仅供研究参考,付费前请自行鉴别。
3、如文档内容存在违规,或者侵犯商业秘密、侵犯著作权等,请点击“违规举报”。

碎片内容

湖南省湘钢一中2025届物理高一第二学期期末联考试题含解析

您可能关注的文档

确认删除?