2025届黑龙江省宁安市四年级数学第二学期期末达标检测试题含解析

2025届黑龙江省宁安市四年级数学第二学期期末达标检测试题含解析_第1页
1/11
2025届黑龙江省宁安市四年级数学第二学期期末达标检测试题含解析_第2页
2/11
2025届黑龙江省宁安市四年级数学第二学期期末达标检测试题含解析_第3页
3/11
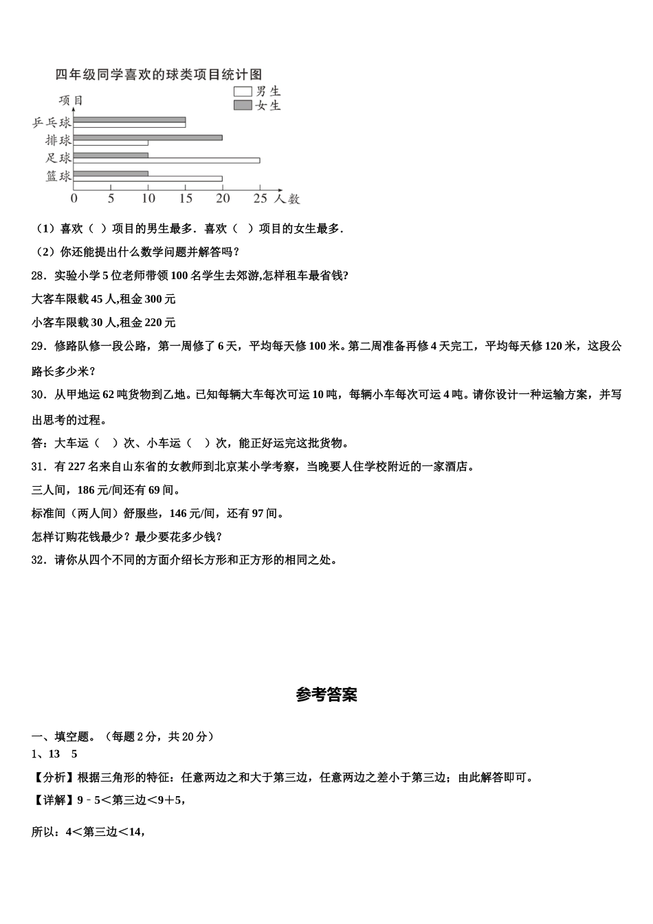
2025 届黑龙江省宁安市四年级数学第二学期期末达标检测试题一、填空题。(每题 2 分,共 20 分)1.如果三角形的两条边的长分别是 5 厘米和 9 厘米,且第三条边的长是整厘米数,那么第三条边的长最长是(______)厘米,最短是(______)厘米。2.体育用品店里,每个足球售价 a 元,每个篮球售价 b 元。(1)买 2 个足球和 3 个篮球要(______)元。(2)式子 5b-a 表示的意思是(______)和(______)相差的钱。3.在里填上“>”“<”或“=”。5.67 5.38 3.2 1.99 32.8 32.8004.在( )填上“>”“<”或“=”。4050 千克(______)4.5 吨 25×100-1(______)25×995.在横线上填上“>”,“<”或“=”.54070800000________547080000048 万________48000124×9________2051×10________1×9+1.6.49 口 998≈50 万,口里最小填(______)。8 口 9600670≈8 亿,口最大填(_______)。7.在括号里填上适当的小数。90 秒=(______)分 1.2 时=(______)分 7 角 8 分=(______)元50g=(______)kg 5m6cm=(______)m 4kg70g=(______)kg8.69 克=_____千克5 元 4 角 5 分=_____元4 米 4 厘米=_____米.9.在乘法中,一个因数扩大到原来的 5 倍,另一个因数不变,积(______________)10.6 个千分之一写成小数是(____);把 80 缩小到它的(____)是 0.08。二、选择题(每题 2 分,共 10 分)11.把一个图形在方格纸上先向下平移 2 格,再向右平移 6 格,与先向右平移 6 格,再向下平移 2 格的位置( )。A.相同B.不相同C.不一定相同12.用 2 个完全一样的三角形拼成一个平行四边形,平行四边形的内角和是( )。A.180°B.360°C.720°13.要统计蒜苗的生长情况我们通常选( )统计图。A.条形 B.折线14.下列关于三角形的描述中,不正确的是( ).A.三角形中任意两边长度的和一定大于第三边B.三角形中最大的角不小于 60 度C.三角形只要有一个角是锐角,这个三角形就是锐角三角形15.把 5 元 8 角改写成用“元”作单位的小数是( )。A.0.58 元 B.5.8 元 C.58 元三、判断题(每题 2 分,共 16 分)16.一个物体从前面看到的图形是,它一定是由 4 个小正方体拼成的。 (____)17.3.36 中的两个“3”所在的数位不同,但是表示的意义相同。(_____)18.x 枝同样的铅笔共 3x 元.“3x”既表示总价,也表示总价...

1、当您付费下载文档后,您只拥有了使用权限,并不意味着购买了版权,文档只能用于自身使用,不得用于其他商业用途(如 [转卖]进行直接盈利或[编辑后售卖]进行间接盈利)。
2、本站所有内容均由合作方或网友上传,本站不对文档的完整性、权威性及其观点立场正确性做任何保证或承诺!文档内容仅供研究参考,付费前请自行鉴别。
3、如文档内容存在违规,或者侵犯商业秘密、侵犯著作权等,请点击“违规举报”。

碎片内容

2025届黑龙江省宁安市四年级数学第二学期期末达标检测试题含解析

您可能关注的文档

确认删除?