2025届天一大联盟高一物理第二学期期末复习检测试题含解析

2025届天一大联盟高一物理第二学期期末复习检测试题含解析_第1页
1/13
2025届天一大联盟高一物理第二学期期末复习检测试题含解析_第2页
2/13
2025届天一大联盟高一物理第二学期期末复习检测试题含解析_第3页
3/13
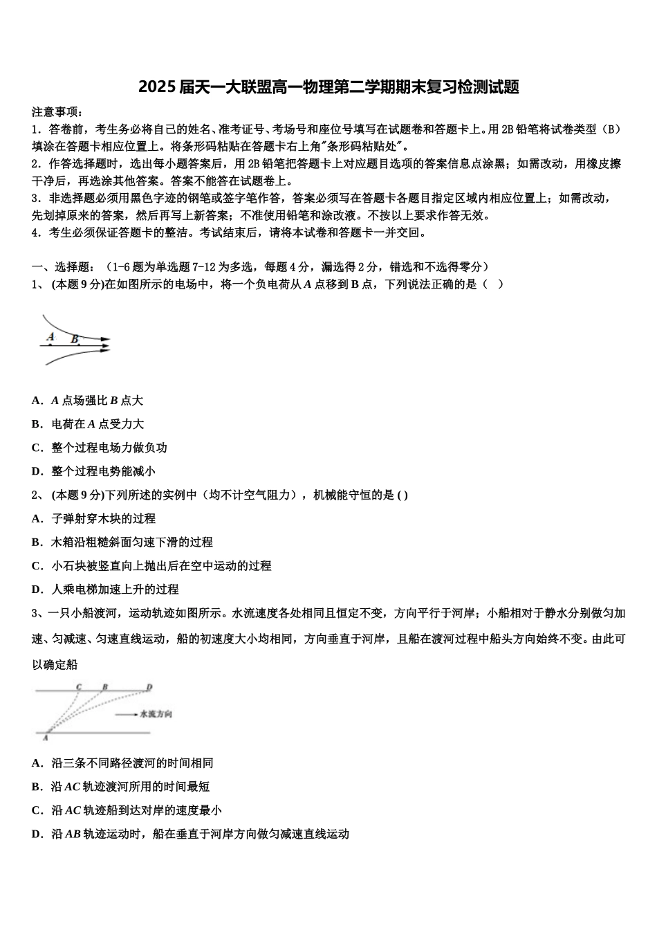
2025 届天一大联盟高一物理第二学期期末复习检测试题注意事项:1.答卷前,考生务必将自己的姓名、准考证号、考场号和座位号填写在试题卷和答题卡上。用 2B 铅笔将试卷类型(B)填涂在答题卡相应位置上。将条形码粘贴在答题卡右上角"条形码粘贴处"。2.作答选择题时,选出每小题答案后,用 2B 铅笔把答题卡上对应题目选项的答案信息点涂黑;如需改动,用橡皮擦干净后,再选涂其他答案。答案不能答在试题卷上。3.非选择题必须用黑色字迹的钢笔或签字笔作答,答案必须写在答题卡各题目指定区域内相应位置上;如需改动,先划掉原来的答案,然后再写上新答案;不准使用铅笔和涂改液。不按以上要求作答无效。4.考生必须保证答题卡的整洁。考试结束后,请将本试卷和答题卡一并交回。一、选择题:(1-6 题为单选题 7-12 为多选,每题 4 分,漏选得 2 分,错选和不选得零分)1、 (本题 9 分)在如图所示的电场中,将一个负电荷从 A 点移到 B 点,下列说法正确的是( )A.A 点场强比 B 点大B.电荷在 A 点受力大C.整个过程电场力做负功D.整个过程电势能减小2、 (本题 9 分)下列所述的实例中(均不计空气阻力),机械能守恒的是 ( )A.子弹射穿木块的过程B.木箱沿粗糙斜面匀速下滑的过程C.小石块被竖直向上抛出后在空中运动的过程D.人乘电梯加速上升的过程3、一只小船渡河,运动轨迹如图所示。水流速度各处相同且恒定不变,方向平行于河岸;小船相对于静水分别做匀加速、匀减速、匀速直线运动,船的初速度大小均相同,方向垂直于河岸,且船在渡河过程中船头方向始终不变。由此可以确定船A.沿三条不同路径渡河的时间相同B.沿 AC 轨迹渡河所用的时间最短C.沿 AC 轨迹船到达对岸的速度最小D.沿 AB 轨迹运动时,船在垂直于河岸方向做匀减速直线运动4、 (本题 9 分)如图所示的两个斜面,倾角分别为 37°和 53°,在顶点两个小球以同样大小的初速度分别向左、向右水平抛出,小球都落在斜面上,若不计空气阻力,则 A、B 两个小球平抛运动时间之比为( )A.1:1B.4:3C.16:9D.9:165、如图所示,质量相同的两颗人造卫星 A、B 绕地球作匀速圆周运动,卫星 A 离地球较近,卫星 B 离地球较远,关于两颗卫星的运动,下列说法正确的是( )A.卫星 A 的周期长B.卫星 B 的角速度大C.卫星 A 的线速度小D.卫星 B 的机械能大6、 (本题 9 分)如图所示的齿轮传动装置中,主动轮和从动轮的齿大...

1、当您付费下载文档后,您只拥有了使用权限,并不意味着购买了版权,文档只能用于自身使用,不得用于其他商业用途(如 [转卖]进行直接盈利或[编辑后售卖]进行间接盈利)。
2、本站所有内容均由合作方或网友上传,本站不对文档的完整性、权威性及其观点立场正确性做任何保证或承诺!文档内容仅供研究参考,付费前请自行鉴别。
3、如文档内容存在违规,或者侵犯商业秘密、侵犯著作权等,请点击“违规举报”。

碎片内容

2025届天一大联盟高一物理第二学期期末复习检测试题含解析

您可能关注的文档

确认删除?