辽宁省凌源市第二中学2026届化学高一上期中综合测试试题含解析

辽宁省凌源市第二中学2026届化学高一上期中综合测试试题含解析_第1页
1/19
辽宁省凌源市第二中学2026届化学高一上期中综合测试试题含解析_第2页
2/19
辽宁省凌源市第二中学2026届化学高一上期中综合测试试题含解析_第3页
3/19
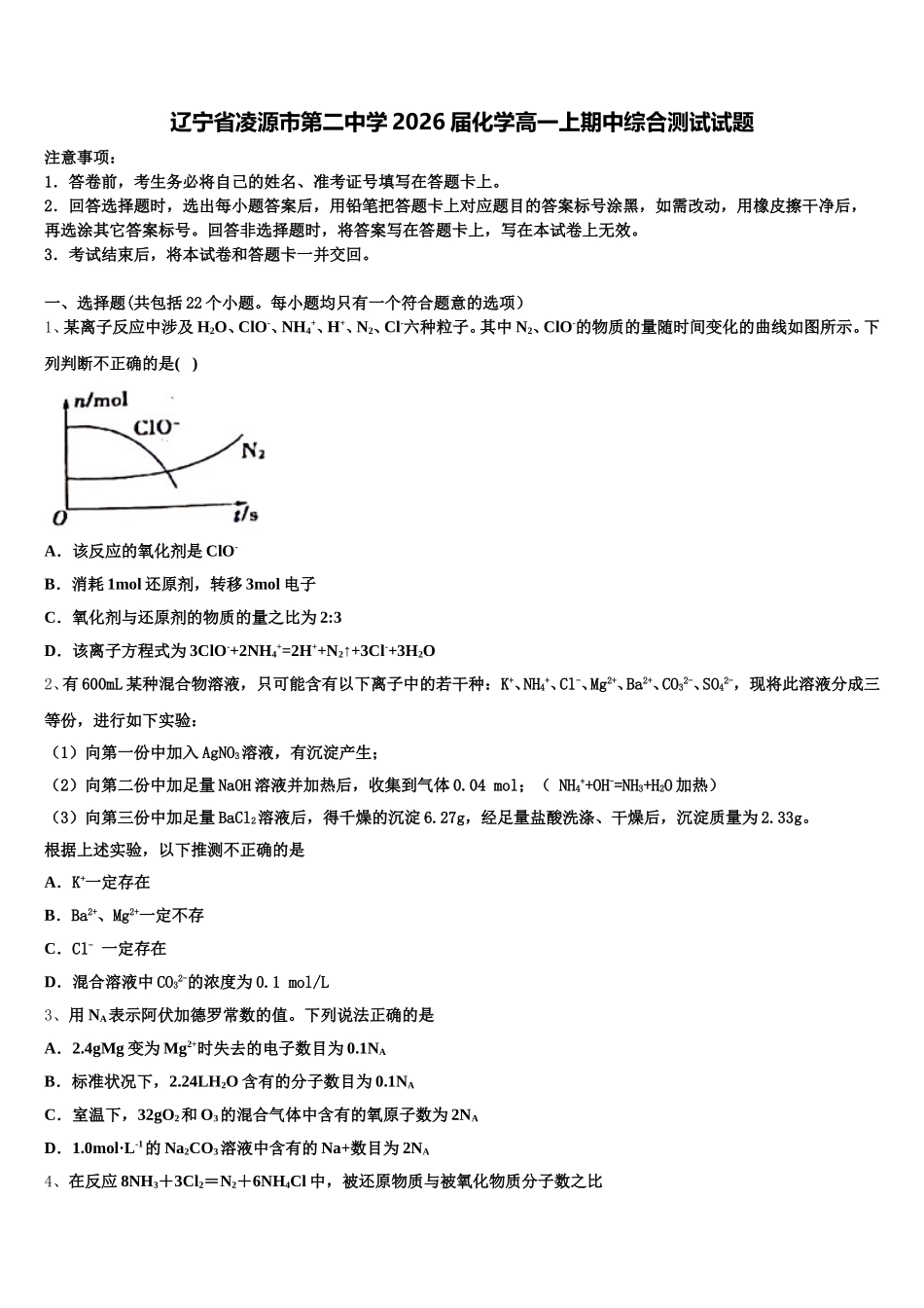
辽宁省凌源市第二中学 2026 届化学高一上期中综合测试试题注意事项:1.答卷前,考生务必将自己的姓名、准考证号填写在答题卡上。2.回答选择题时,选出每小题答案后,用铅笔把答题卡上对应题目的答案标号涂黑,如需改动,用橡皮擦干净后,再选涂其它答案标号。回答非选择题时,将答案写在答题卡上,写在本试卷上无效。3.考试结束后,将本试卷和答题卡一并交回。一、选择题(共包括 22 个小题。每小题均只有一个符合题意的选项)1、某离子反应中涉及 H2O、ClO-、NH4+、H+、N2、Cl-六种粒子。其中 N2、ClO-的物质的量随时间变化的曲线如图所示。下列判断不正确的是( )A.该反应的氧化剂是 ClO-B.消耗 1mol 还原剂,转移 3mol 电子C.氧化剂与还原剂的物质的量之比为 2:3D.该离子方程式为 3ClO-+2NH4+=2H++N2↑+3Cl-+3H2O2、有 600mL 某种混合物溶液,只可能含有以下离子中的若干种:K+、NH4+、Cl-、Mg2+、Ba2+、CO32-、SO42-,现将此溶液分成三等份,进行如下实验:(1)向第一份中加入 AgNO3溶液,有沉淀产生;(2)向第二份中加足量 NaOH 溶液并加热后,收集到气体 0.04 mol;( NH4++OH-=NH3+H2O 加热)(3)向第三份中加足量 BaCl2溶液后,得千燥的沉淀 6.27g,经足量盐酸洗涤、干燥后,沉淀质量为 2.33g。根据上述实验,以下推测不正确的是A.K+一定存在B.Ba2+、Mg2+一定不存C.Cl- 一定存在D.混合溶液中 CO32-的浓度为 0.1 mol/L3、用 NA表示阿伏加德罗常数的值。下列说法正确的是A.2.4gMg 变为 Mg2+时失去的电子数目为 0.1NAB.标准状况下,2.24LH2O 含有的分子数目为 0.1NAC.室温下,32gO2和 O3的混合气体中含有的氧原子数为 2NAD.1.0mol·L-1的 Na2CO3溶液中含有的 Na+数目为 2NA4、在反应 8NH3+3Cl2=N2+6NH4Cl 中,被还原物质与被氧化物质分子数之比A.83 B∶.38∶C.32 D∶.13∶5、下列关于纯净物、混合物、电解质、非电解质的正确组合为A.纯盐酸、水煤气、硫酸、干冰B.冰水、蔗糖溶液、氧化铝、二氧化硫C.胆矾、氢硫酸、铁、碳酸钙D.重钙、普钙、氯化铜、碳酸钠6、下列反应一定属于氧化还原反应的是( )A.化合反应B.分解反应C.置换反应D.复分解反应7、从海带中提取碘的实验过程中,涉及下列操作,其中正确的是A.将海带燃烧成灰B.过滤得含 I-溶液C.放出碘的苯溶液D.分离碘并回收苯8、下列关于物质分类的正确组合是( )分类组合碱酸盐碱性氧化物酸性氧化物ANa...

1、当您付费下载文档后,您只拥有了使用权限,并不意味着购买了版权,文档只能用于自身使用,不得用于其他商业用途(如 [转卖]进行直接盈利或[编辑后售卖]进行间接盈利)。
2、本站所有内容均由合作方或网友上传,本站不对文档的完整性、权威性及其观点立场正确性做任何保证或承诺!文档内容仅供研究参考,付费前请自行鉴别。
3、如文档内容存在违规,或者侵犯商业秘密、侵犯著作权等,请点击“违规举报”。

碎片内容

辽宁省凌源市第二中学2026届化学高一上期中综合测试试题含解析

您可能关注的文档

确认删除?