应县2025年数学四年级第二学期期末联考模拟试题含解析

应县2025年数学四年级第二学期期末联考模拟试题含解析_第1页
1/9
应县2025年数学四年级第二学期期末联考模拟试题含解析_第2页
2/9
应县2025年数学四年级第二学期期末联考模拟试题含解析_第3页
3/9
应县 2025 年数学四年级第二学期期末联考模拟试题一、用心思考,我会选。(把正确答案序号填在括号里。 每题 2 分, 共 10 分)1.( )立体图形从左面看,所看见的图形是 。A.B.C.D.2.一个三角形的两条边长分别是 3 厘米和 7 厘米,它的第三条边长可能是( )。A.2 厘米B.3 厘米C.7 厘米D.4 厘米3.比 3.5 大并且比 3.7 小的小数有( )个.A、0B、1C、9D、无数4.要使□×29+35×29 能够简便计算,□里可填( )。A.29B.30C.71D.655.一个三角形的两条边长分别是 2 分米、4 分米,第三条边一定比( )分米短.A.3B.4C.6D.9二、认真辨析,我会判。(对的打“√ ” , 错的打“×” 。 每题 2 分, 共 10 分)6.127×3×2 的积与 127×5 一样大。(______)7.有一个角是锐角的三角形可能是直角三角形。 (____)8.从 8.53 里面拿出 53 个百分之一,还剩 8 个百分之一。(______)9.0.5 和 0.50 的大小相等,计数单位不同。(______)10.用 3 条线段一定能围成一个三角形. (____)三、仔细观察,我会填。(每题 2 分, 共 14 分)11.比最小的七位数小 1 的数是(________),比最大的八位数大 1 的数是(________).12.在括号里填上适当的数。310①米=(________)千米 ② 50 千克=(________)吨 1③ 元 2 角 5 分=(________)元 ④ 9.03 米=(________)米(________)厘米13.2.955 四舍五入保留整数是_____,保留一位小数是_____.14.0.58 吨 = ( )千克 7 米 2 厘米=( )米521 厘米=( )米 3 千米 10 米=( )千米15.42 厘米=(_________)分米 0.3 千克=(_________)克16.2016 年我国的原煤产量达二十五亿三千六百万吨,这个数写作(______),改写成用“万”作单位的数是( ____)万,省略亿后面的尾数约(_____)亿.17.用计算器计算(188−38)÷15 时,当按到“÷”的时候,显示屏上显示(__________),接着按“15”,再按“=”,显示屏上显示的是(__________)。四、认真细致,我会算。(每题 6 分,共 18 分)18.直接写得数.0.74+0.06= 0.04×1000= 6-1.6= 321-73-27=71.2+5.32= 0×218+5= 101÷100= 40-30÷5=19.用竖式计算,带★的要验算。32.56+3.104= 60.7-32.2= ★10-4.06=20.直接写出下面各题的得数。450-170= 100÷4= 384+60= 6×19+6=6...

1、当您付费下载文档后,您只拥有了使用权限,并不意味着购买了版权,文档只能用于自身使用,不得用于其他商业用途(如 [转卖]进行直接盈利或[编辑后售卖]进行间接盈利)。
2、本站所有内容均由合作方或网友上传,本站不对文档的完整性、权威性及其观点立场正确性做任何保证或承诺!文档内容仅供研究参考,付费前请自行鉴别。
3、如文档内容存在违规,或者侵犯商业秘密、侵犯著作权等,请点击“违规举报”。

碎片内容

应县2025年数学四年级第二学期期末联考模拟试题含解析

您可能关注的文档

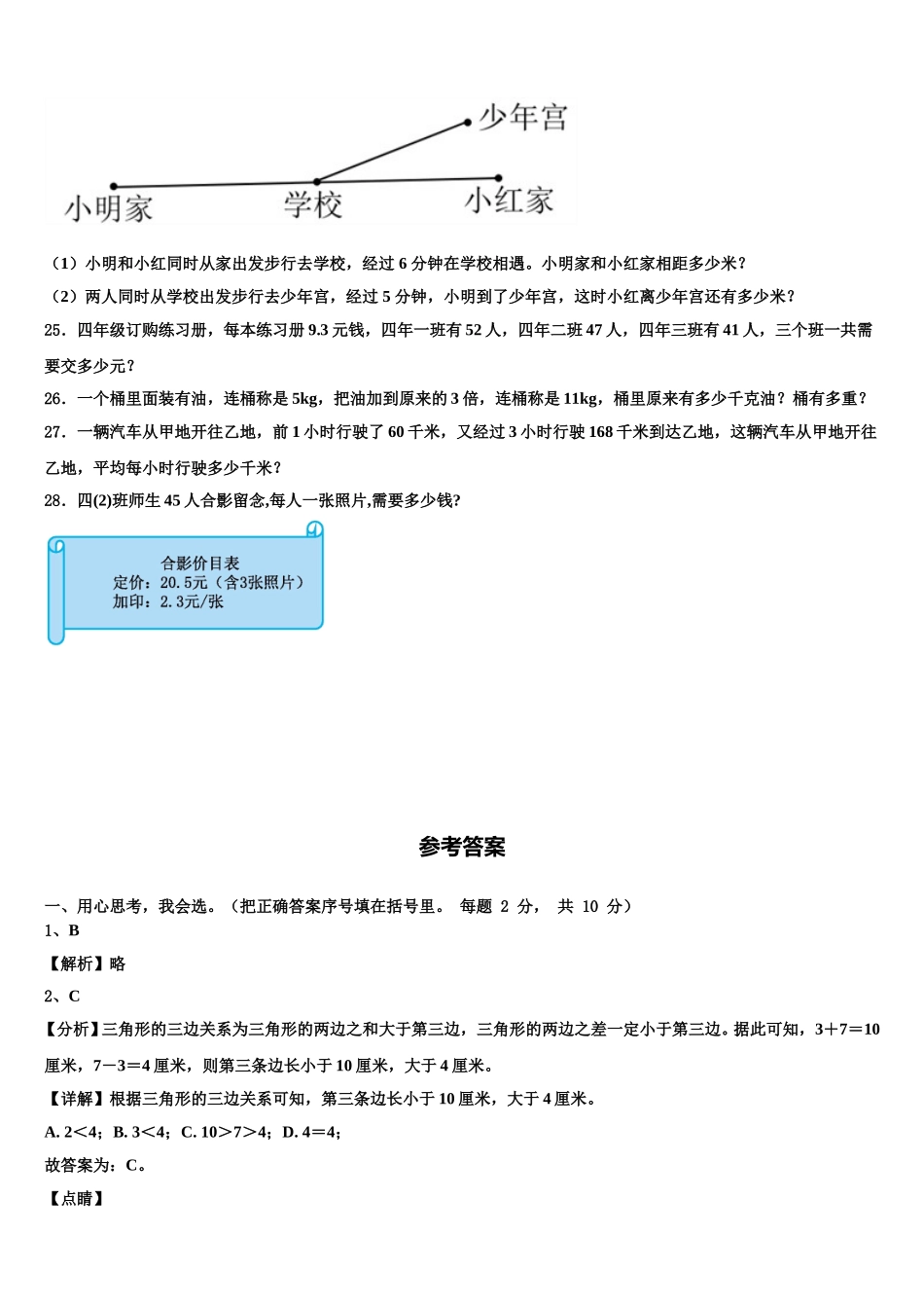
确认删除?