2025届定南县数学四年级第二学期期末学业水平测试试题含解析

2025届定南县数学四年级第二学期期末学业水平测试试题含解析_第1页
1/8
2025届定南县数学四年级第二学期期末学业水平测试试题含解析_第2页
2/8
2025届定南县数学四年级第二学期期末学业水平测试试题含解析_第3页
3/8
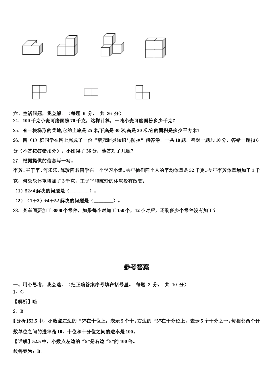
2025 届定南县数学四年级第二学期期末学业水平测试试题一、用心思考,我会选。(把正确答案序号填在括号里。 每题 2 分, 共 10 分)1.如图,小旗的顶点用数对表示为(5,7),现在将小旗绕点 O,顺时针方向旋转 90°,现在小旗的顶点可以用数对( )表示。A.(7,5)B.(10,3)C.(9,3)D.(1,3)2.52.5 中,小数点左边的“5”是右边“5”的( )。A.B.100 倍C.3.一个等腰三角形的周长是 32 厘米,其中一条边长 8 厘米,另外两条边的长度分别是( )。A.8 厘米和 16 厘米B.11 厘米和 13 厘米C.12 厘米和 12 厘米4.下列各组小棒(单位:厘米)不能组成三角形的是( )。A. B. C.5.在小数 34.3 中,小数点左边的 3 是右边的 3 的( )倍。A.10B.100C.1000二、认真辨析,我会判。(对的打“√ ” , 错的打“×” 。 每题 2 分, 共 10 分)6.小数点向右移动两位,小数的值就扩大到原来的 2 倍.(____)7.3×2+8=2x 是方程。 (______)8.如果一个三角形是等边三角形,那么它一定是等腰三角形。(_____)9.三角形具有稳定性. (_________)10.一个小数的小数点向右移动了两位,这个数就缩小到原来的 .(_____)三、仔细观察,我会填。(每题 2 分, 共 14 分)11.7.5 的小数点先向左移动三位,再向右移动一位,那么所得到的数就(______)到原数的(____)。12.在 0.6 和 0.7 之间最小的两位小数是(______),最大的两位小数是(______)。13.下图中表示 0.3 的点是(______)。14.一只麻雀约重 0.106 千克,0.106 中的 1 在_____位上,表示_____个_____,6 在_____位上,表示_____个_____.15.小数点的左边第一位是(______)位,右边第二位是(______)位。小数点右边第三位的计数单位是(______)。16.5.69 是由 5 个一、(________)个十分之一和(________)个百分之一组成的。17.a+b+c=a+(b+c)运用了加法(______)。四、认真细致,我会算。(每题 6 分,共 18 分)18.直接写出计算结果。 19.列竖式计算.1.83+2.7= 4.06-1.7= 0.56×0.28=20.100 减去 19.8 与 5.6 的差,再乘 0.15,积是多少?五、动手操作,我能行。(每题 4 分, 共 12 分)21.化简下面各数。 0.500 7.4050 38.5000 0.205022.看图连线从前面看 从上面看 从左面看 23.图中的立体图形从上面看到的分别是什么形状?请...

1、当您付费下载文档后,您只拥有了使用权限,并不意味着购买了版权,文档只能用于自身使用,不得用于其他商业用途(如 [转卖]进行直接盈利或[编辑后售卖]进行间接盈利)。
2、本站所有内容均由合作方或网友上传,本站不对文档的完整性、权威性及其观点立场正确性做任何保证或承诺!文档内容仅供研究参考,付费前请自行鉴别。
3、如文档内容存在违规,或者侵犯商业秘密、侵犯著作权等,请点击“违规举报”。

碎片内容

2025届定南县数学四年级第二学期期末学业水平测试试题含解析

您可能关注的文档

确认删除?