2025年安徽省六安市生物七年级第二学期期末复习检测模拟试题含解析

2025年安徽省六安市生物七年级第二学期期末复习检测模拟试题含解析_第1页
1/12
2025年安徽省六安市生物七年级第二学期期末复习检测模拟试题含解析_第2页
2/12
2025年安徽省六安市生物七年级第二学期期末复习检测模拟试题含解析_第3页
3/12
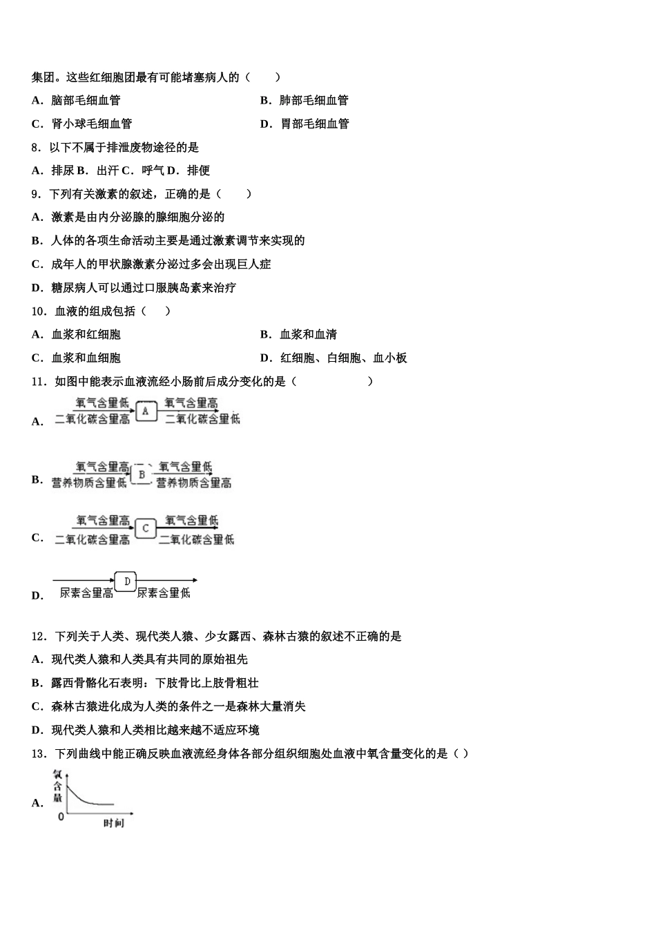
2025 年安徽省六安市生物七年级第二学期期末复习检测模拟试题注意事项:1. 答题前,考生先将自己的姓名、准考证号填写清楚,将条形码准确粘贴在考生信息条形码粘贴区。2.选择题必须使用 2B 铅笔填涂;非选择题必须使用 0.5 毫米黑色字迹的签字笔书写,字体工整、笔迹清楚。3.请按照题号顺序在各题目的答题区域内作答,超出答题区域书写的答案无效;在草稿纸、试题卷上答题无效。4.保持卡面清洁,不要折叠,不要弄破、弄皱,不准使用涂改液、修正带、刮纸刀。1.近年来,患近视眼的中学生越来越多,那么近视眼的成像位置及矫正办法分别是( )A.成像在视网膜前方,应配戴凹透镜B.成像在视网膜前方,应配戴凸透镜C.成像在视网膜后方,应配戴凹透镜D.成像在视网膜后方,应配戴凸透镜2.在听觉的形成过程中,接受振动刺激和形成听觉的部位分别是( )A.耳蜗和听觉中枢B.鼓膜和耳蜗C.听神经和大脑皮层D.听小骨和听神经3.如图是在显微镜下观察到的人血涂片示意图。下列分析不正确的是( )A.细胞②的数量高于正常值,很有可能是身体有了炎症B.①②③三种细胞在随血液经过健康的肾时都不会进入肾小管C.①②③三种细胞都没有细胞壁D.①②③三种细胞都可以用来做 DNA 亲子鉴定4.在呼吸过程中,肋间肌和膈肌舒张时,下列各项组合正确的是 ( )① 胸腔容积缩小 ②胸腔容积扩大 ③肺缩小 ④肺扩大 ⑤肺内气压下降 ⑥ 肺内气压上升 ⑦呼气 ⑧吸气A.①③⑥⑦B.①④⑤⑦C.②③⑥⑧D.②④⑤⑦5.下面是人体四种生理过程的流程表达式,其中错误的是( )A.受精卵在人体内生长发育经历的过程:受精卵→胚泡→胚胎→胎儿B.人体在平静吸气:胸廓扩大→肺扩张→外界气压>肺内气压→气体入肺C.人体尿素排出体外经历的结构有:肾小球→肾小囊→肾小管→输尿管→膀胱D.人体的肺循环路线:右心室→肺静脉→肺部毛细血管→肺动脉→左心房6. “绿水青山就是金山银山”。下列选项中不符合此理念的是( )A.垃圾分类,变废为宝B.围湖造田,扩展耕地C.植树造林,净化空气D.节能减排,绿色出行7.在一次医疗事故中,医生错误的将 B 型血输入 A 型血的病人体内,造成病人的上肢静脉内出现了大量的红细胞聚集团。这些红细胞团最有可能堵塞病人的( )A.脑部毛细血管B.肺部毛细血管C.肾小球毛细血管D.胃部毛细血管8.以下不属于排泄废物途径的是A.排尿 B.出汗 C.呼气 D.排便9.下列有关激素的叙述,正确的是...

1、当您付费下载文档后,您只拥有了使用权限,并不意味着购买了版权,文档只能用于自身使用,不得用于其他商业用途(如 [转卖]进行直接盈利或[编辑后售卖]进行间接盈利)。
2、本站所有内容均由合作方或网友上传,本站不对文档的完整性、权威性及其观点立场正确性做任何保证或承诺!文档内容仅供研究参考,付费前请自行鉴别。
3、如文档内容存在违规,或者侵犯商业秘密、侵犯著作权等,请点击“违规举报”。

碎片内容

2025年安徽省六安市生物七年级第二学期期末复习检测模拟试题含解析

您可能关注的文档

确认删除?