天津市滨海新区大港第十中学2024-2025学年生物七下期末教学质量检测试题含解析

天津市滨海新区大港第十中学2024-2025学年生物七下期末教学质量检测试题含解析_第1页
1/19
天津市滨海新区大港第十中学2024-2025学年生物七下期末教学质量检测试题含解析_第2页
2/19
天津市滨海新区大港第十中学2024-2025学年生物七下期末教学质量检测试题含解析_第3页
3/19
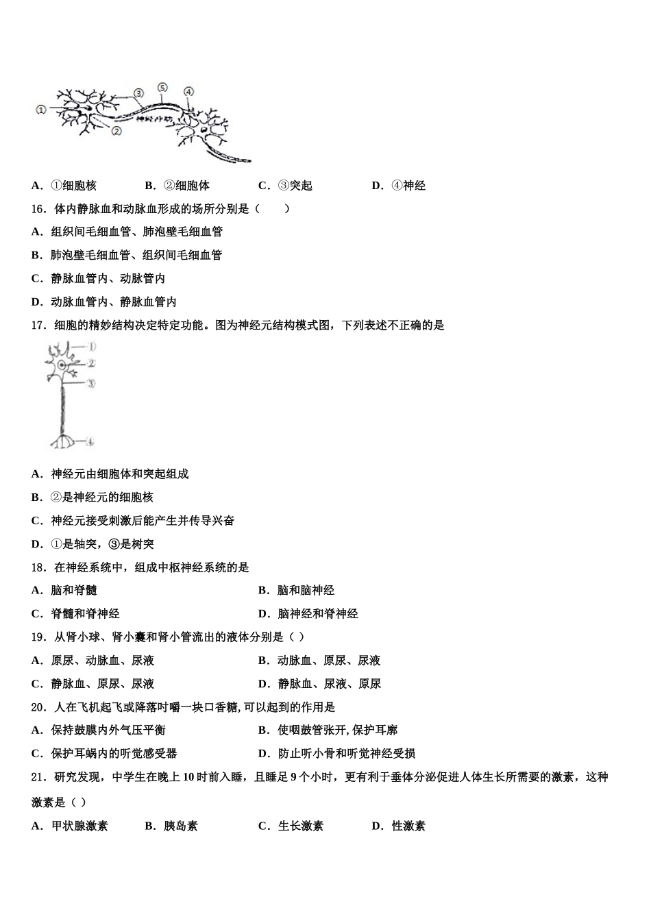
天津市滨海新区大港第十中学 2024-2025 学年生物七下期末教学质量检测试题注意事项:1.答卷前,考生务必将自己的姓名、准考证号填写在答题卡上。2.回答选择题时,选出每小题答案后,用铅笔把答题卡上对应题目的答案标号涂黑,如需改动,用橡皮擦干净后,再选涂其它答案标号。回答非选择题时,将答案写在答题卡上,写在本试卷上无效。3.考试结束后,将本试卷和答题卡一并交回。1.在感冒时,呼吸不畅的原因是A.鼻腔内有异物,堵塞了鼻腔B.鼻腔黏膜充血肿胀,堵塞了鼻腔C.气管分泌的痰过多,堵塞了呼吸道D.声带发炎肿胀,气体不能通畅流动2.糖尿病患者需要定时注射一种激素控制血糖,该激素是( )A.胰岛素B.生长激素C.甲状腺素D.雄性激素3.用显微镜观察小鱼尾鳍内血液流动时,判断毛细血管的依据是( )A.管壁较厚B.管腔较大C.血液流向心脏D.管中红细胞成单行通过4.正常情况下血浆、原尿、尿液中都含有的物质是( )① 蛋白质 ②葡萄糖 ③尿素 ④水 ⑤无机盐A.①②③B.②③④C.②④⑤D.③④⑤5.我们俗称的“白眼球”即白色、坚固、有保护眼球作用的结构是( )A.角膜B.虹膜C.脉络膜D.巩膜6.动物的生命活动除神经调节外,还受到激素的调节,在饲养正常蝌蚪的水中,投入某种激素,蝌蚪会提前发育成蛙,但蛙只有苍蝇大小,这种激素应该是A.生长激素B.胰岛素C.性激素D.甲状腺激素7.有关下列实验的叙述,正确的是( )A.甲图中,该反射的神经中枢位于小脑B.乙图中,观察尾鳍是因其富有动脉和静脉C.丙图中,燃烧的食物中所含的能量等于试管内水吸收的能量D.丁图中,扎紧 a 处,将血液从 a 推至 b 处,ab 段会扁平8.如图可用于描述生物体内的物质变化,a、b 表示物质,M 表示相应的结构。则下列说法正确的是( )A.若 a 为脂肪,b 为脂肪酸和甘油,则 M 为胃B.若 a 为动脉血,b 为静脉血,则 M 为肺泡周围的毛细血管C.若 a、b 均为动脉血,则 M 可能是肾小球D.若 a 为蛋白质,b 为氨基酸,则 M 是口腔9.血液在人体内按一定的方向循环流动,为人体运输营养物质和代谢废物,下列有关叙述不正确的是( )A.心脏搏动为血液循环提供动力B.房室瓣和动脉瓣不会同时打开C.动脉瓣主要位于动脉血管内D.血液循环包括体循环和肺循环10.下图中,图甲 X 表示人体某器官,①、②表示血管,箭头表示血流方向,图乙表示血管①、②中血液的气体含量。下列判断错误的是( )A.X...

1、当您付费下载文档后,您只拥有了使用权限,并不意味着购买了版权,文档只能用于自身使用,不得用于其他商业用途(如 [转卖]进行直接盈利或[编辑后售卖]进行间接盈利)。
2、本站所有内容均由合作方或网友上传,本站不对文档的完整性、权威性及其观点立场正确性做任何保证或承诺!文档内容仅供研究参考,付费前请自行鉴别。
3、如文档内容存在违规,或者侵犯商业秘密、侵犯著作权等,请点击“违规举报”。

碎片内容

天津市滨海新区大港第十中学2024-2025学年生物七下期末教学质量检测试题含解析

您可能关注的文档

确认删除?