四川省高县2025年七年级语文第二学期期中经典模拟试题含解析

四川省高县2025年七年级语文第二学期期中经典模拟试题含解析_第1页
1/13
四川省高县2025年七年级语文第二学期期中经典模拟试题含解析_第2页
2/13
四川省高县2025年七年级语文第二学期期中经典模拟试题含解析_第3页
3/13
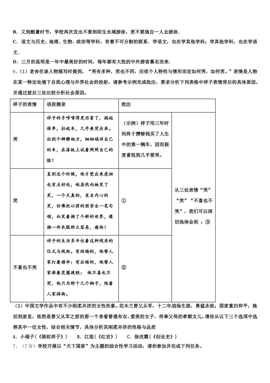
四川省高县 2025 年七年级语文第二学期期中经典模拟试题注意事项:1.答卷前,考生务必将自己的姓名、准考证号填写在答题卡上。2.回答选择题时,选出每小题答案后,用铅笔把答题卡上对应题目的答案标号涂黑,如需改动,用橡皮擦干净后,再选涂其它答案标号。回答非选择题时,将答案写在答题卡上,写在本试卷上无效。3.考试结束后,将本试卷和答题卡一并交回。一、语文知识及运用(30 分)1、下列句子中加点成语使用正确的一项是( )A.在这场演讲比赛中,有一位选手引经据典,口若悬河,给观众留下了深刻的印象.。B.连日来,暴雨袭击邕城,相关部门在各个易涝点虚张声势,细心排查安全隐患。C.我花了大半天的功夫才给妈妈做好这几道菜,谁知道吃起来让人觉得味同嚼蜡。D.教育部门及各级学校立下海誓山盟,严打网络乱象,还青少年一个清朗的网络空间。2、下列句子没有语病的一项是( )A.2016 年中国健儿以优异的成绩从巴西奥运会胜利凯旋归来。B.在老师的悉心辅导下,使我的数学成绩迅速提高了。C.我不得不承认我确实是做错了。D.本周治安状况良好,犯罪率较上周下降了一倍。3、下列文言文翻译错误的一项是( )A.斯是陋室,惟吾德馨。(这是简陋的房子,只是我的品德好就不觉得简陋了。)B.孤岂欲卿治经为博士邪!但当涉猎,见往事耳。(我难道想要你研究儒家经典成为专掌经学传授的学官吗?但是我觉得应当粗略地阅读,了解历史罢了。)C.乃取一葫芦置于地,以钱覆其口,徐以杓酌油沥之,自钱孔入,而钱不湿。(于是就拿出一个葫芦放在地上,用(一枚)铜钱盖在葫芦口上,慢慢地用油勺舀油注入(葫芦),(油)从钱孔注入,但钱币却未被打湿。)D.中通外直,不蔓不枝,香远益清,亭亭静植,可远观而不可亵玩焉。(它的茎中间贯通,外形挺直,不牵牵连连,不枝枝节节的,香气远播,更加清香,笔直地洁净地立在那里,可以远远地观赏但是不能贴近去轻慢地玩弄啊。)4、下列有关文学常识说法有误的一项是:( )A.《资治通鉴》,由北宋司马光撰写的一部编年体通史,记载了从战国到五代 1362 年间的史事。B.《回忆鲁迅先生》作者是萧红,本文以女性特有的笔触,捕捉鲁迅先生日常生活中的一些琐事,刻画了一个很生活化的鲁迅形象。C.《卖油翁》的作者是北宋欧阳修,字永叔,号醉翁,晚号六一居士。“唐宋八大家”之一。本文选自他的《归田录》。D.杨绛的丈夫是钱锺书,字默存,他的代表作是小说《围城》。5、下列句子没有语...

1、当您付费下载文档后,您只拥有了使用权限,并不意味着购买了版权,文档只能用于自身使用,不得用于其他商业用途(如 [转卖]进行直接盈利或[编辑后售卖]进行间接盈利)。
2、本站所有内容均由合作方或网友上传,本站不对文档的完整性、权威性及其观点立场正确性做任何保证或承诺!文档内容仅供研究参考,付费前请自行鉴别。
3、如文档内容存在违规,或者侵犯商业秘密、侵犯著作权等,请点击“违规举报”。

碎片内容

四川省高县2025年七年级语文第二学期期中经典模拟试题含解析

您可能关注的文档

确认删除?