施甸县2025届数学四年级第二学期期末质量跟踪监视试题含解析

施甸县2025届数学四年级第二学期期末质量跟踪监视试题含解析_第1页
1/11
施甸县2025届数学四年级第二学期期末质量跟踪监视试题含解析_第2页
2/11
施甸县2025届数学四年级第二学期期末质量跟踪监视试题含解析_第3页
3/11
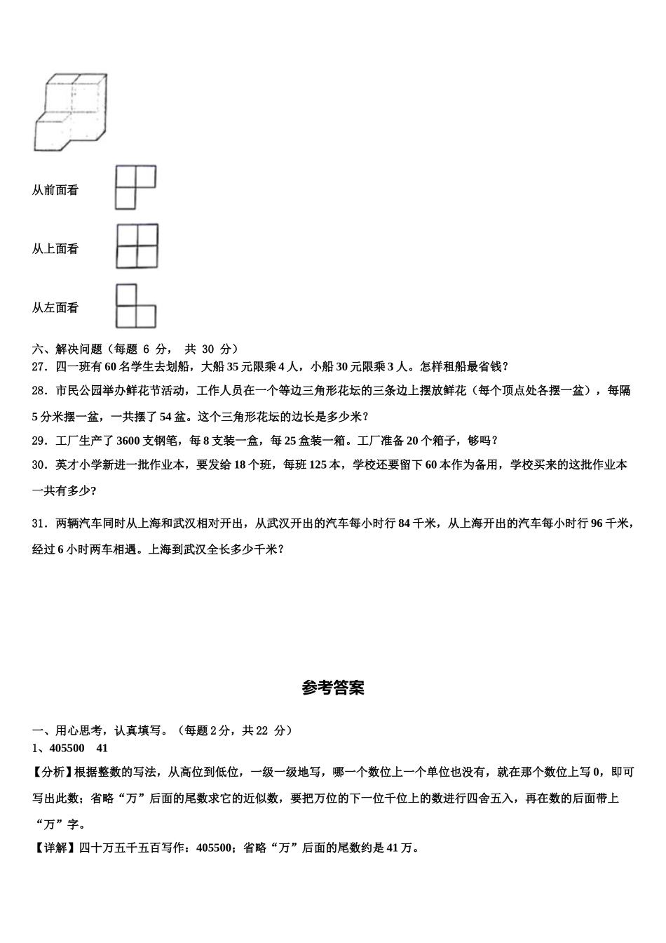
施甸县 2025 届数学四年级第二学期期末质量跟踪监视试题一、用心思考,认真填写。(每题 2 分,共 22 分)1.地球与月球之间的最远距离大约是四十万五千五百千米,横线上的数写作(______),省略“万”后面的尾数约是(______)万。2.四边形的内角和是(________)度,正六角形的内角和是(_______)度。3.下面的数,如果把小数点都移到最高位数字的左边,小数的大小有什么变化?25.04________ 6.07________172.9________ 200________4.把 1 条 3 米长的彩带平均分成 8 段,每段是这条彩带的,每段长米。5.求下面各角的度数。 C∠ =________ A∠ =________ AB=AC,∠B=________6.0.27 里面有________个百分之一.7.一个三位小数保留两位小数是 5.00,这个三位小数最大是(______),最小是(______)。8.宋体的汉字“王”、“中”、“田”等都是轴对称图形,请再写出三个这样的汉字:_________.9.已知 28×12=336,那么 0.28×(______)=33.6,2.8×(______)=0.0336。10.最高位是千万位的数是一个(_________)位数,其中最大的一个数是(_________),最小的一个数是( ________).11.一个数由 8 个千万、5 个百万、3 个十万,4 个千组成,这个数写作(________)。二、仔细推敲,认真辨析(对的打“√ ” , 错的打“×” 。 每题 2 分, 共 10 分)。12.等腰三角形是轴对称图形. (____)13.计算小数的加法和减法时要把末尾对齐。(______)14.大于 90°的角一定是钝角。(______)15.整数部分相同,小数部分位数越多,这个小数就越大。(__________)16.等边三角形、正五边形和正六边形都可以单独密铺.____三、反复比较,慎重选择。(把正确答案序号填在括号里。 每题 2 分, 共 10 分))17.下面的数量关系不正确的是( )。A.单价×数量=总价B.数量÷总价=单价C.速度×时间=路程18.在一个三角形中,最大的内角一定( )。A.不大于 60°B.等于 60°C.不小于 60°19.0.28 扩大到原来的 10 倍后,与原数相比,增加了( ).A.2.8B.27.72C.25.8D.2.5220.若要给等式“0.01( )=1( )”填上合适的一组单位,下面合适的是( )。A.米、分米B.平方米、平方分米 C.平方分米、平方米 D.千克、克21.在减法里,被减数+减数+差=100,那么被减数等于( )A.100B.50C.33…3D.0四、细心计算,认真检查(每题 6 分,共 18 分...

1、当您付费下载文档后,您只拥有了使用权限,并不意味着购买了版权,文档只能用于自身使用,不得用于其他商业用途(如 [转卖]进行直接盈利或[编辑后售卖]进行间接盈利)。
2、本站所有内容均由合作方或网友上传,本站不对文档的完整性、权威性及其观点立场正确性做任何保证或承诺!文档内容仅供研究参考,付费前请自行鉴别。
3、如文档内容存在违规,或者侵犯商业秘密、侵犯著作权等,请点击“违规举报”。

碎片内容

施甸县2025届数学四年级第二学期期末质量跟踪监视试题含解析

您可能关注的文档

确认删除?