2025年三省三校高一物理第二学期期末教学质量检测试题含解析

2025年三省三校高一物理第二学期期末教学质量检测试题含解析_第1页
1/14
2025年三省三校高一物理第二学期期末教学质量检测试题含解析_第2页
2/14
2025年三省三校高一物理第二学期期末教学质量检测试题含解析_第3页
3/14
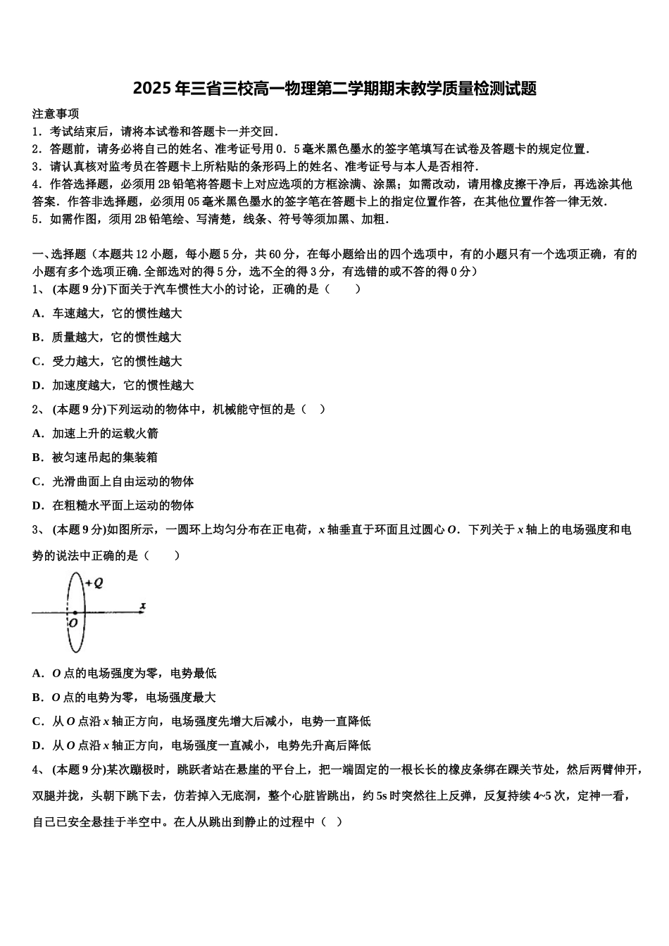
2025 年三省三校高一物理第二学期期末教学质量检测试题注意事项1.考试结束后,请将本试卷和答题卡一并交回.2.答题前,请务必将自己的姓名、准考证号用 0.5 毫米黑色墨水的签字笔填写在试卷及答题卡的规定位置.3.请认真核对监考员在答题卡上所粘贴的条形码上的姓名、准考证号与本人是否相符.4.作答选择题,必须用 2B 铅笔将答题卡上对应选项的方框涂满、涂黑;如需改动,请用橡皮擦干净后,再选涂其他答案.作答非选择题,必须用 05 毫米黑色墨水的签字笔在答题卡上的指定位置作答,在其他位置作答一律无效.5.如需作图,须用 2B 铅笔绘、写清楚,线条、符号等须加黑、加粗.一、选择题(本题共 12 小题,每小题 5 分,共 60 分,在每小题给出的四个选项中,有的小题只有一个选项正确,有的小题有多个选项正确.全部选对的得 5 分,选不全的得 3 分,有选错的或不答的得 0 分)1、 (本题 9 分)下面关于汽车惯性大小的讨论,正确的是( )A.车速越大,它的惯性越大B.质量越大,它的惯性越大C.受力越大,它的惯性越大D.加速度越大,它的惯性越大2、 (本题 9 分)下列运动的物体中,机械能守恒的是( )A.加速上升的运载火箭B.被匀速吊起的集装箱C.光滑曲面上自由运动的物体D.在粗糙水平面上运动的物体3、 (本题 9 分)如图所示,一圆环上均匀分布在正电荷,x 轴垂直于环面且过圆心 O.下列关于 x 轴上的电场强度和电势的说法中正确的是( )A.O 点的电场强度为零,电势最低B.O 点的电势为零,电场强度最大C.从 O 点沿 x 轴正方向,电场强度先增大后减小,电势一直降低D.从 O 点沿 x 轴正方向,电场强度一直减小,电势先升高后降低4、 (本题 9 分)某次蹦极时,跳跃者站在悬崖的平台上,把一端固定的一根长长的橡皮条绑在踝关节处,然后两臂伸开,双腿并拢,头朝下跳下去,仿若掉入无底洞,整个心脏皆跳出,约 5s 时突然往上反弹,反复持续 4~5 次,定神一看,自己已安全悬挂于半空中。在人从跳出到静止的过程中( )A.只有动能和势能的相互转化,机械能的总量保持不变B.减少的机械能转化为其他形式的能,转化过程中能的总量减少了C.减少的机械能转化为其他形式的能,转化过程中能的总量是守恒的D.减少的机械能转化为其他形式的能,其他形式的能也可自发地转化为机械能5、汽车以额定功率在水平路面上行驶,空载时的最大速度为 v1,装满货物后的最大速度是 v1.已知汽车...

1、当您付费下载文档后,您只拥有了使用权限,并不意味着购买了版权,文档只能用于自身使用,不得用于其他商业用途(如 [转卖]进行直接盈利或[编辑后售卖]进行间接盈利)。
2、本站所有内容均由合作方或网友上传,本站不对文档的完整性、权威性及其观点立场正确性做任何保证或承诺!文档内容仅供研究参考,付费前请自行鉴别。
3、如文档内容存在违规,或者侵犯商业秘密、侵犯著作权等,请点击“违规举报”。

碎片内容

2025年三省三校高一物理第二学期期末教学质量检测试题含解析

您可能关注的文档

确认删除?