辽宁省辽河油田第二中学2025年生物高一第二学期期末预测试题含解析

辽宁省辽河油田第二中学2025年生物高一第二学期期末预测试题含解析_第1页
1/9
辽宁省辽河油田第二中学2025年生物高一第二学期期末预测试题含解析_第2页
2/9
辽宁省辽河油田第二中学2025年生物高一第二学期期末预测试题含解析_第3页
3/9
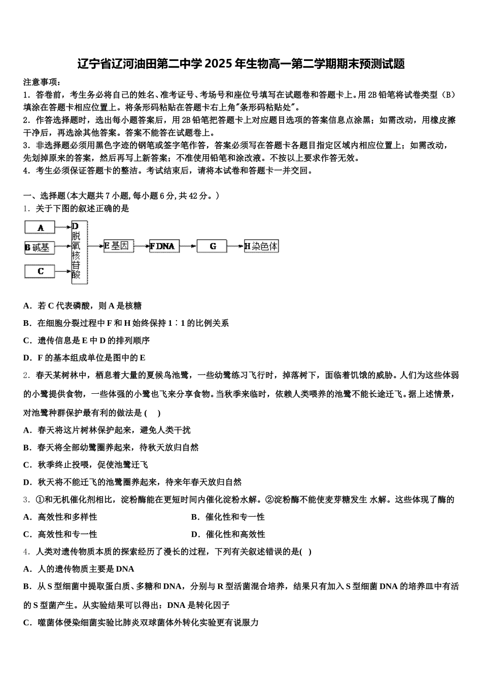
辽宁省辽河油田第二中学 2025 年生物高一第二学期期末预测试题注意事项:1.答卷前,考生务必将自己的姓名、准考证号、考场号和座位号填写在试题卷和答题卡上。用 2B 铅笔将试卷类型(B)填涂在答题卡相应位置上。将条形码粘贴在答题卡右上角"条形码粘贴处"。2.作答选择题时,选出每小题答案后,用 2B 铅笔把答题卡上对应题目选项的答案信息点涂黑;如需改动,用橡皮擦干净后,再选涂其他答案。答案不能答在试题卷上。3.非选择题必须用黑色字迹的钢笔或签字笔作答,答案必须写在答题卡各题目指定区域内相应位置上;如需改动,先划掉原来的答案,然后再写上新答案;不准使用铅笔和涂改液。不按以上要求作答无效。4.考生必须保证答题卡的整洁。考试结束后,请将本试卷和答题卡一并交回。一、选择题(本大题共 7 小题,每小题 6 分,共 42 分。)1.关于下图的叙述正确的是A.若 C 代表磷酸,则 A 是核糖B.在细胞分裂过程中 F 和 H 始终保持 11∶ 的比例关系C.遗传信息是 E 中 D 的排列顺序D.F 的基本组成单位是图中的 E2.春天某树林中,栖息着大量的夏候鸟池鹭,一些幼鹭练习飞行时,掉落树下,面临着饥饿的威胁。人们为这些体弱的小鹭提供食物,一些体强的小鹭也飞来分享食物。当秋季来临时,依赖人类喂养的池鹭不能长途迁飞。据上述情景,对池鹭种群保护最有利的做法是 ( )A.春天将这片树林保护起来,避免人类干扰B.春天将全部幼鹭圈养起来,待秋天放归自然C.秋季终止投喂,促使池鹭迁飞D.秋天将不能迁飞的池鹭圈养起来,待来年春天放归自然3.①和无机催化剂相比,淀粉酶能在更短时间内催化淀粉水解。②淀粉酶不能使麦芽糖发生 水解。这些体现了酶的A.高效性和多样性B.催化性和专一性C.高效性和专一性D.催化性和高效性4.人类对遗传物质本质的探索经历了漫长的过程,下列有关叙述错误的是( )A.人的遗传物质主要是 DNAB.从 S 型细菌中提取蛋白质、多糖和 DNA,分别与 R 型活菌混合培养,结果只有加入 S 型细菌 DNA 的培养皿中有活的 S 型菌产生。从实验结果可以得出:DNA 是转化因子C.噬菌体侵染细菌实验比肺炎双球菌体外转化实验更有说服力D.烟草花叶病毒感染烟草实验说明该病毒的遗传物质是 RNA5.水稻中非糯性(W)对糯性(w)为显性,非糯性品系花粉所含淀粉遇碘呈遇碘呈红褐色。下面是对纯种的非糯性与糯性水稻的杂交后代进行观察的结果,其中能直接证明孟德尔的基因分离定律的...

1、当您付费下载文档后,您只拥有了使用权限,并不意味着购买了版权,文档只能用于自身使用,不得用于其他商业用途(如 [转卖]进行直接盈利或[编辑后售卖]进行间接盈利)。
2、本站所有内容均由合作方或网友上传,本站不对文档的完整性、权威性及其观点立场正确性做任何保证或承诺!文档内容仅供研究参考,付费前请自行鉴别。
3、如文档内容存在违规,或者侵犯商业秘密、侵犯著作权等,请点击“违规举报”。

碎片内容

辽宁省辽河油田第二中学2025年生物高一第二学期期末预测试题含解析

您可能关注的文档

确认删除?