2025届新疆沙雅县第二中学高二下物理期中综合测试模拟试题含解析

2025届新疆沙雅县第二中学高二下物理期中综合测试模拟试题含解析_第1页
1/12
2025届新疆沙雅县第二中学高二下物理期中综合测试模拟试题含解析_第2页
2/12
2025届新疆沙雅县第二中学高二下物理期中综合测试模拟试题含解析_第3页
3/12
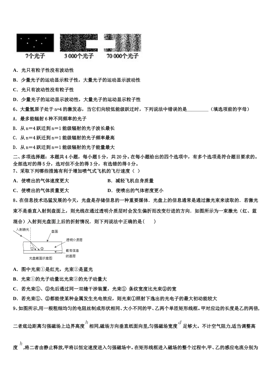
2025 届新疆沙雅县第二中学高二下物理期中综合测试模拟试题注意事项1.考生要认真填写考场号和座位序号。2.试题所有答案必须填涂或书写在答题卡上,在试卷上作答无效。第一部分必须用 2B 铅笔作答;第二部分必须用黑色字迹的签字笔作答。3.考试结束后,考生须将试卷和答题卡放在桌面上,待监考员收回。一、单项选择题:本题共 6 小题,每小题 4 分,共 24 分。在每小题给出的四个选项中,只有一项是符合题目要求的。1、关于这些概念,下面说法正确的是( )A.磁感应强度越大的地方,穿过线圈的磁通量也越大B.磁感应强度大的地方,线圈面积越大,则穿过线圈的磁通量也越大C.磁通量的变化,不一定由于磁场的变化产生的D.穿过线圈的磁通量为零时,磁通量的变化率一定为零2、三段材质完全相同且不可伸长的细绳 OA、OB、OC,它们共同悬挂一重物,如图所示,其中 OB 水平 A 端、B 端固定。若逐渐增加 C 端所挂重物的质量,则最先断的绳( )A.必定是 OAB.必定是 OBC.必定是 OCD.可能是 OB,也可能是 OC3、下列说法正确的是( )A.布朗运动表明分子越小,分子运动越剧烈B.气体分子能够充满任何容器是因为分子间的排斥力大于吸引力C.天然水晶熔化后再凝固的水晶(石英玻璃)仍然是晶体D.把玻璃管的裂口放在火焰上烧熔,它的尖端就变钝了,是因为熔化的玻璃表面分子间表现为引力使其表面绷紧4、下列说法不正确的是( )A.当两个分子间相互吸引时,分子间不存在分子斥力B.水很难被压缩,这是分子间存在斥力的宏观表现C.能量耗散反映出涉及热现象的宏观物理过程具有方向性D.因为液体表面层分子分布比内部稀疏,因此液体表面有收缩趋势5、用很弱的光做双缝干涉实验,把入射光减弱到可以认为光源和感光胶片之间不可能同时有两个光子存在,如图所示,不同数量的光子照射到感光胶片上得到的照片.这些照片说明( )A.光只有粒子性没有波动性B.少量光子的运动显示粒子性,大量光子的运动显示波动性C.光只有波动性没有粒子性D.少量光子的运动显示波动性,大量光子的运动显示粒子性6、大量氢原子处于 n=4 的激发态,当它们向较低能级跃迁时,下列说法中错误的是 (填选项前的字母)A.最多能辐射 6 种不同频率的光子B.从 n=4 跃迁到 n=1 能级辐射的光子波长最长C.从 n=4 跃迁到 n=1 能级辐射的光子频率最高D.从 n=4 跃迁到 n=1 能级辐射的光子能量最大二、多项选择题:本题共 4 小题,每小...

1、当您付费下载文档后,您只拥有了使用权限,并不意味着购买了版权,文档只能用于自身使用,不得用于其他商业用途(如 [转卖]进行直接盈利或[编辑后售卖]进行间接盈利)。
2、本站所有内容均由合作方或网友上传,本站不对文档的完整性、权威性及其观点立场正确性做任何保证或承诺!文档内容仅供研究参考,付费前请自行鉴别。
3、如文档内容存在违规,或者侵犯商业秘密、侵犯著作权等,请点击“违规举报”。

碎片内容

2025届新疆沙雅县第二中学高二下物理期中综合测试模拟试题含解析

您可能关注的文档

确认删除?