黑龙江省绥化市望奎县第二中学2024-2025学年高一物理第二学期期末综合测试试题含解析

黑龙江省绥化市望奎县第二中学2024-2025学年高一物理第二学期期末综合测试试题含解析_第1页
1/14
黑龙江省绥化市望奎县第二中学2024-2025学年高一物理第二学期期末综合测试试题含解析_第2页
2/14
黑龙江省绥化市望奎县第二中学2024-2025学年高一物理第二学期期末综合测试试题含解析_第3页
3/14
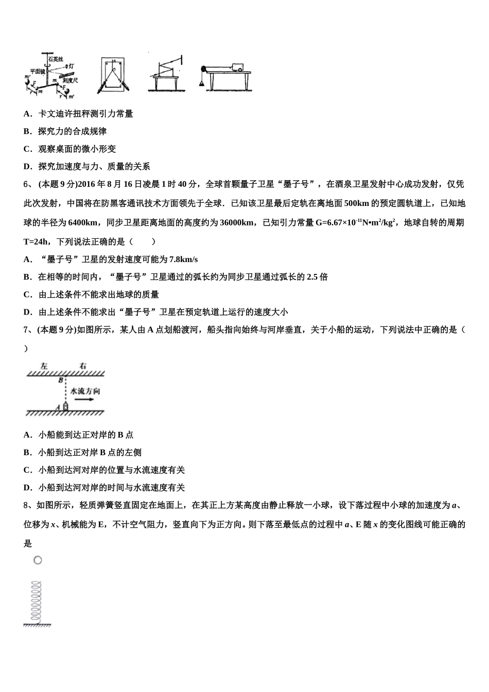
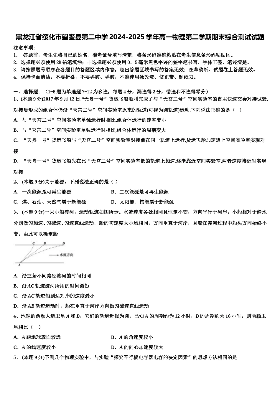
黑龙江省绥化市望奎县第二中学 2024-2025 学年高一物理第二学期期末综合测试试题注意事项:1. 答题前,考生先将自己的姓名、准考证号填写清楚,将条形码准确粘贴在考生信息条形码粘贴区。2.选择题必须使用 2B 铅笔填涂;非选择题必须使用 0.5 毫米黑色字迹的签字笔书写,字体工整、笔迹清楚。3.请按照题号顺序在各题目的答题区域内作答,超出答题区域书写的答案无效;在草稿纸、试题卷上答题无效。4.保持卡面清洁,不要折叠,不要弄破、弄皱,不准使用涂改液、修正带、刮纸刀。一、选择题:(1-6 题为单选题 7-12 为多选,每题 4 分,漏选得 2 分,错选和不选得零分)1、 (本题 9 分)2017 年 9 月 12 日,“天舟一号”货运飞船顺利完成了与“天宫二号”空间实验室的自主快速交会对接试验,对接后形成的组合体仍沿“天宫二号”空间实验室原来的轨道(可视为圆轨道)运动.下列说法正确的是( )A.与“天宫二号”空间实验室单独运行时相比,组合体运行的速率变小B.与“天宫二号”空间实验室单独运行时相比,组合体运行的周期变大C.“天舟一号”货运飞船与“天宫二号”空间实验室对接前在同一轨道上运行,货运飞船加速追上空间实验室实现对接D.“天舟一号”货运飞船先在比“天宫二号”空间实验室低的轨道上加速,逐渐靠近空间实验室,两者速度接近时实现对接2、 (本题 9 分)关于能源,下列说法正确的是( )A.一次能源是可再生能源B.二次能源是可再生能源C.煤、石油、天然气属于新能源D.太阳能、核能属于新能源3、 (本题 9 分)一只小船渡河,运动轨迹如图所示。水流速度各处相同且恒定不变,方向平行于河岸;小船相对于静水分别做匀加速、匀减速、匀速直线运动,船的初速度大小均相同,方向垂直于河岸,且船在渡河过程中船头方向始终不变。由此可以确定船A.沿三条不同路径渡河的时间相同B.沿 AC 轨迹渡河所用的时间最短C.沿 AC 轨迹船到达对岸的速度最小D.沿 AB 轨迹运动时,船在垂直于河岸方向做匀减速直线运动4、地球的两颗人造卫星 A 和 B,它们的轨道近似为圆。已知 A 的周期约为 12 小时,B 的周期约为 16 小时,则两颗卫星相比( )A.A 距地球表面较远B.A 的角速度较小C.A 的线速度较小D.A 的向心加速度较大5、 (本题 9 分)下列几个物理实验中,与实验“探究平行板电容器电容的决定因素”的思想方法相同的是A.卡文迪许扭秤测引力常量B.探究力的合成规律C.观察桌面的微小形...

1、当您付费下载文档后,您只拥有了使用权限,并不意味着购买了版权,文档只能用于自身使用,不得用于其他商业用途(如 [转卖]进行直接盈利或[编辑后售卖]进行间接盈利)。
2、本站所有内容均由合作方或网友上传,本站不对文档的完整性、权威性及其观点立场正确性做任何保证或承诺!文档内容仅供研究参考,付费前请自行鉴别。
3、如文档内容存在违规,或者侵犯商业秘密、侵犯著作权等,请点击“违规举报”。

碎片内容

黑龙江省绥化市望奎县第二中学2024-2025学年高一物理第二学期期末综合测试试题含解析

您可能关注的文档

确认删除?