山东济南市历城第二中学2025年化学高一第一学期期中质量跟踪监视试题含解析

山东济南市历城第二中学2025年化学高一第一学期期中质量跟踪监视试题含解析_第1页
1/18
山东济南市历城第二中学2025年化学高一第一学期期中质量跟踪监视试题含解析_第2页
2/18
山东济南市历城第二中学2025年化学高一第一学期期中质量跟踪监视试题含解析_第3页
3/18
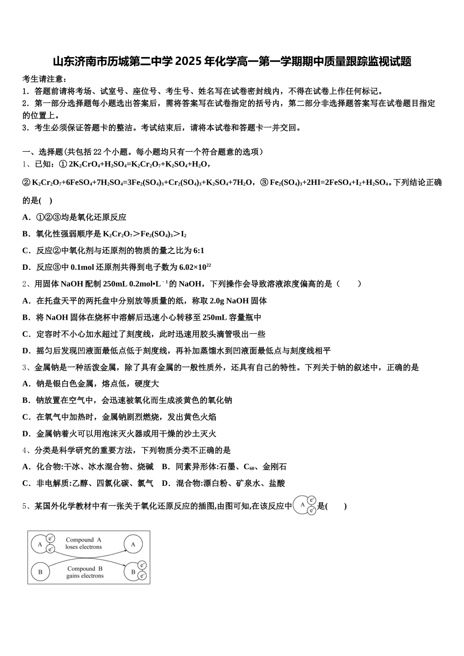
山东济南市历城第二中学 2025 年化学高一第一学期期中质量跟踪监视试题考生请注意:1.答题前请将考场、试室号、座位号、考生号、姓名写在试卷密封线内,不得在试卷上作任何标记。2.第一部分选择题每小题选出答案后,需将答案写在试卷指定的括号内,第二部分非选择题答案写在试卷题目指定的位置上。3.考生必须保证答题卡的整洁。考试结束后,请将本试卷和答题卡一并交回。一、选择题(共包括 22 个小题。每小题均只有一个符合题意的选项)1、已知:① 2K2CrO4+H2SO4=K2Cr2O7+K2SO4+H2O,② K2Cr2O7+6FeSO4+7H2SO4=3Fe2(SO4)3+Cr2(SO4)3+K2SO4+7H2O,③ Fe2(SO4)3+2HI=2FeSO4+I2+H2SO4。下列结论正确的是( )A.①②③均是氧化还原反应B.氧化性强弱顺序是 K2Cr2O7>Fe2(SO4)3>I2C.反应②中氧化剂与还原剂的物质的量之比为 6:1D.反应③中 0.1mol 还原剂共得到电子数为 6.02×10222、用固体 NaOH 配制 250mL 0.2mol•L﹣1的 NaOH,下列操作会导致溶液浓度偏高的是( )A.在托盘天平的两托盘中分别放等质量的纸,称取 2.0g NaOH 固体B.将 NaOH 固体在烧杯中溶解后迅速小心转移至 250mL 容量瓶中C.定容时不小心加水超过了刻度线,此时迅速用胶头滴管吸出一些D.摇匀后发现凹液面最低点低于刻度线,再补加蒸馏水到凹液面最低点与刻度线相平3、金属钠是一种活泼金属,除了具有金属的一般性质外,还具有自己的特性。下列关于钠的叙述中,正确的是A.钠是银白色金属,熔点低,硬度大B.钠放置在空气中,会迅速被氧化而生成淡黄色的氧化钠C.在氧气中加热时,金属钠剧烈燃烧,发出黄色火焰D.金属钠着火可以用泡沫灭火器或用干燥的沙土灭火4、分类是科学研究的重要方法,下列物质分类不正确的是A.化合物:干冰、冰水混合物、烧碱 B.同素异形体:石墨、C60、金刚石C.非电解质:乙醇、四氯化碳、氯气 D.混合物:漂白粉、矿泉水、盐酸5、某国外化学教材中有一张关于氧化还原反应的插图,由图可知,在该反应中是( )A.还原剂B.氧化剂C.氧化产物D.还原产物6、下列关于 Na 和 Na+的叙述中,错误的是A.它们相差一个电子层B.它们的化学性质相似C.钠原子,钠离子均为同一元素D.灼烧时,它们的焰色反应都呈黄色7、离子 M2O7X-与 S2-能在酸性溶液中发生如下反应:aM2O7X- +3S2- +cH+==2M3+ +eS+f H2O,则 M2O7X-中 M 的化合价为 ( )A.+4B.+5C.+6D.+78、下列氯化物中,不能由单质与直接化合生成的是A.B.C.D...

1、当您付费下载文档后,您只拥有了使用权限,并不意味着购买了版权,文档只能用于自身使用,不得用于其他商业用途(如 [转卖]进行直接盈利或[编辑后售卖]进行间接盈利)。
2、本站所有内容均由合作方或网友上传,本站不对文档的完整性、权威性及其观点立场正确性做任何保证或承诺!文档内容仅供研究参考,付费前请自行鉴别。
3、如文档内容存在违规,或者侵犯商业秘密、侵犯著作权等,请点击“违规举报”。

碎片内容

山东济南市历城第二中学2025年化学高一第一学期期中质量跟踪监视试题含解析

您可能关注的文档

确认删除?