甘肃省东乡族自治县第二中学2025年高一物理第二学期期末质量跟踪监视模拟试题含解析

甘肃省东乡族自治县第二中学2025年高一物理第二学期期末质量跟踪监视模拟试题含解析_第1页
1/12
甘肃省东乡族自治县第二中学2025年高一物理第二学期期末质量跟踪监视模拟试题含解析_第2页
2/12
甘肃省东乡族自治县第二中学2025年高一物理第二学期期末质量跟踪监视模拟试题含解析_第3页
3/12
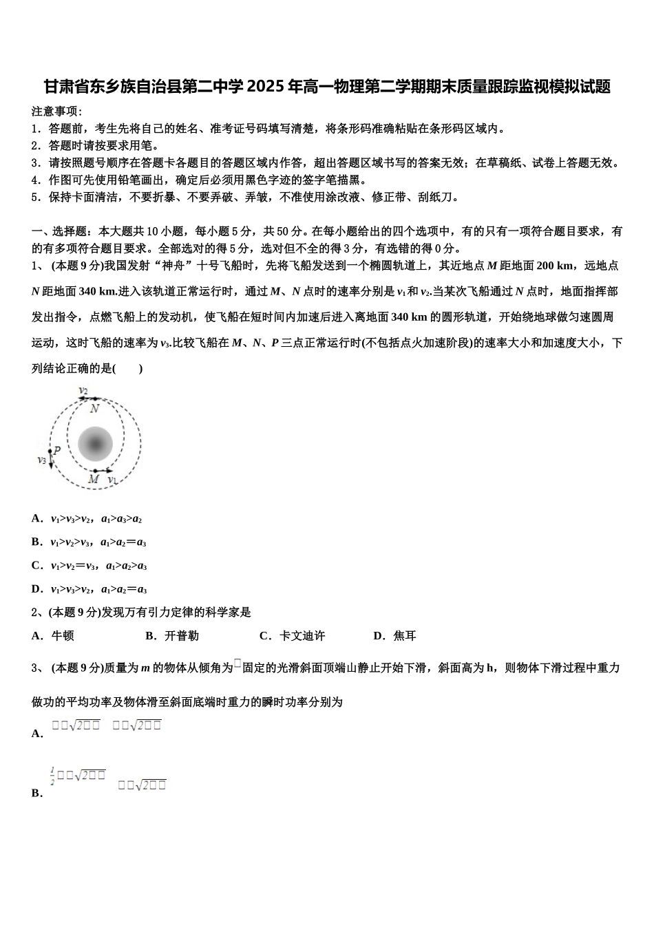
甘肃省东乡族自治县第二中学 2025 年高一物理第二学期期末质量跟踪监视模拟试题注意事项:1.答题前,考生先将自己的姓名、准考证号码填写清楚,将条形码准确粘贴在条形码区域内。2.答题时请按要求用笔。3.请按照题号顺序在答题卡各题目的答题区域内作答,超出答题区域书写的答案无效;在草稿纸、试卷上答题无效。4.作图可先使用铅笔画出,确定后必须用黑色字迹的签字笔描黑。5.保持卡面清洁,不要折暴、不要弄破、弄皱,不准使用涂改液、修正带、刮纸刀。一、选择题:本大题共 10 小题,每小题 5 分,共 50 分。在每小题给出的四个选项中,有的只有一项符合题目要求,有的有多项符合题目要求。全部选对的得 5 分,选对但不全的得 3 分,有选错的得 0 分。1、 (本题 9 分)我国发射“神舟”十号飞船时,先将飞船发送到一个椭圆轨道上,其近地点 M 距地面 200 km,远地点N 距地面 340 km.进入该轨道正常运行时,通过 M、N 点时的速率分别是 v1和 v2.当某次飞船通过 N 点时,地面指挥部发出指令,点燃飞船上的发动机,使飞船在短时间内加速后进入离地面 340 km 的圆形轨道,开始绕地球做匀速圆周运动,这时飞船的速率为 v3.比较飞船在 M、N、P 三点正常运行时(不包括点火加速阶段)的速率大小和加速度大小,下列结论正确的是( )A.v1>v3>v2,a1>a3>a2B.v1>v2>v3,a1>a2=a3C.v1>v2=v3,a1>a2>a3D.v1>v3>v2,a1>a2=a32、(本题 9 分)发现万有引力定律的科学家是A.牛顿B.开普勒C.卡文迪许D.焦耳3、 (本题 9 分)质量为 m 的物体从倾角为 固定的光滑斜面顶端山静止开始下滑,斜面高为 h,则物体下滑过程中重力做功的平均功率及物体滑至斜面底端时重力的瞬时功率分别为A. B. C. D. 4、 (本题 9 分)如图所示的四个图中,AB、BC 均为轻质杆,各图中杆的 A、C 端都通过铰链与墙连接,两杆都在 B 处由铰链连接,且系统均处于静止状态.现用等长的轻绳来代替轻杆,能保持平衡的是( )A.图中的 AB 杆可以用轻绳代替的有甲、乙、丙B.图中的 AB 杆可以用轻绳代替的有甲、丙、丁C.图中的 BC 杆可以用轻绳代替的有乙、丙、丁D.图中的 BC 杆可以用轻绳代替的有甲、乙、丁5、 (本题 9 分)如图所示,小球从静止开始沿光滑曲面轨道 AB 滑下,从 B 端水平飞出,撞击到一个与地面呈的斜面上,撞击点为已知斜面上端与曲面末端 B 相连,A、B 间的高度差为 h,B、C 间的高度...

1、当您付费下载文档后,您只拥有了使用权限,并不意味着购买了版权,文档只能用于自身使用,不得用于其他商业用途(如 [转卖]进行直接盈利或[编辑后售卖]进行间接盈利)。
2、本站所有内容均由合作方或网友上传,本站不对文档的完整性、权威性及其观点立场正确性做任何保证或承诺!文档内容仅供研究参考,付费前请自行鉴别。
3、如文档内容存在违规,或者侵犯商业秘密、侵犯著作权等,请点击“违规举报”。

碎片内容

甘肃省东乡族自治县第二中学2025年高一物理第二学期期末质量跟踪监视模拟试题含解析

您可能关注的文档

确认删除?