江西省新干县第二中学等四校2025年物理高二第二学期期中教学质量检测试题含解析

江西省新干县第二中学等四校2025年物理高二第二学期期中教学质量检测试题含解析_第1页
1/13
江西省新干县第二中学等四校2025年物理高二第二学期期中教学质量检测试题含解析_第2页
2/13
江西省新干县第二中学等四校2025年物理高二第二学期期中教学质量检测试题含解析_第3页
3/13
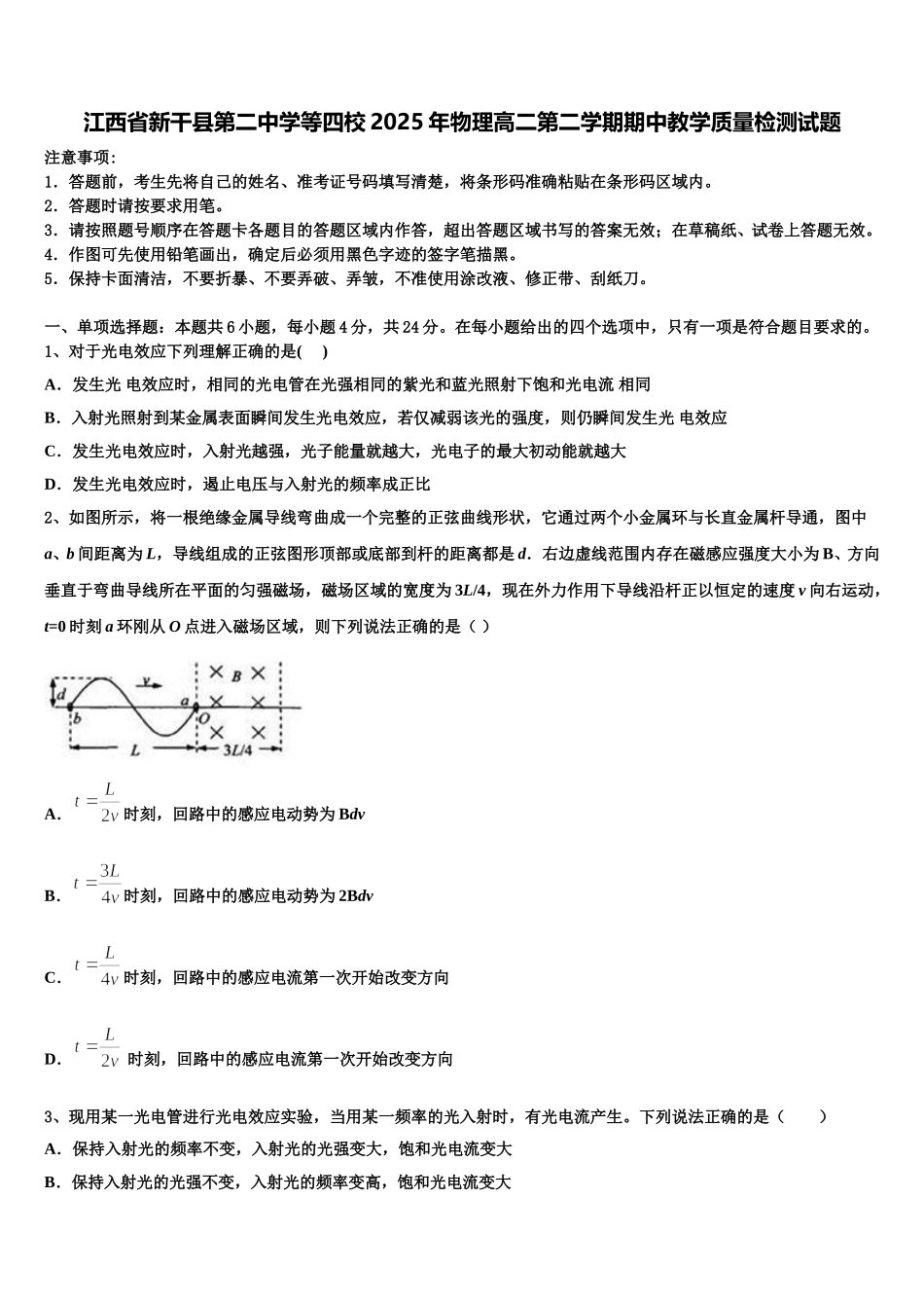
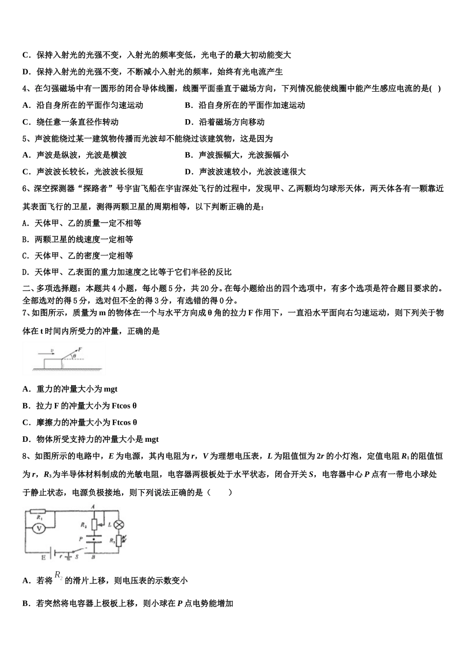
江西省新干县第二中学等四校 2025 年物理高二第二学期期中教学质量检测试题注意事项:1.答题前,考生先将自己的姓名、准考证号码填写清楚,将条形码准确粘贴在条形码区域内。2.答题时请按要求用笔。3.请按照题号顺序在答题卡各题目的答题区域内作答,超出答题区域书写的答案无效;在草稿纸、试卷上答题无效。4.作图可先使用铅笔画出,确定后必须用黑色字迹的签字笔描黑。5.保持卡面清洁,不要折暴、不要弄破、弄皱,不准使用涂改液、修正带、刮纸刀。一、单项选择题:本题共 6 小题,每小题 4 分,共 24 分。在每小题给出的四个选项中,只有一项是符合题目要求的。1、对于光电效应下列理解正确的是( )A.发生光 电效应时,相同的光电管在光强相同的紫光和蓝光照射下饱和光电流 相同B.入射光照射到某金属表面瞬间发生光电效应,若仅减弱该光的强度,则仍瞬间发生光 电效应C.发生光电效应时,入射光越强,光子能量就越大,光电子的最大初动能就越大D.发生光电效应时,遏止电压与入射光的频率成正比2、如图所示,将一根绝缘金属导线弯曲成一个完整的正弦曲线形状,它通过两个小金属环与长直金属杆导通,图中a、b 间距离为 L,导线组成的正弦图形顶部或底部到杆的距离都是 d.右边虚线范围内存在磁感应强度大小为 B、方向垂直于弯曲导线所在平面的匀强磁场,磁场区域的宽度为 3L/4,现在外力作用下导线沿杆正以恒定的速度 v 向右运动,t=0 时刻 a 环刚从 O 点进入磁场区域,则下列说法正确的是( )A.时刻,回路中的感应电动势为 BdvB.时刻,回路中的感应电动势为 2BdvC.时刻,回路中的感应电流第一次开始改变方向D. 时刻,回路中的感应电流第一次开始改变方向3、现用某一光电管进行光电效应实验,当用某一频率的光入射时,有光电流产生。下列说法正确的是( )A.保持入射光的频率不变,入射光的光强变大,饱和光电流变大B.保持入射光的光强不变,入射光的频率变高,饱和光电流变大C.保持入射光的光强不变,入射光的频率变低,光电子的最大初动能变大D.保持入射光的光强不变,不断减小入射光的频率,始终有光电流产生4、在匀强磁场中有一圆形的闭合导体线圈,线圈平面垂直于磁场方向,下列情况能使线圈中能产生感应电流的是( )A.沿自身所在的平面作匀速运动B.沿自身所在的平面作加速运动C.绕任意一条直径作转动D.沿着磁场方向移动5、声波能绕过某一建筑物传播而光波却不能绕过该建筑物,这是因为A....

1、当您付费下载文档后,您只拥有了使用权限,并不意味着购买了版权,文档只能用于自身使用,不得用于其他商业用途(如 [转卖]进行直接盈利或[编辑后售卖]进行间接盈利)。
2、本站所有内容均由合作方或网友上传,本站不对文档的完整性、权威性及其观点立场正确性做任何保证或承诺!文档内容仅供研究参考,付费前请自行鉴别。
3、如文档内容存在违规,或者侵犯商业秘密、侵犯著作权等,请点击“违规举报”。

碎片内容

江西省新干县第二中学等四校2025年物理高二第二学期期中教学质量检测试题含解析

您可能关注的文档

确认删除?