湖北省宜昌市秭归县第二中学2024-2025学年高一生物第二学期期末联考试题含解析

湖北省宜昌市秭归县第二中学2024-2025学年高一生物第二学期期末联考试题含解析_第1页
1/10
湖北省宜昌市秭归县第二中学2024-2025学年高一生物第二学期期末联考试题含解析_第2页
2/10
湖北省宜昌市秭归县第二中学2024-2025学年高一生物第二学期期末联考试题含解析_第3页
3/10
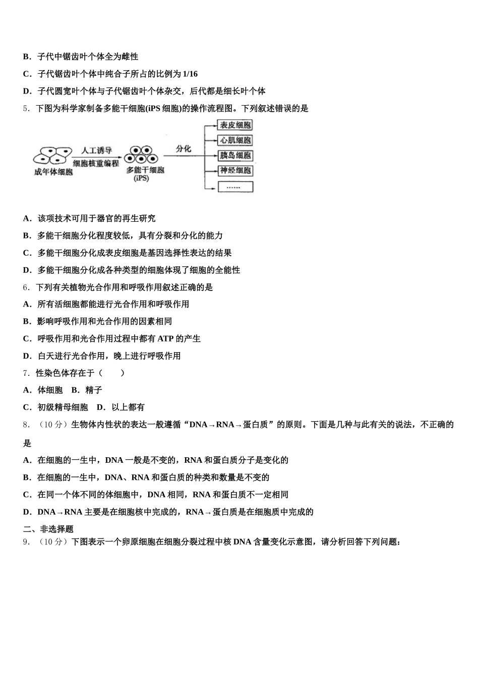
湖北省宜昌市秭归县第二中学 2024-2025 学年高一生物第二学期期末联考试题注意事项1.考试结束后,请将本试卷和答题卡一并交回.2.答题前,请务必将自己的姓名、准考证号用 0.5 毫米黑色墨水的签字笔填写在试卷及答题卡的规定位置.3.请认真核对监考员在答题卡上所粘贴的条形码上的姓名、准考证号与本人是否相符.4.作答选择题,必须用 2B 铅笔将答题卡上对应选项的方框涂满、涂黑;如需改动,请用橡皮擦干净后,再选涂其他答案.作答非选择题,必须用 05 毫米黑色墨水的签字笔在答题卡上的指定位置作答,在其他位置作答一律无效.5.如需作图,须用 2B 铅笔绘、写清楚,线条、符号等须加黑、加粗.一、选择题(本大题共 7 小题,每小题 6 分,共 42 分。)1.镰刀型细胞贫血症产生的根本原因是A.红细胞易变形破裂B.血红蛋白中的一个氨基酸异常C.信使 RNA 中的一个密码子发生了变化D.控制合成血红蛋白分子的基因中的一个碱基对发生了变化2.下图是中心法则示意图,各个字母代表不同的过程,相关叙述正确的是( )A.正常情况下大肠杆菌能发生 d 过程B.C 过程需要 tRNA 和核糖体同时参与C.植物细胞中,可经 b、c 过程合成生长素D.b、c 过程不可发生在线粒体和叶绿体中3.如图为果蝇细胞分裂过程中染色体的形态变化过程,下列符合分析不恰当的是A.甲——乙的过程发生在间期,这个过程需要酶和 ATP 的参与B.DNA 复制使 DNA 数目加倍,着丝点断裂使染色体数目加倍C.丙和丁形态不同,但都含有相等数目的 DNA 和染色单体D.戊存在的时期,该细胞 DNA 数目为 8,染色单体数也为 84.某植物叶片的形状有细长、圆宽和锯齿三种类型,该性状由两对等位基因 A、a 和 B、b 控制,这两对等位基因分别位于常染色体、X 染色体上,含有 aa 基因的个体均表现为圆宽叶。两细长叶个体杂交,子代圆宽:锯齿:细长的比例为 4:3:9。下列分析正确的是A.细长叶个体的基因型有 6 种B.子代中锯齿叶个体全为雌性C.子代锯齿叶个体中纯合子所占的比例为 1/16D.子代圆宽叶个体与子代锯齿叶个体杂交,后代都是细长叶个体5.下图为科学家制备多能干细胞(iPS 细胞)的操作流程图。下列叙述错误的是A.该项技术可用于器官的再生研究B.多能干细胞分化程度较低,具有分裂和分化的能力C.多能干细胞分化成表皮细胞是基因选择性表达的结果D.多能干细胞分化成各种类型的细胞体现了细胞的全能性6.下列有关植物光合作用和...

1、当您付费下载文档后,您只拥有了使用权限,并不意味着购买了版权,文档只能用于自身使用,不得用于其他商业用途(如 [转卖]进行直接盈利或[编辑后售卖]进行间接盈利)。
2、本站所有内容均由合作方或网友上传,本站不对文档的完整性、权威性及其观点立场正确性做任何保证或承诺!文档内容仅供研究参考,付费前请自行鉴别。
3、如文档内容存在违规,或者侵犯商业秘密、侵犯著作权等,请点击“违规举报”。

碎片内容

湖北省宜昌市秭归县第二中学2024-2025学年高一生物第二学期期末联考试题含解析

您可能关注的文档

确认删除?