临西县2025届数学四年级第二学期期末达标检测试题含解析

临西县2025届数学四年级第二学期期末达标检测试题含解析_第1页
1/11
临西县2025届数学四年级第二学期期末达标检测试题含解析_第2页
2/11
临西县2025届数学四年级第二学期期末达标检测试题含解析_第3页
3/11
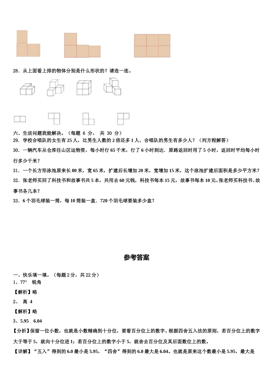
临西县 2025 届数学四年级第二学期期末达标检测试题一、快乐填一填。(每题 2 分,共 22 分)1.三角形 ABC 中,∠A=49°,∠B=54°,∠C=(_________),这是一个(_________)三角形。2.丽丽在期末考试中,数学比语文多得 8 分,语数两科的平均成绩比语文成绩(_____)(填“高”或“低”)(_____)分。3.一个数的小数部分有两位,当用“四舍五入”法保留一位小数时,近似数是 6.0。原来这个数最小是______,最大是______。4.,可以先算(______)法和(______)法,再算(______)法。5.把 17.05 先扩大 100 倍,再缩小,结果是_____.6.有一个数,十位和百分位都是 8,个位和十分位都是 0,这个数写作(_______),读作(_________)。7.由 2 个一和 6 个百分之一组成的数是(______);0.8 里面有(______)个百分之一。8.18 的因数中既是奇数,又是合数的是(___________)。9.用计算器计算“1336×49 ” 时,发现键“4”坏了.如果还用这个计算器,你会怎样计算?请写出算式(__________________________).10.如果有一个三角形的两条边分别长 8cm 和 10cm,”那么另一条边可能是( _____)cm.(长度取整厘米数)11.一个直角三角形中的一个锐角是 40 度,另一个锐角是________度。二、公正小法官。(正确的打√,错误的打×。每题 2 分,共 14 分)12.这些都是对称的. (____)13.101×68=100×68+68。(______)14.甲数是 a,乙数是甲数的 2 倍,甲、乙两数的和是 3a。(______)15.图形通过平移后,新图形与原图形一定能组成轴对称图形。 (______)16.把 24 分解质因数是 24=2×3×4。(______)17.125×8÷125×8=1 (_________)18.大于 5.6 而小于 6 的小数有无数个。(______)三、精挑细选。(把正确答案序号填在括号里。 每题 2 分, 共 10 分)19.下面说法中,正确的有( )句。① 一个六边形的内角和是。② 长方形和平行四边形只有两条对称轴,正方形有 4 条对称轴。③ 一个表演方阵,每排 6 人,有 6 排,最外面一层有 20 人。④ 一个等腰三角形的周长是 30 厘米,底比腰长 6 厘米,它的底是 12 厘米。A.1B.2C.3D.420.465+500+535=500+(465+535)运用了加法( )。A.交换律 B.结合律 C.交换律和结合律21.下面各数中,最接近 8.1 的数是( )。A.8.09B.8.01C.8.222.奶奶拿了 7.5 元去买文具,花了 5.8...

1、当您付费下载文档后,您只拥有了使用权限,并不意味着购买了版权,文档只能用于自身使用,不得用于其他商业用途(如 [转卖]进行直接盈利或[编辑后售卖]进行间接盈利)。
2、本站所有内容均由合作方或网友上传,本站不对文档的完整性、权威性及其观点立场正确性做任何保证或承诺!文档内容仅供研究参考,付费前请自行鉴别。
3、如文档内容存在违规,或者侵犯商业秘密、侵犯著作权等,请点击“违规举报”。

碎片内容

临西县2025届数学四年级第二学期期末达标检测试题含解析

您可能关注的文档

确认删除?