2025年湖南省株洲市醴陵市第二中学物理高一第二学期期末联考试题含解析

2025年湖南省株洲市醴陵市第二中学物理高一第二学期期末联考试题含解析_第1页
1/10
2025年湖南省株洲市醴陵市第二中学物理高一第二学期期末联考试题含解析_第2页
2/10
2025年湖南省株洲市醴陵市第二中学物理高一第二学期期末联考试题含解析_第3页
3/10
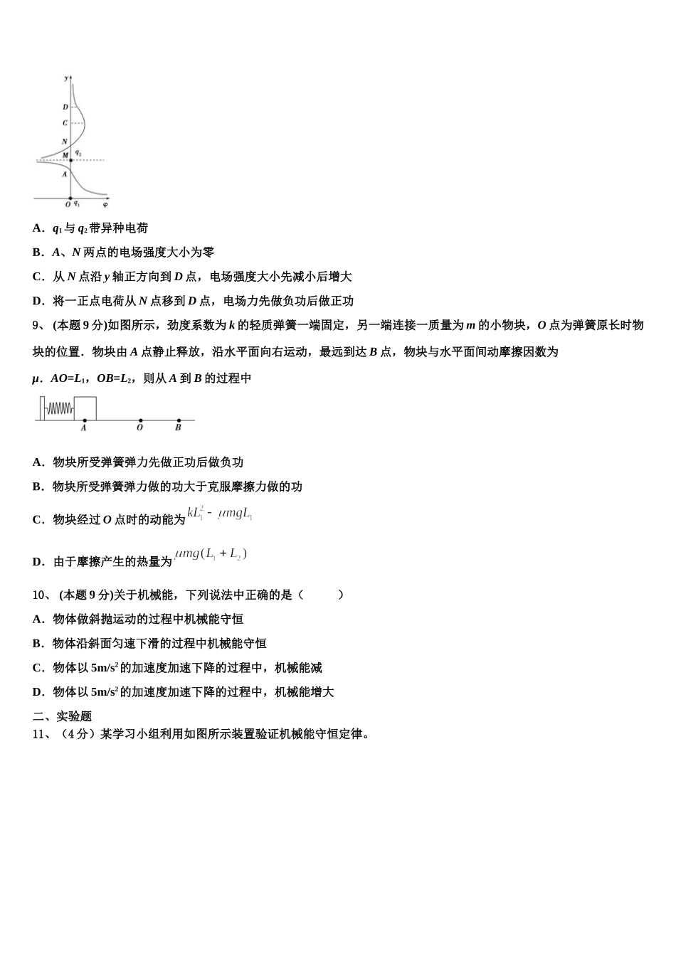
2025 年湖南省株洲市醴陵市第二中学物理高一第二学期期末联考试题请考生注意:1.请用 2B 铅笔将选择题答案涂填在答题纸相应位置上,请用 0.5 毫米及以上黑色字迹的钢笔或签字笔将主观题的答案写在答题纸相应的答题区内。写在试题卷、草稿纸上均无效。2.答题前,认真阅读答题纸上的《注意事项》,按规定答题。一、选择题:本大题共 10 小题,每小题 5 分,共 50 分。在每小题给出的四个选项中,有的只有一项符合题目要求,有的有多项符合题目要求。全部选对的得 5 分,选对但不全的得 3 分,有选错的得 0 分。1、AB 和 CD 为圆上两条相互垂直的直径,圆心为 O.将电量分别为+q 和-q 的两点电荷放在圆周上,其位置关于 AB对称且距离等于圆的半径,如图所示.要使圆心处的电场强度为零,可在圆周上再放一个适当的点电荷 Q,则该点电荷 Q( )A.应放在 A 点,Q=+2qB.应放在 B 点,Q=-2qC.应放在 C 点,Q=+qD.应放在 D 点,Q=+q2、牛顿曾设想,把炮弹从高山上水平射出,速度越大,落地点越远。当炮弹的速度足够大,它将绕地球运动,成为人造地球卫星。弹道 A、B 对应的发射速度分别为 vA、vB,B 为紧贴地面表面的圆轨道,如图所示。则 A.vA=7.9 km/sB.vA>7.9km/sC.vB=7. 9km/sD.vB>7.9km/s3、在地球表面附近绕地运行的卫星,周期为 85min,运行速率为 7.9km/s.我国发射的第四十四颗北斗导航卫星轨道离地面距离为地球半径的 5.6 倍,关于该卫星的运行速率 v 和周期 T,下列说法正确的是A.v<7.9km/s,T<85minB.v<7.9km/s,T>85minC.v>7.9km/s,T<85minD.v>7.9km/s,T>85min4、(本题 9 分)下面说法中正确的有( )A.第一宇宙速度是人造地球卫星绕地球飞行的最小速度B.经典力学只适用于高速运动和宏观世界C.海王星是人们依据万有引力定律计算的轨道而发现的D.牛顿在《自然哲学的数学原理》中发表了万有引力定律并给出了引力常量的值5、 (本题 9 分)质量为的物体从静止开始自由下落,不计空气阻力,在 时间内重力对物体做功的功率是( )A.B.C.D.6、如图所示为一皮带传动装置,右轮的半径为 r,A 是它边缘上的一点.左侧是一轮轴,大轮的半径为 4r,小轮的半径为 2r.B 点在小轮上,它到小轮中心的距离为 r.C 点和 D 点分别位于小轮和大轮的边缘上.若在传动过程中,皮带不打滑.则A.A 点与 B 点的线速度大小相等B.A 点与 B 点的角速度大小相等C.A 点...

1、当您付费下载文档后,您只拥有了使用权限,并不意味着购买了版权,文档只能用于自身使用,不得用于其他商业用途(如 [转卖]进行直接盈利或[编辑后售卖]进行间接盈利)。
2、本站所有内容均由合作方或网友上传,本站不对文档的完整性、权威性及其观点立场正确性做任何保证或承诺!文档内容仅供研究参考,付费前请自行鉴别。
3、如文档内容存在违规,或者侵犯商业秘密、侵犯著作权等,请点击“违规举报”。

碎片内容

2025年湖南省株洲市醴陵市第二中学物理高一第二学期期末联考试题含解析

您可能关注的文档

确认删除?