2025年杭州市高级中学 高一生物第二学期期末调研模拟试题含解析

2025年杭州市高级中学 高一生物第二学期期末调研模拟试题含解析_第1页
1/10
2025年杭州市高级中学 高一生物第二学期期末调研模拟试题含解析_第2页
2/10
2025年杭州市高级中学 高一生物第二学期期末调研模拟试题含解析_第3页
3/10
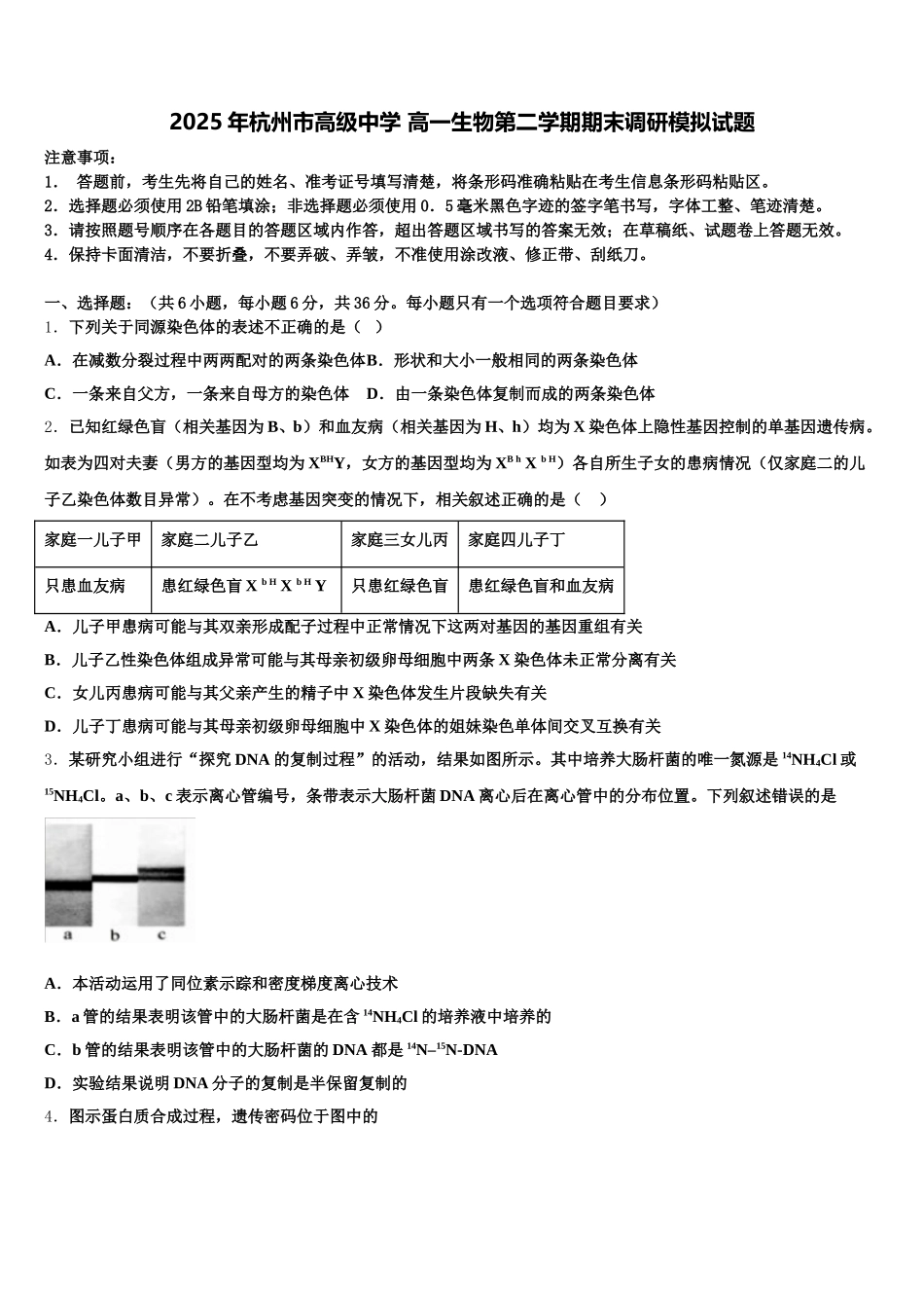
2025 年杭州市高级中学 高一生物第二学期期末调研模拟试题注意事项:1. 答题前,考生先将自己的姓名、准考证号填写清楚,将条形码准确粘贴在考生信息条形码粘贴区。2.选择题必须使用 2B 铅笔填涂;非选择题必须使用 0.5 毫米黑色字迹的签字笔书写,字体工整、笔迹清楚。3.请按照题号顺序在各题目的答题区域内作答,超出答题区域书写的答案无效;在草稿纸、试题卷上答题无效。4.保持卡面清洁,不要折叠,不要弄破、弄皱,不准使用涂改液、修正带、刮纸刀。一、选择题:(共 6 小题,每小题 6 分,共 36 分。每小题只有一个选项符合题目要求)1.下列关于同源染色体的表述不正确的是( )A.在减数分裂过程中两两配对的两条染色体B.形状和大小一般相同的两条染色体C.一条来自父方,一条来自母方的染色体D.由一条染色体复制而成的两条染色体2.已知红绿色盲(相关基因为 B、b)和血友病(相关基因为 H、h)均为 X 染色体上隐性基因控制的单基因遗传病。如表为四对夫妻(男方的基因型均为 XBHY,女方的基因型均为 XB h X b H)各自所生子女的患病情况(仅家庭二的儿子乙染色体数目异常)。在不考虑基因突变的情况下,相关叙述正确的是( )家庭一儿子甲家庭二儿子乙家庭三女儿丙家庭四儿子丁只患血友病患红绿色盲 X b H X b H Y只患红绿色盲患红绿色盲和血友病A.儿子甲患病可能与其双亲形成配子过程中正常情况下这两对基因的基因重组有关B.儿子乙性染色体组成异常可能与其母亲初级卵母细胞中两条 X 染色体未正常分离有关C.女儿丙患病可能与其父亲产生的精子中 X 染色体发生片段缺失有关D.儿子丁患病可能与其母亲初级卵母细胞中 X 染色体的姐妹染色单体间交叉互换有关3.某研究小组进行“探究 DNA 的复制过程”的活动,结果如图所示。其中培养大肠杆菌的唯一氮源是 14NH4Cl 或15NH4Cl。a、b、c 表示离心管编号,条带表示大肠杆菌 DNA 离心后在离心管中的分布位置。下列叙述错误的是A.本活动运用了同位素示踪和密度梯度离心技术B.a 管的结果表明该管中的大肠杆菌是在含 14NH4Cl 的培养液中培养的C.b 管的结果表明该管中的大肠杆菌的 DNA 都是 14N–15N-DNAD.实验结果说明 DNA 分子的复制是半保留复制的4.图示蛋白质合成过程,遗传密码位于图中的A.①B.②C.③D.④5.豌豆中,子粒黄色(Y)和圆粒(R)分别对绿色和皱粒为显性。现有甲(黄色圆粒)与乙(黄色皱粒)两种豌豆杂交,子代...

1、当您付费下载文档后,您只拥有了使用权限,并不意味着购买了版权,文档只能用于自身使用,不得用于其他商业用途(如 [转卖]进行直接盈利或[编辑后售卖]进行间接盈利)。
2、本站所有内容均由合作方或网友上传,本站不对文档的完整性、权威性及其观点立场正确性做任何保证或承诺!文档内容仅供研究参考,付费前请自行鉴别。
3、如文档内容存在违规,或者侵犯商业秘密、侵犯著作权等,请点击“违规举报”。

碎片内容

2025年杭州市高级中学 高一生物第二学期期末调研模拟试题含解析

您可能关注的文档

确认删除?