辽宁省阜新市第二高级中学2025届物理高一下期末监测模拟试题含解析

辽宁省阜新市第二高级中学2025届物理高一下期末监测模拟试题含解析_第1页
1/14
辽宁省阜新市第二高级中学2025届物理高一下期末监测模拟试题含解析_第2页
2/14
辽宁省阜新市第二高级中学2025届物理高一下期末监测模拟试题含解析_第3页
3/14
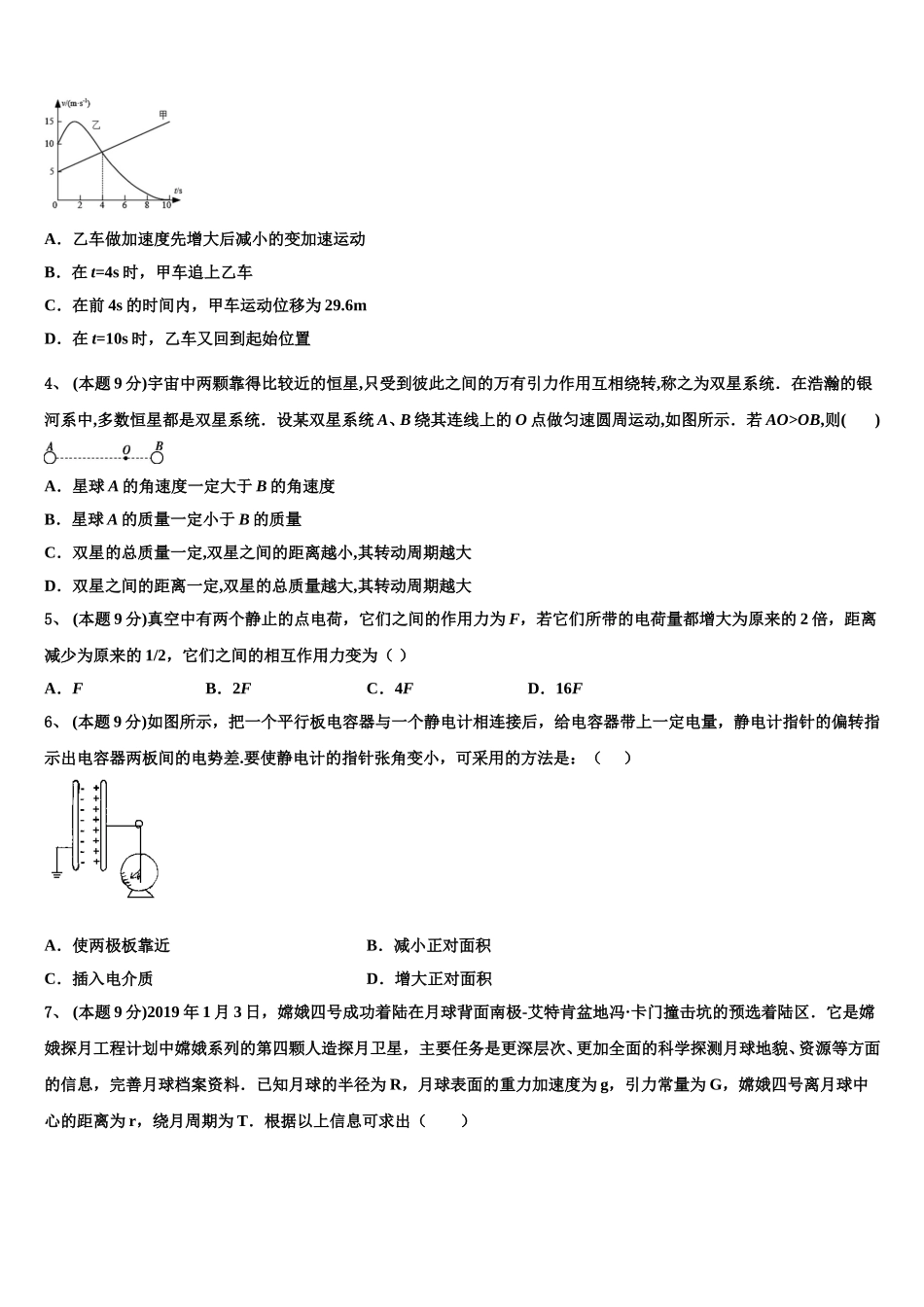
辽宁省阜新市第二高级中学 2025 届物理高一下期末监测模拟试题注意事项1.考试结束后,请将本试卷和答题卡一并交回.2.答题前,请务必将自己的姓名、准考证号用 0.5 毫米黑色墨水的签字笔填写在试卷及答题卡的规定位置.3.请认真核对监考员在答题卡上所粘贴的条形码上的姓名、准考证号与本人是否相符.4.作答选择题,必须用 2B 铅笔将答题卡上对应选项的方框涂满、涂黑;如需改动,请用橡皮擦干净后,再选涂其他答案.作答非选择题,必须用 05 毫米黑色墨水的签字笔在答题卡上的指定位置作答,在其他位置作答一律无效.5.如需作图,须用 2B 铅笔绘、写清楚,线条、符号等须加黑、加粗.一、选择题:本大题共 10 小题,每小题 5 分,共 50 分。在每小题给出的四个选项中,有的只有一项符合题目要求,有的有多项符合题目要求。全部选对的得 5 分,选对但不全的得 3 分,有选错的得 0 分。1、 (本题 9 分)神舟五号载人飞船在绕地球做匀速圆周运动的过程中,飞船距地面的高度为 h,己知地球的质量为 M、半径为 R,飞船质量为 m,万有引力常量为 G,则飞船绕地球做匀速圆周运动所需向心力的大小为( )A.B.C.D. 2、 (本题 9 分)下列几组物理量中,全部为矢量的一组是( )A.时间、位移、速度B.加速度、速度变化量、力C.速度、速率、加速度D.路程、时间、位移3、 (本题 9 分)甲、乙两辆汽车沿同一方向做直线运动,两车在某一时刻刚好经过同一位置,此时甲的速度为 5m/s,乙的速度为 10m/s,甲车的加速度大小恒为 1.2m/s2,以此时作为计时起点,它们的速度随时间变化的关系如图所示,根据以上条件可知( )A.乙车做加速度先增大后减小的变加速运动B.在 t=4s 时,甲车追上乙车C.在前 4s 的时间内,甲车运动位移为 29.6mD.在 t=10s 时,乙车又回到起始位置4、 (本题 9 分)宇宙中两颗靠得比较近的恒星,只受到彼此之间的万有引力作用互相绕转,称之为双星系统.在浩瀚的银河系中,多数恒星都是双星系统.设某双星系统 A、B 绕其连线上的 O 点做匀速圆周运动,如图所示.若 AO>OB,则( )A.星球 A 的角速度一定大于 B 的角速度B.星球 A 的质量一定小于 B 的质量C.双星的总质量一定,双星之间的距离越小,其转动周期越大D.双星之间的距离一定,双星的总质量越大,其转动周期越大5、 (本题 9 分)真空中有两个静止的点电荷,它们之间的作用力为 F,若它们所带的电荷量都增大...

1、当您付费下载文档后,您只拥有了使用权限,并不意味着购买了版权,文档只能用于自身使用,不得用于其他商业用途(如 [转卖]进行直接盈利或[编辑后售卖]进行间接盈利)。
2、本站所有内容均由合作方或网友上传,本站不对文档的完整性、权威性及其观点立场正确性做任何保证或承诺!文档内容仅供研究参考,付费前请自行鉴别。
3、如文档内容存在违规,或者侵犯商业秘密、侵犯著作权等,请点击“违规举报”。

碎片内容

辽宁省阜新市第二高级中学2025届物理高一下期末监测模拟试题含解析

您可能关注的文档

确认删除?