2026届湖南省长沙市开福区初三中考冲刺第二次考试语文试题试卷含解析

2026届湖南省长沙市开福区初三中考冲刺第二次考试语文试题试卷含解析_第1页
1/15
2026届湖南省长沙市开福区初三中考冲刺第二次考试语文试题试卷含解析_第2页
2/15
2026届湖南省长沙市开福区初三中考冲刺第二次考试语文试题试卷含解析_第3页
3/15
2026 届湖南省长沙市开福区初三中考冲刺第二次考试语文试题试卷请考生注意:1.请用 2B 铅笔将选择题答案涂填在答题纸相应位置上,请用 0.5 毫米及以上黑色字迹的钢笔或签字笔将主观题的答案写在答题纸相应的答题区内。写在试题卷、草稿纸上均无效。2.答题前,认真阅读答题纸上的《注意事项》,按规定答题。一、积累与运用1.下列语句中加点的成语使用不恰当的一项是( )A.时代变迁,科技发展,读屏和读书两种阅读方式并存,相得益彰,共同构成了多元化的阅读时代。B.近年来,随着流域经济的快速发展,南河和西河污染问题也日渐严重,因此恢复两河生态功能间不容发。C.随着“国学热”的升温,文言文阅读品类增多,但图书水平参差不齐,有的译作更是言不及义。D.梦想似乎近在咫尺,偏偏又是那么可望而不可即,生活多么矛盾啊,而他必须在这矛盾中寻找平衡。2.下列句中加点字的注音和画线词语的书写全都正确的一项是( )A.风靡(mí)各大城市的共享单车,在给人们出行带来便利的同时,却因胡乱停放,妨碍交通,而成为城市“新疮(chuāng)疤”。B.作家木心曾说,择友须“试之以财”,因为有些人一见利就原型毕露,或视亲情为飘渺(miǎo)浮云,或弃法律如敝履(lǚ)。C.如同喜马拉雅山巅(diān)的皑皑白雪锁闭着汹涌(yǒng)洪水,静寂无声的图书馆也围拦着随时会一泻千里的思想的江河。D.在深邃无涯的书海里,我们都是一叶扁(piān)舟,永远不知此岸和彼岸的距离有多远,只是凭感觉寻一处适合自己的港湾,做着短暂的停泊(pō)。3.下列句子中有语病的一项是( )A.青春剧应该既重视对青春梦想、追求、奋斗历程的深度呈现,又要重视青少年情感的生动刻画。B.相关专家呼吁尽快建立防控校园欺凌的有效机制,以便及早干预、发现和制止欺凌行为。C.唐诗中积极进取、蓬勃向上的生命精神,不仅来自国力、开放等时代气象,而且来自开明、先进的政治文化。D.《战狼Ⅱ》反映出已经足够强大的中国,在拯救境外遇险同胞、捍卫世界和平方面,起到了举足轻重的作用。4.对下列句子运用的修辞手法判断正确的一项是( )(1)你们这些土偶木梗,你们高坐在神位上有什么德能?(2)人生自古谁无死?留取丹心照汗青。(3)经过风暴、雷击,有一棵大树已横倒在地下,像一条巨龙似的,但是枝叶茂盛,生命力强。(4)看吧,狂风紧紧抱起一层层巨浪,恶狠狠地把它们甩到悬崖上。A.反问 反问 拟人 拟人B.设问 借代 比喻 拟人C....

1、当您付费下载文档后,您只拥有了使用权限,并不意味着购买了版权,文档只能用于自身使用,不得用于其他商业用途(如 [转卖]进行直接盈利或[编辑后售卖]进行间接盈利)。
2、本站所有内容均由合作方或网友上传,本站不对文档的完整性、权威性及其观点立场正确性做任何保证或承诺!文档内容仅供研究参考,付费前请自行鉴别。
3、如文档内容存在违规,或者侵犯商业秘密、侵犯著作权等,请点击“违规举报”。

碎片内容

2026届湖南省长沙市开福区初三中考冲刺第二次考试语文试题试卷含解析

您可能关注的文档

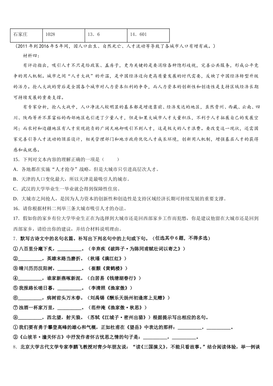
确认删除?