湘赣十四校、等2025届生物高一第二学期期末教学质量检测模拟试题含解析

湘赣十四校、等2025届生物高一第二学期期末教学质量检测模拟试题含解析_第1页
1/10
湘赣十四校、等2025届生物高一第二学期期末教学质量检测模拟试题含解析_第2页
2/10
湘赣十四校、等2025届生物高一第二学期期末教学质量检测模拟试题含解析_第3页
3/10
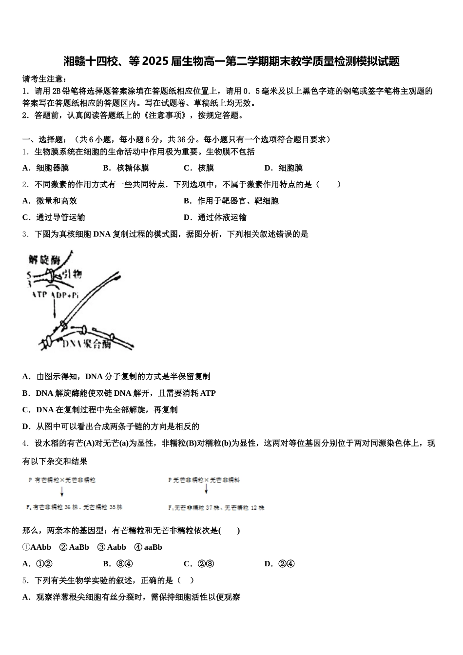
湘赣十四校、等 2025 届生物高一第二学期期末教学质量检测模拟试题请考生注意:1.请用 2B 铅笔将选择题答案涂填在答题纸相应位置上,请用 0.5 毫米及以上黑色字迹的钢笔或签字笔将主观题的答案写在答题纸相应的答题区内。写在试题卷、草稿纸上均无效。2.答题前,认真阅读答题纸上的《注意事项》,按规定答题。一、选择题:(共 6 小题,每小题 6 分,共 36 分。每小题只有一个选项符合题目要求)1.生物膜系统在细胞的生命活动中作用极为重要。生物膜不包括A.细胞器膜B.核糖体膜C.核膜D.细胞膜2.不同激素的作用方式有一些共同特点.下列选项中,不属于激素作用特点的是( )A.微量和高效B.作用于靶器官、靶细胞C.通过导管运输D.通过体液运输3.下图为真核细胞 DNA 复制过程的模式图,据图分析,下列相关叙述错误的是A.由图示得知,DNA 分子复制的方式是半保留复制B.DNA 解旋酶能使双链 DNA 解开,且需要消耗 ATPC.DNA 在复制过程中先全部解旋,再复制D.从图中可以看出合成两条子链的方向是相反的4.设水稻的有芒(A)对无芒(a)为显性,非糯粒(B)对糯粒(b)为显性,这两对等位基因分别位于两对同源染色体上,现有以下杂交和结果那么,两亲本的基因型:有芒糯粒和无芒非糯粒依次是( )AAbb① ② AaBb ③ Aabb ④ aaBbA.①②B.③④C.②③D.②④5.下列有关生物学实验的叙述,正确的是( )A.观察洋葱根尖细胞有丝分裂时,需保持细胞活性以便观察B.探究酵母菌的呼吸方式时,酒精与酸性重铬酸钾反应呈现蓝绿色C.用黑藻叶片观察质壁分离时,叶绿体的存在不会干扰实验现象的观察D.分离叶绿体中的色素时,滤液细线浸入层析液会导致滤纸条上色素带重叠6.下图是无子罗汉果的培育过程,据图分析正确的是A.父本和母本之间存在生殖隔离B.秋水仙素抑制了染色体的形成C.花粉刺激的目的为了完成受精作用D.无子罗汉果的培育原理是染色体结构变异二、综合题:本大题共 4 小题7.(9 分)下图是以二倍体水稻(2N =24)为亲本的几种不同育种方法示意图,回答问题(1)A-D 表示的育种方法称为__________。A—B 育种途径中,常采用____________方法来获取单倍体幼苗,该技术的细胞学基础是__________________________。(2)如果要培育一个能够稳定遗传的隐性性状个体,则最简便的育种方法是__________(用图中字母表示)。(3)图中所示育种途径中,最不易获得所需品种的是______(填字母),理由是________...

1、当您付费下载文档后,您只拥有了使用权限,并不意味着购买了版权,文档只能用于自身使用,不得用于其他商业用途(如 [转卖]进行直接盈利或[编辑后售卖]进行间接盈利)。
2、本站所有内容均由合作方或网友上传,本站不对文档的完整性、权威性及其观点立场正确性做任何保证或承诺!文档内容仅供研究参考,付费前请自行鉴别。
3、如文档内容存在违规,或者侵犯商业秘密、侵犯著作权等,请点击“违规举报”。

碎片内容

湘赣十四校、等2025届生物高一第二学期期末教学质量检测模拟试题含解析

您可能关注的文档

确认删除?