2024-2025学年江苏省泰兴中学生物高一下期末达标测试试题含解析

2024-2025学年江苏省泰兴中学生物高一下期末达标测试试题含解析_第1页
1/8
2024-2025学年江苏省泰兴中学生物高一下期末达标测试试题含解析_第2页
2/8
2024-2025学年江苏省泰兴中学生物高一下期末达标测试试题含解析_第3页
3/8
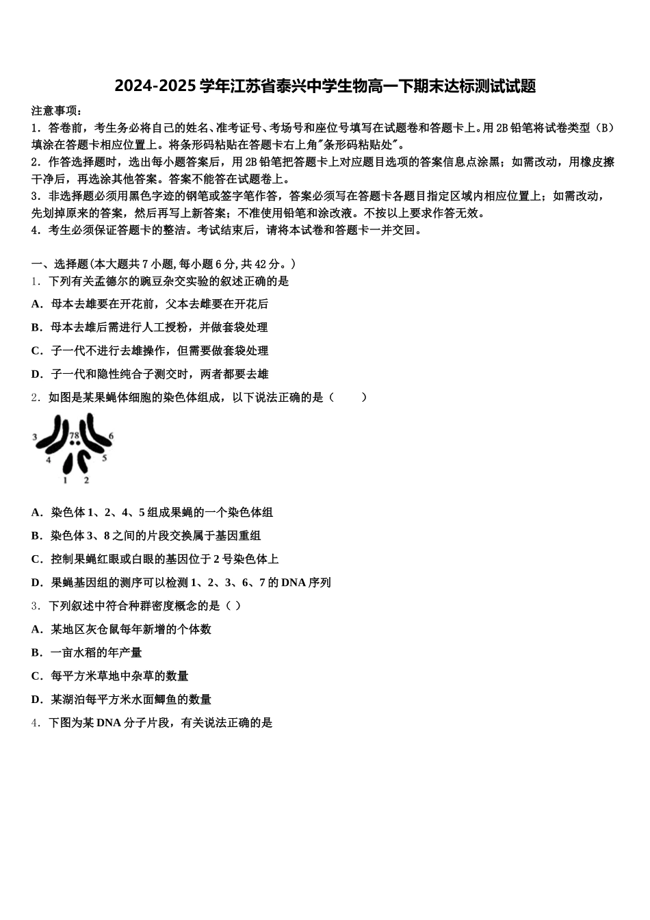
2024-2025 学年江苏省泰兴中学生物高一下期末达标测试试题注意事项:1.答卷前,考生务必将自己的姓名、准考证号、考场号和座位号填写在试题卷和答题卡上。用 2B 铅笔将试卷类型(B)填涂在答题卡相应位置上。将条形码粘贴在答题卡右上角"条形码粘贴处"。2.作答选择题时,选出每小题答案后,用 2B 铅笔把答题卡上对应题目选项的答案信息点涂黑;如需改动,用橡皮擦干净后,再选涂其他答案。答案不能答在试题卷上。3.非选择题必须用黑色字迹的钢笔或签字笔作答,答案必须写在答题卡各题目指定区域内相应位置上;如需改动,先划掉原来的答案,然后再写上新答案;不准使用铅笔和涂改液。不按以上要求作答无效。4.考生必须保证答题卡的整洁。考试结束后,请将本试卷和答题卡一并交回。一、选择题(本大题共 7 小题,每小题 6 分,共 42 分。)1.下列有关孟德尔的豌豆杂交实验的叙述正确的是A.母本去雄要在开花前,父本去雌要在开花后B.母本去雄后需进行人工授粉,并做套袋处理C.子一代不进行去雄操作,但需要做套袋处理D.子一代和隐性纯合子测交时,两者都要去雄2.如图是某果蝇体细胞的染色体组成,以下说法正确的是( )A.染色体 1、2、4、5 组成果蝇的一个染色体组B.染色体 3、8 之间的片段交换属于基因重组C.控制果蝇红眼或白眼的基因位于 2 号染色体上D.果蝇基因组的测序可以检测 1、2、3、6、7 的 DNA 序列3.下列叙述中符合种群密度概念的是( )A.某地区灰仓鼠每年新增的个体数B.一亩水稻的年产量C.每平方米草地中杂草的数量D.某湖泊每平方米水面鲫鱼的数量4.下图为某 DNA 分子片段,有关说法正确的是 A.②处插入碱基对、③处的碱基对缺失都一定会引起基因突变B.DNA 聚合酶可作用于部位①C.把此 DNA 放在含 15N 的培养液中复制两代,子二代中含 15N 的 DNA 占 3/4D.DNA 分子一条链中,相邻的 G 和 A 通过-脱氧核糖-磷酸-脱氧核糖-相连5.以美国为首的北约部队在 1994~1995 年对波黑的空袭以及 1999 年对南联盟的空袭中大量使用了贫铀弹。贫铀弹的使用,导致了当地白血症等癌症和新生儿畸形的大量发生。一些欧洲国家也纷纷报道本国参加维和行动的士兵中,一些人因患癌症等疾病而死亡,并称之为“巴尔干综合征”。下列针对以上现象的讨论中,不合理的是( )A.绝大多数的基因突变是对生物体有害的B.当射线作用于生殖细胞或发育的胚胎时,可能导致新生儿的畸形C.射线引起的生...

1、当您付费下载文档后,您只拥有了使用权限,并不意味着购买了版权,文档只能用于自身使用,不得用于其他商业用途(如 [转卖]进行直接盈利或[编辑后售卖]进行间接盈利)。
2、本站所有内容均由合作方或网友上传,本站不对文档的完整性、权威性及其观点立场正确性做任何保证或承诺!文档内容仅供研究参考,付费前请自行鉴别。
3、如文档内容存在违规,或者侵犯商业秘密、侵犯著作权等,请点击“违规举报”。

碎片内容

2024-2025学年江苏省泰兴中学生物高一下期末达标测试试题含解析

您可能关注的文档

确认删除?