2025年天津市第二中学高二物理第二学期期中调研模拟试题含解析

2025年天津市第二中学高二物理第二学期期中调研模拟试题含解析_第1页
1/12
2025年天津市第二中学高二物理第二学期期中调研模拟试题含解析_第2页
2/12
2025年天津市第二中学高二物理第二学期期中调研模拟试题含解析_第3页
3/12
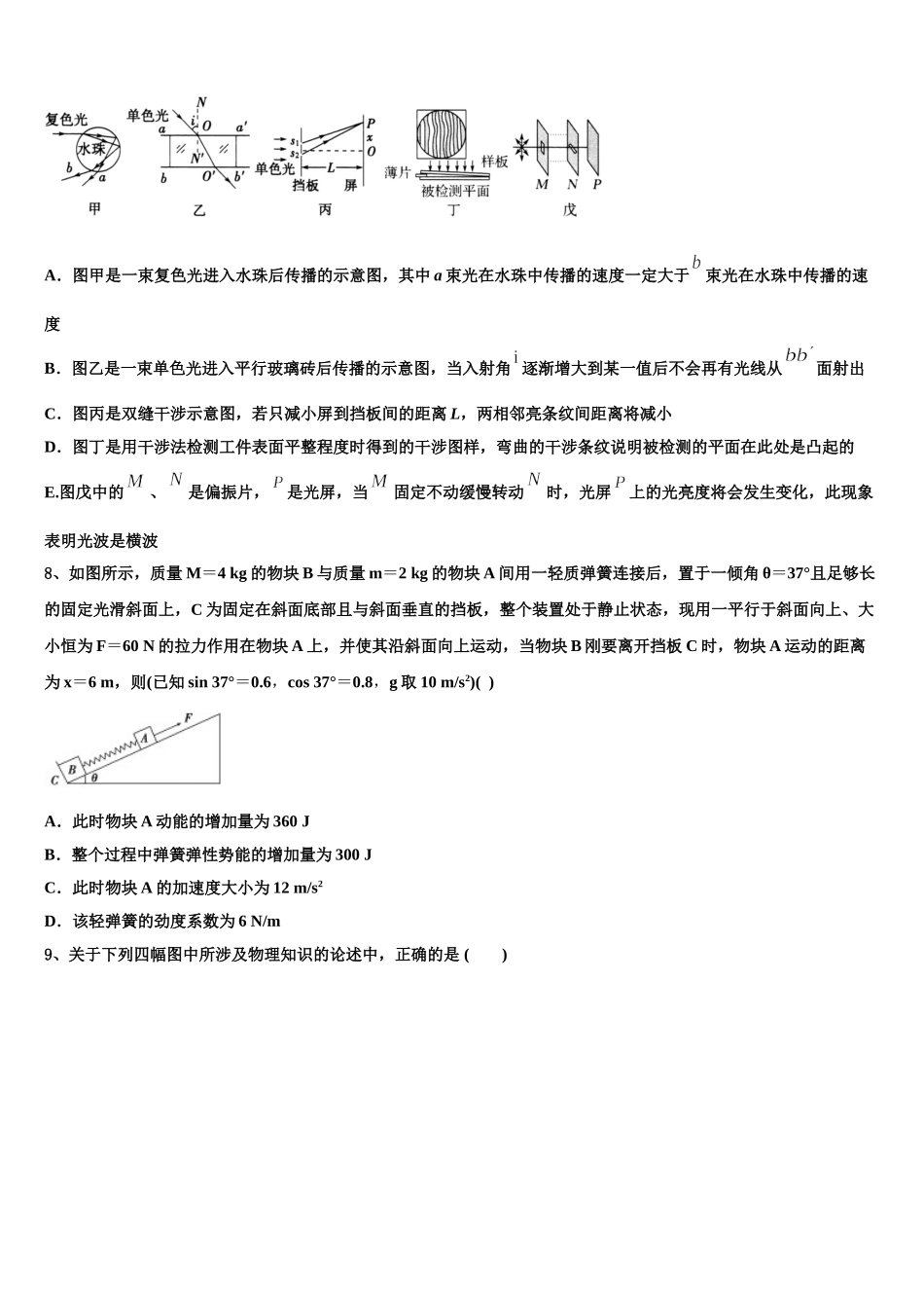
2025 年天津市第二中学高二物理第二学期期中调研模拟试题考生请注意:1.答题前请将考场、试室号、座位号、考生号、姓名写在试卷密封线内,不得在试卷上作任何标记。2.第一部分选择题每小题选出答案后,需将答案写在试卷指定的括号内,第二部分非选择题答案写在试卷题目指定的位置上。3.考生必须保证答题卡的整洁。考试结束后,请将本试卷和答题卡一并交回。一、单项选择题:本题共 6 小题,每小题 4 分,共 24 分。在每小题给出的四个选项中,只有一项是符合题目要求的。1、简谐横波在同一均匀介质中沿 x 轴正方向传播,波速为 v。若某时刻在波的传播方向上,位于平衡位置的两质点 a、b相距为 s,a、b 之间只存在一个波谷,则从该时刻起,下列四副波形中质点 a 最早到达波谷的是( )A.B.C.D.2、对于任何一种金属,必须满足下列哪种条件,才能发生光电效应现象( )A.入射光的强度大于某一极限强度B.入射光的波长大于某一极限波长C.入射光照射时间大于某一极限时间D.入射光的频率大于某一极限频率3、温度最高的恒星表面颜色呈现( )A.白色B.红色C.蓝色D.黄色4、一交流电流的图象如图所示,由图可知( )A.用电流表测该电流,其示数为 4AB.该交流电流的频率为 0.01HzC.该交流电流通过 10Ω 电阻时,电阻消耗的电功率为 1000WD.该交流电流即时值表达式为5、一束由红、蓝两单光组成的光以入射角 θ 由空气射到半圆形玻璃砖表面的 A 处,AB 是半圆的直径.进入玻璃后分为两束,分别为 AC、AD,它们从 A 到 C 和从 A 到 D 的时间分别为 t1和 t2,则( )A.AC 是蓝光,小于B.AC 是红光,小于C.AC 是蓝光,等于D.AC 是红光,大于6、人们在研究原子结构时提出过许多模型,其中比较有名的是枣糕模型和核式结构模型,它们的模型示意图如图所示.下列说法中正确的是( )A.α 粒子散射实验与枣糕模型和核式结构模型的建立无关B.科学家通过 α 粒子散射实验否定了枣糕模型,建立了核式结构模型C.科学家通过 α 粒子散射实验否定了核式结构模型,建立了枣糕模型D.科学家通过 α 粒子散射实验否定了枣糕模型和核式结构模型二、多项选择题:本题共 4 小题,每小题 5 分,共 20 分。在每小题给出的四个选项中,有多个选项是符合题目要求的。全部选对的得 5 分,选对但不全的得 3 分,有选错的得 0 分。7、下列说法中正确的是( ) A.图甲是一束复色光进入水珠后...

1、当您付费下载文档后,您只拥有了使用权限,并不意味着购买了版权,文档只能用于自身使用,不得用于其他商业用途(如 [转卖]进行直接盈利或[编辑后售卖]进行间接盈利)。
2、本站所有内容均由合作方或网友上传,本站不对文档的完整性、权威性及其观点立场正确性做任何保证或承诺!文档内容仅供研究参考,付费前请自行鉴别。
3、如文档内容存在违规,或者侵犯商业秘密、侵犯著作权等,请点击“违规举报”。

碎片内容

2025年天津市第二中学高二物理第二学期期中调研模拟试题含解析

您可能关注的文档

确认删除?