2026届云南省鲁甸县第二中学化学高一上期中学业水平测试试题含解析

2026届云南省鲁甸县第二中学化学高一上期中学业水平测试试题含解析_第1页
1/14
2026届云南省鲁甸县第二中学化学高一上期中学业水平测试试题含解析_第2页
2/14
2026届云南省鲁甸县第二中学化学高一上期中学业水平测试试题含解析_第3页
3/14
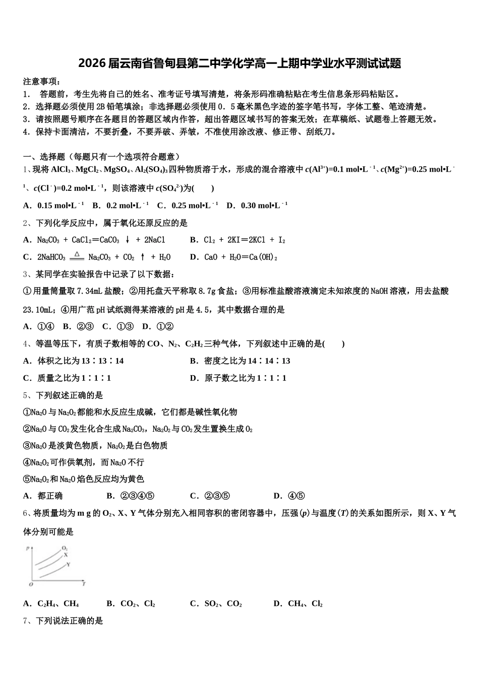
2026 届云南省鲁甸县第二中学化学高一上期中学业水平测试试题注意事项:1. 答题前,考生先将自己的姓名、准考证号填写清楚,将条形码准确粘贴在考生信息条形码粘贴区。2.选择题必须使用 2B 铅笔填涂;非选择题必须使用 0.5 毫米黑色字迹的签字笔书写,字体工整、笔迹清楚。3.请按照题号顺序在各题目的答题区域内作答,超出答题区域书写的答案无效;在草稿纸、试题卷上答题无效。4.保持卡面清洁,不要折叠,不要弄破、弄皱,不准使用涂改液、修正带、刮纸刀。一、选择题(每题只有一个选项符合题意)1、现将 AlCl3、MgCl2、MgSO4、Al2(SO4)3四种物质溶于水,形成的混合溶液中 c(Al3+)=0.1 mol•L﹣1、c(Mg2+)=0.25 mol•L﹣1、c(Cl﹣)=0.2 mol•L﹣1,则该溶液中 c(SO42-)为( )A.0.15 mol•L﹣1 B.0.2 mol•L﹣1 C.0.25 mol•L﹣1 D.0.30 mol•L﹣12、下列化学反应中,属于氧化还原反应的是A.Na2CO3 + CaCl2=CaCO3 ↓ + 2NaClB.Cl2 + 2KI=2KCl + I2C.2NaHCO3 Na2CO3 + CO2 ↑ + H2OD.CaO + H2O=Ca(OH)23、某同学在实验报告中记录了以下数据:① 用量筒量取 7.34mL 盐酸;②用托盘天平称取 8.7g 食盐;③用标准盐酸溶液滴定未知浓度的 NaOH 溶液,用去盐酸23.10mL;④用广范 pH 试纸测得某溶液的 pH 是 4.5,其中数据合理的是A.①④ B.②③ C.①③ D.①②4、等温等压下,有质子数相等的 CO、N2、C2H2三种气体,下列叙述中正确的是( )A.体积之比为 13∶13∶14B.密度之比为 14∶14∶13C.质量之比为 1∶1∶1D.原子数之比为 1∶1∶15、下列叙述正确的是①Na2O 与 Na2O2都能和水反应生成碱,它们都是碱性氧化物②Na2O 与 CO2发生化合生成 Na2CO3,Na2O2与 CO2发生置换生成 O2③Na2O 是淡黄色物质,Na2O2是白色物质④Na2O2可作供氧剂,而 Na2O 不行⑤Na2O2和 Na2O 焰色反应均为黄色A.都正确B.②③④⑤C.②③⑤D.④⑤6、将质量均为 m g 的 O2、X、Y 气体分别充入相同容积的密闭容器中,压强(p)与温度(T)的关系如图所示,则 X、Y 气体分别可能是A.C2H4、CH4B.CO2、Cl2C.SO2、CO2D.CH4、Cl27、下列说法正确的是① 标准状况下,6.02×1023个分子所占的体积约是 22.4 L②0.5 mol H2所占体积为 11.2 L③ 标准状况下,1 mol H2O 的体积为 22.4 L④ 常温常压下,28 g CO 与 N2的混合气体所含的原子数为 2NA⑤ 各种气体的气体摩...

1、当您付费下载文档后,您只拥有了使用权限,并不意味着购买了版权,文档只能用于自身使用,不得用于其他商业用途(如 [转卖]进行直接盈利或[编辑后售卖]进行间接盈利)。
2、本站所有内容均由合作方或网友上传,本站不对文档的完整性、权威性及其观点立场正确性做任何保证或承诺!文档内容仅供研究参考,付费前请自行鉴别。
3、如文档内容存在违规,或者侵犯商业秘密、侵犯著作权等,请点击“违规举报”。

碎片内容

2026届云南省鲁甸县第二中学化学高一上期中学业水平测试试题含解析

您可能关注的文档

确认删除?