河北省石家庄市元氏县2024-2025学年数学四下期末综合测试试题含解析

河北省石家庄市元氏县2024-2025学年数学四下期末综合测试试题含解析_第1页
1/10
河北省石家庄市元氏县2024-2025学年数学四下期末综合测试试题含解析_第2页
2/10
河北省石家庄市元氏县2024-2025学年数学四下期末综合测试试题含解析_第3页
3/10
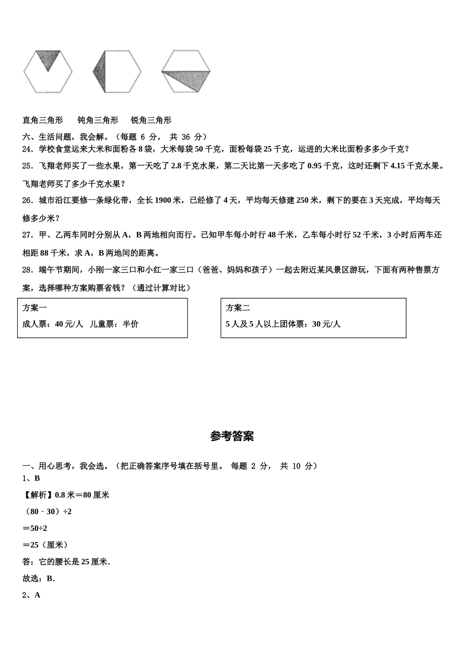
河北省石家庄市元氏县 2024-2025 学年数学四下期末综合测试试题一、用心思考,我会选。(把正确答案序号填在括号里。 每题 2 分, 共 10 分)1.一个等腰三角形的周长是 0.8 米,它的底边长 30 厘米,它的腰长是( )厘米.A.30B.25C.502.给下图再添上一块(如图),从正面和左面看形状都没有发生变化的摆法是( )。A.B.C.3.50 名同学的身高各不相同,其中最高的是 152 厘米,最矮的是 137 厘米.他们的平均身高可能是( )厘米.A.137 B.145 C.152 D.1534.一个平行四边形相邻两边的长度分别是 3 cm 和 5 cm,这个平行四边形的周长是( )。A.8 cm B.13 cm C.16 cm5.125+67+75=67+(125+75)应用了( ).A.加法交换律B.加法结合律C.加法交换律和加法结合律二、认真辨析,我会判。(对的打“√ ” , 错的打“×” 。 每题 2 分, 共 10 分)6.a-b-c=a-(b+c). (____)7.梯形的面积等于平行四边形面积的一半. (________)8.一个三角形的最大内角是 89°,这个三角形是锐角三角形.(_____)9.85×250 的积的末尾有两个 0。(______)10.6+6 表示 2 个 6 相加。 (______)三、仔细观察,我会填。(每题 2 分, 共 14 分)11.人心脏每分钟的跳动次数与年龄有关。青少年每分心跳约 75 次,婴儿每分心跳次数比青少年的 1.6 倍还多 15 次,婴儿每分心跳约(______)次。12.0.07 的计数单位是(____),再加上(____)个这样的计数单位是 1。13.一个等腰三角形的两条边是 10 厘米和 5 厘米,这个等腰三角形的周长是(________)厘米。14.21 时整,时针和分针所组成的角是(______)度,是(______)角。15.一个数由 8 个亿、5 个千万和 5 个万组成,这个数是(________),把它改写成用“万”作单位的数是(________)万,改写成用“亿”作单位的近似数约是(________)亿。16.一个等腰三角的周长是 16 厘米,底边是 4 厘米,腰长是(_____)厘米.17.某小区用“113086”表示 11 栋 3 单元 8 层 6 室。淘气家住在该小区的 30 栋 7 单元 5 层 1 室,她家的门牌号是(______)。四、认真细致,我会算。(每题 6 分,共 18 分)18.直接写得数。4×25×9= 13×(7÷7)= 62-32÷4= 65+35=63+63×0= 0.309×100= 0÷(32×5)= 28÷100=25×3×4= 42+73+58= 3.7×10= 44×25=19...

1、当您付费下载文档后,您只拥有了使用权限,并不意味着购买了版权,文档只能用于自身使用,不得用于其他商业用途(如 [转卖]进行直接盈利或[编辑后售卖]进行间接盈利)。
2、本站所有内容均由合作方或网友上传,本站不对文档的完整性、权威性及其观点立场正确性做任何保证或承诺!文档内容仅供研究参考,付费前请自行鉴别。
3、如文档内容存在违规,或者侵犯商业秘密、侵犯著作权等,请点击“违规举报”。

碎片内容

河北省石家庄市元氏县2024-2025学年数学四下期末综合测试试题含解析

您可能关注的文档

确认删除?