湖南省株洲市2025届高一物理第二学期期末达标检测试题含解析

湖南省株洲市2025届高一物理第二学期期末达标检测试题含解析_第1页
1/13
湖南省株洲市2025届高一物理第二学期期末达标检测试题含解析_第2页
2/13
湖南省株洲市2025届高一物理第二学期期末达标检测试题含解析_第3页
3/13
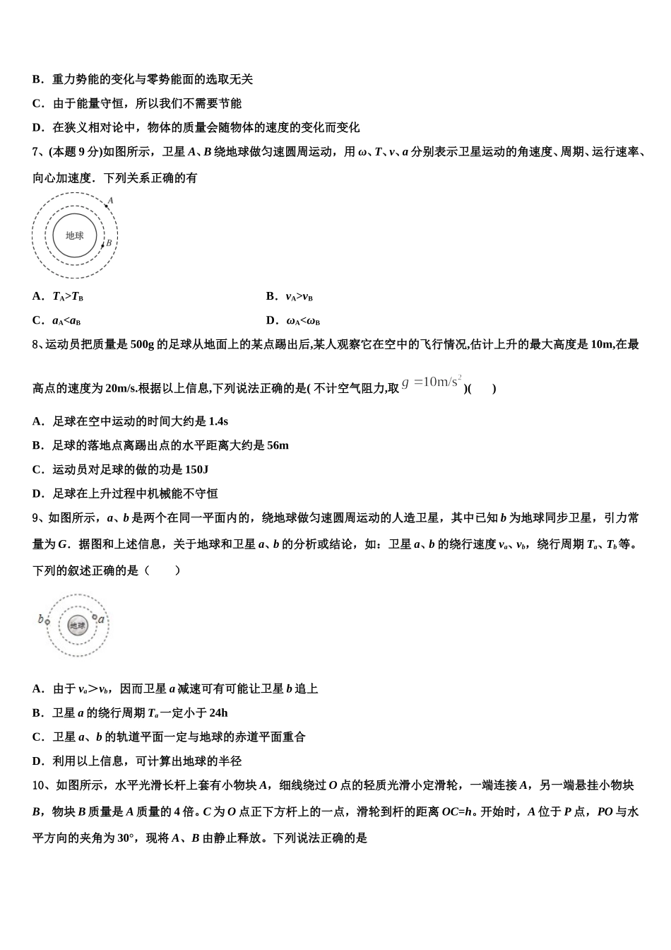
湖南省株洲市 2025 届高一物理第二学期期末达标检测试题注意事项:1.答卷前,考生务必将自己的姓名、准考证号、考场号和座位号填写在试题卷和答题卡上。用 2B 铅笔将试卷类型(B)填涂在答题卡相应位置上。将条形码粘贴在答题卡右上角"条形码粘贴处"。2.作答选择题时,选出每小题答案后,用 2B 铅笔把答题卡上对应题目选项的答案信息点涂黑;如需改动,用橡皮擦干净后,再选涂其他答案。答案不能答在试题卷上。3.非选择题必须用黑色字迹的钢笔或签字笔作答,答案必须写在答题卡各题目指定区域内相应位置上;如需改动,先划掉原来的答案,然后再写上新答案;不准使用铅笔和涂改液。不按以上要求作答无效。4.考生必须保证答题卡的整洁。考试结束后,请将本试卷和答题卡一并交回。一、选择题(本题共 12 小题,每小题 5 分,共 60 分,在每小题给出的四个选项中,有的小题只有一个选项正确,有的小题有多个选项正确.全部选对的得 5 分,选不全的得 3 分,有选错的或不答的得 0 分)1、 (本题 9 分)关于功和能,下列说法正确的是A.功是能量的量度 B.功可以转化为能C.重力做功与路径无关 D.重力和弹簧弹力之外的其他力做的功,等于物体动能的变化2、 (本题 9 分)发现“所有行星绕太阳运动的轨道都是椭圆”的规律的科学家是A.第谷B.开普勒C.牛顿D.卡文迪许3、关于对元电荷的理解 ,下列说法正确的是A.元电荷就是电子B.元电荷就是质子C.元电荷是表示跟电子所带电荷量数值相等的电荷量D.元电荷是带电荷量最小的带电粒子4、 (本题 9 分)一物体在运动过程中,重力对它做的功是,则( )A.该物体的动能一定增加B.该物体的动能一定减少C.该物体的重小势能一定减少D.该物体的重力势能一定增加5、 (本题 9 分)下列说法中正确的是( )A.牛顿发现行星运动定律B.卡文迪许测定了万有引力常量C.开普勒发现了万有引力定律D.哥白尼提出“地球是宇宙的中心”的说法6、 (本题 9 分)下面说法错误的是( )A.滑动摩擦力有可能做正功,也有可能做负功B.重力势能的变化与零势能面的选取无关C.由于能量守恒,所以我们不需要节能D.在狭义相对论中,物体的质量会随物体的速度的变化而变化7、 (本题 9 分)如图所示,卫星 A、B 绕地球做匀速圆周运动,用 ω、T、v、a 分别表示卫星运动的角速度、周期、运行速率、向心加速度.下列关系正确的有A.TA>TBB.vA>vBC.aA

1、当您付费下载文档后,您只拥有了使用权限,并不意味着购买了版权,文档只能用于自身使用,不得用于其他商业用途(如 [转卖]进行直接盈利或[编辑后售卖]进行间接盈利)。
2、本站所有内容均由合作方或网友上传,本站不对文档的完整性、权威性及其观点立场正确性做任何保证或承诺!文档内容仅供研究参考,付费前请自行鉴别。
3、如文档内容存在违规,或者侵犯商业秘密、侵犯著作权等,请点击“违规举报”。

碎片内容

湖南省株洲市2025届高一物理第二学期期末达标检测试题含解析

您可能关注的文档

确认删除?