2024-2025学年统编版(高一物理第二学期期末调研试题含解析

2024-2025学年统编版(高一物理第二学期期末调研试题含解析_第1页
1/14
2024-2025学年统编版(高一物理第二学期期末调研试题含解析_第2页
2/14
2024-2025学年统编版(高一物理第二学期期末调研试题含解析_第3页
3/14
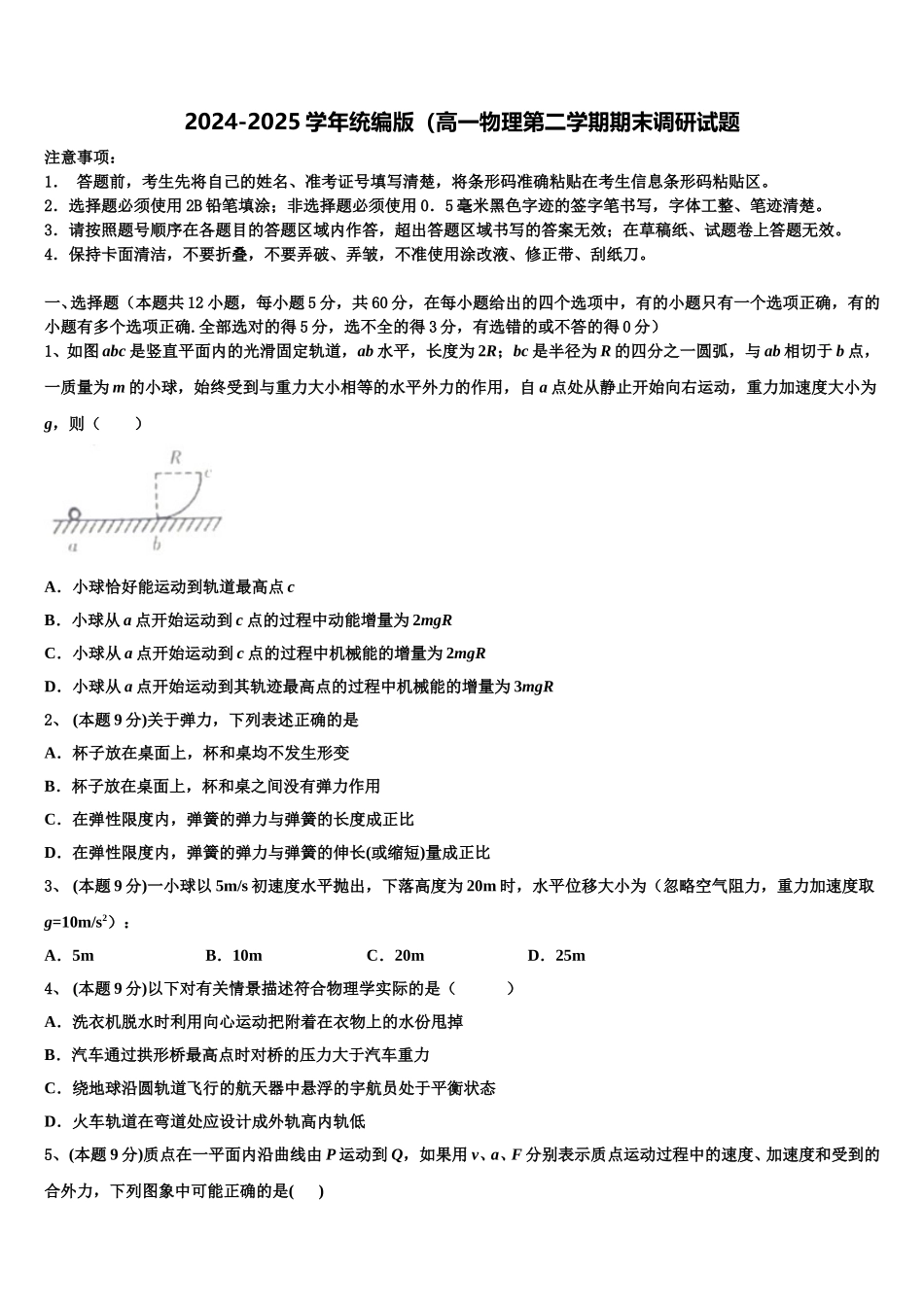
2024-2025 学年统编版(高一物理第二学期期末调研试题注意事项:1. 答题前,考生先将自己的姓名、准考证号填写清楚,将条形码准确粘贴在考生信息条形码粘贴区。2.选择题必须使用 2B 铅笔填涂;非选择题必须使用 0.5 毫米黑色字迹的签字笔书写,字体工整、笔迹清楚。3.请按照题号顺序在各题目的答题区域内作答,超出答题区域书写的答案无效;在草稿纸、试题卷上答题无效。4.保持卡面清洁,不要折叠,不要弄破、弄皱,不准使用涂改液、修正带、刮纸刀。一、选择题(本题共 12 小题,每小题 5 分,共 60 分,在每小题给出的四个选项中,有的小题只有一个选项正确,有的小题有多个选项正确.全部选对的得 5 分,选不全的得 3 分,有选错的或不答的得 0 分)1、如图 abc 是竖直平面内的光滑固定轨道,ab 水平,长度为 2R;bc 是半径为 R 的四分之一圆弧,与 ab 相切于 b 点,一质量为 m 的小球,始终受到与重力大小相等的水平外力的作用,自 a 点处从静止开始向右运动,重力加速度大小为g,则( )A.小球恰好能运动到轨道最高点 cB.小球从 a 点开始运动到 c 点的过程中动能增量为 2mgRC.小球从 a 点开始运动到 c 点的过程中机械能的增量为 2mgRD.小球从 a 点开始运动到其轨迹最高点的过程中机械能的增量为 3mgR2、 (本题 9 分)关于弹力,下列表述正确的是A.杯子放在桌面上,杯和桌均不发生形变B.杯子放在桌面上,杯和桌之间没有弹力作用C.在弹性限度内,弹簧的弹力与弹簧的长度成正比D.在弹性限度内,弹簧的弹力与弹簧的伸长(或缩短)量成正比3、 (本题 9 分)一小球以 5m/s 初速度水平抛出,下落高度为 20m 时,水平位移大小为(忽略空气阻力,重力加速度取g=10m/s2):A.5mB.10mC.20mD.25m4、 (本题 9 分)以下对有关情景描述符合物理学实际的是( )A.洗衣机脱水时利用向心运动把附着在衣物上的水份甩掉B.汽车通过拱形桥最高点时对桥的压力大于汽车重力C.绕地球沿圆轨道飞行的航天器中悬浮的宇航员处于平衡状态D.火车轨道在弯道处应设计成外轨高内轨低5、 (本题 9 分)质点在一平面内沿曲线由 P 运动到 Q,如果用 v、a、F 分别表示质点运动过程中的速度、加速度和受到的合外力,下列图象中可能正确的是( )A.B.C.D.6、 (本题 9 分)甲同学站立在台阶式自动扶梯 a 上,摩擦力对她做负功,乙同学站立在倾斜履带式扶梯 b 上,摩擦力对他做正功,两人...

1、当您付费下载文档后,您只拥有了使用权限,并不意味着购买了版权,文档只能用于自身使用,不得用于其他商业用途(如 [转卖]进行直接盈利或[编辑后售卖]进行间接盈利)。
2、本站所有内容均由合作方或网友上传,本站不对文档的完整性、权威性及其观点立场正确性做任何保证或承诺!文档内容仅供研究参考,付费前请自行鉴别。
3、如文档内容存在违规,或者侵犯商业秘密、侵犯著作权等,请点击“违规举报”。

碎片内容

2024-2025学年统编版(高一物理第二学期期末调研试题含解析

您可能关注的文档

确认删除?