内蒙古自治区海勃湾区2025届生物七年级第二学期期末经典模拟试题含解析

内蒙古自治区海勃湾区2025届生物七年级第二学期期末经典模拟试题含解析_第1页
1/11
内蒙古自治区海勃湾区2025届生物七年级第二学期期末经典模拟试题含解析_第2页
2/11
内蒙古自治区海勃湾区2025届生物七年级第二学期期末经典模拟试题含解析_第3页
3/11
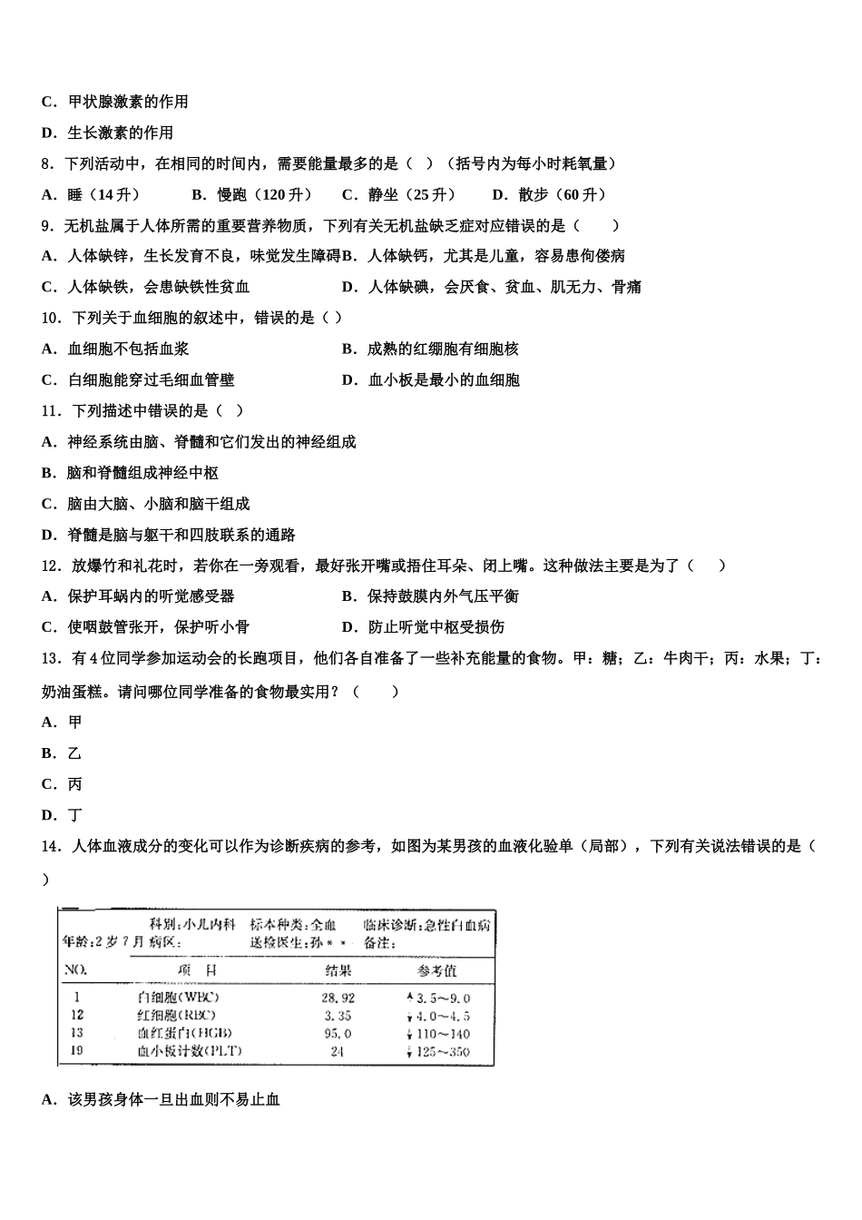
内蒙古自治区海勃湾区 2025 届生物七年级第二学期期末经典模拟试题注意事项:1.答卷前,考生务必将自己的姓名、准考证号、考场号和座位号填写在试题卷和答题卡上。用 2B 铅笔将试卷类型(B)填涂在答题卡相应位置上。将条形码粘贴在答题卡右上角"条形码粘贴处"。2.作答选择题时,选出每小题答案后,用 2B 铅笔把答题卡上对应题目选项的答案信息点涂黑;如需改动,用橡皮擦干净后,再选涂其他答案。答案不能答在试题卷上。3.非选择题必须用黑色字迹的钢笔或签字笔作答,答案必须写在答题卡各题目指定区域内相应位置上;如需改动,先划掉原来的答案,然后再写上新答案;不准使用铅笔和涂改液。不按以上要求作答无效。4.考生必须保证答题卡的整洁。考试结束后,请将本试卷和答题卡一并交回。1.下列疾病中,都是由激素分泌异常引起的是( )A.夜盲症和神经炎B.甲亢和呆小症C.佝倭病和巨人症D.坏血病和地方性甲状腺肿2.如图关于人体生殖系统的说法不正确的是 ( )A.受精卵是在②中形成的B.受精卵需要到达③ 后开始分裂C.胚胎发育所需的营养物质通过胎盘 从母体获得D.胚胎在③ 内继续发育3.医生给危重病人吸氧,点滴葡萄糖,归根到底是让病人获得生命活动所需要的能量,这一能量转换作用是在病人细胞中的( )完成的。A.细胞核B.线粒体C.染色体D.叶绿体4. 某人与一麻疹患者接触后,并没有得麻疹,不可能的原因是( )A.这个人可能过去得过麻疹或接种过麻疹疫苗B.这个人抵抗能力强C.这个人与麻疹患者接触后,马上吃了消炎药D.这个人的皮肤起了屏障作用5.传染病是可防可控的,这是因为传染病的爆发和流行,必须具备( )环节。A.任意一个 B.任意两个 C.任意三个 D.全部三个6.在医院里输液或抽血的时候,针插入的血管是( )A.静脉B.动脉C.毛细血管D.不能确定7.青春期最明显的变化是生殖系统的迅速发育,与此关系最密切的是( )A.胰岛素的作用B.性激素的作用C.甲状腺激素的作用D.生长激素的作用8.下列活动中,在相同的时间内,需要能量最多的是( )(括号内为每小时耗氧量)A.睡(14 升)B.慢跑(120 升)C.静坐(25 升)D.散步(60 升)9.无机盐属于人体所需的重要营养物质,下列有关无机盐缺乏症对应错误的是( )A.人体缺锌,生长发育不良,味觉发生障碍B.人体缺钙,尤其是儿童,容易患佝偻病C.人体缺铁,会患缺铁性贫血D.人体缺碘,会厌食、贫血、肌无力、骨痛10.下列关...

1、当您付费下载文档后,您只拥有了使用权限,并不意味着购买了版权,文档只能用于自身使用,不得用于其他商业用途(如 [转卖]进行直接盈利或[编辑后售卖]进行间接盈利)。
2、本站所有内容均由合作方或网友上传,本站不对文档的完整性、权威性及其观点立场正确性做任何保证或承诺!文档内容仅供研究参考,付费前请自行鉴别。
3、如文档内容存在违规,或者侵犯商业秘密、侵犯著作权等,请点击“违规举报”。

碎片内容

内蒙古自治区海勃湾区2025届生物七年级第二学期期末经典模拟试题含解析

您可能关注的文档

确认删除?